新浪财经

买车就像开盲盒?保时捷单方减配仅补偿2300元代金券,是否涉嫌欺诈?

市场资讯 2022.05.12 16:44

中国消费者报报道(记者王小月)受全球市场芯片短缺影响,汽车芯片供应严重不足。为解决整车交付慢的问题,不少车企提出半成品交付的解决方案,即消费者先提车,后续由车企进行相应配件补装。记者了解到,2021年,部分保时捷车主在购车时标配的电动转向柱功能,因芯片短缺被更换为手动调节转向柱。消费者经过几个月的漫长等待后,却被保时捷告知电动转向柱不再后补,官方解决方案是补偿2300元代金券。该补偿方案引发消费者不满,纷纷投诉维权。

保时捷单方面减配是否合法?消费者的权益如何保障?《中国消费者报》记者对此进行了调查。

保时捷单方面减配

保时捷车主张先生对《中国消费者报》记者表示,2021年12月,他在广州番禺保时捷中心订购了一辆2022款保时捷macan,选配了14向、带电动方向盘调节和舒适进入。今年3月底,张先生在社交平台看到网友的帖子才得知,保时捷单方面取消了原本应装配的电动转向柱。

“保时捷官方和番禺保时捷中心早已得知情况却没有主动通知消费者,我去4S店问询后,工作人员才告知电动转向柱确实取消了,且永远不再配置。”张先生说,由于自己还未提车,看到补装无望后选择了退车。

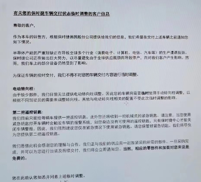
无独有偶。车主钟先生于2021年购买了一辆保时捷卡宴coupe,8月份提车时,保时捷中心告知因芯片短缺,厂商需要对车辆的产品配置进行临时调整,将原有的电动转向柱调整为临时使用手动转向柱,并保证待电动转向柱采购完整后,将立即通知车主免费加装。随后,保时捷中心还与钟先生签署了后补协议。

然而,经历了半年多的等待,今年4月初,4S店告知钟先生,车辆将不再配置电动转向柱。

辽宁沈阳车主李女士对《中国消费者报》记者表示,她于2021年4月订车,6月配额,提车时车内就缺少电动转向柱。4S店工作人员口头承诺后续会进行补装。记者在李女士提供的配置单中看到,14向电动调节包含座椅调节、方向盘调节等,属于车辆的基础配置。

记者了解到,不少车主都面临类似问题。在黑猫投诉平台上,有600余条保时捷相关投诉,其中不少都是车主关于电动转向柱的投诉。

补偿2300元代金券

沈阳车主李女士告诉记者,保时捷官方声称,2021年7月到2022年,对所有缺失电动转向柱的车辆均要求4S店通知客户,但自己并未收到通知,是通过社交平台才得知的。

记者了解到,大多数保时捷车主与李女士一样,都是在社交平台和相关论坛看到讨论,才知道自己的爱车将不被补装电动转向柱。

4月27日晚,大量车主进入保时捷新车上市直播间维权,要求保时捷正面回应的信息在直播中刷屏。同时,在保时捷官方微博评论区,不少网友评论留言:“还我电动转向柱”“这个新款也是单方面减配的手动调节方向盘吗?”

随着舆论持续发酵,4月30日,保时捷(中国)汽车销售有限公司发布了《保时捷中国致车主的一封信》,称“2021年下半年,我们从总部获悉,为了保证车辆的及时交付,部分车型配备的带电动调节功能的转向柱更换为手动调节的转向柱,以确保车辆交付后仍可实现方向盘位置调节功能”“保时捷部分车辆将电动调节功能的转向柱更换为手动调节转向柱,且取消了后续恢复更换计划”。

然而,消费者对此并不认可。“既然早就知道解决不了芯片短缺问题,为什么不提前告知未提车的消费者?”车主张先生表示,买车前他是看到保时捷官方介绍车辆配备电动转向调节功能才缴纳了订金,结果等了半年多,被告知更换为手动调节的转向柱,只好选择退车。

李女士告诉记者,4月26日,她在沈阳保时捷中心看到新到的卡宴配备了电动调节方向盘。对此,工作人员称,“之后交车安装电动转向柱是随机的”。李女士无奈地表示:”难道买车还得像抽盲盒一样吗?“

“保时捷难道不应该优先将配件补偿给已经提车的消费者吗?现在既不能退车,也不能补装电动转向柱,我们已经提车的车主就只能被动接受吗?”李女士质疑道。

《中国消费者报》记者了解到,目前保时捷官方表示将补偿未装配电动转向柱的车主2300元代金券。但据多位车主透露,保时捷相关车型加装电动方向盘要花费3万元以上。

保时捷是否涉嫌欺诈

5月6日,《中国消费者报》记者就保时捷单方面减配和下一步解决措施等问题致电保时捷中国客服中心。客服人员称没有权限告知,告知记者可发邮件至保时捷中心取得联系。随后,记者发送邮件至指定邮箱,截至发稿前未收到回应。

随着保时捷减配事件持续发酵,越来越多的车主加入维权行列。多位保时捷车主在社交平台发布的内容显示,此次减配涉及车型包括卡宴、Taycan、帕拉梅拉、Macan等。记者了解到,车主们的诉求主要有3种:保时捷召回该批车辆,统一安排到4S店安装电动转向柱,承诺延长质保时间;退车;返还补装现金。

保时捷单方面宣布车辆减配且不再补装的做法,是否涉嫌欺诈消费者?

河南英伦律师事务所律师黄文得对《中国消费者报》记者表示,在这一事件中,不排除保时捷公司存在消费欺诈的可能。但是,认定保时捷公司消费欺诈需要具备两个条件:一是电动转向柱功能对消费者决定是否购车有重大影响;二是保时捷公司在与消费者签订购车合同后,没有为兑现后续补装电动转向柱的承诺而做任何准备工作。如果具备上述两个条件,那么保时捷公司在售车过程中,就存在夸大其所提供汽车的性能,进而误导消费者的虚假宣传行为。根据《侵害消费者权益行为处罚办法》第六条第(八)项、第十六条第二款的规定,属于欺诈行为。

黄文得认为,即使保时捷公司没有欺诈消费者,其在致车主的公开信中已经明确表示不再兑现后续补装电动转向柱的承诺,属于违约行为。新冠肺炎疫情可能导致保时捷公司后续补装电动转向柱的成本增加,但是疫情已经持续较长时间,保时捷公司应当可以预见疫情对其可能产生的商业风险。因此,保时捷公司不得以不可抗力为由主张减免其应承担的违约责任。根据《民法典》第五百八十四条规定,保时捷公司需要赔偿消费者的损失数额相当于因其违约所造成的损失,即消费者自行加装的费用。保时捷公司单方提出的“补偿2300元代金券”的解决方案,显然对消费者不公平、不合理。

记者手记

数据显示,2021年保时捷全球销量为301915辆,同比增长11%。其中,中国市场交付95671辆,同比增长8%。中国市场也连续第七年成为保时捷品牌全球最大单一市场,占其全球销量的31.7%。

中国市场对于保时捷的重要性不言而喻。但在此次减配事件中,保时捷的表现与其豪华品牌的定位相去甚远。从开始的不主动告知消费者,到后来随着维权人数增多捂不住盖子,继而强硬宣布取消电动转向柱的补装,其所作所为,令不少消费者感到失望。

合同是对买卖双方的约束。作为一家全球知名的汽车制造商,保时捷只有清醒地认识到自己应尽的责任和义务,提高产品质量及服务水平,尊重中国市场和消费者。即使在受疫情影响,全球车市都存在一些供应链的风险,但是保时捷的行为,无论是其对芯片供应的预测,还是对消费者的尊重与补偿,显然以其市场地位和竞争力不匹配,反而从消费者的角度看,有点“乘火打劫”。看来保时捷的市场竞争力,要想持续确实需要“保”。

加载中...