新浪财经

“模范生”长沙奇招:存量出租换房票

市场资讯 2022.05.12 15:33

乐居房情报

“感谢新政解放了我这个‘单身狗’”!”长沙雨花区的小何毕业时购置了一套54平的住宅性质的公寓,但未曾想到限购限售政策随之而来。如今小何想要购买二套房,但因为单身却只有一套房的购买资格;想卖出去,也没人愿意浪费房票来买住宅公寓。

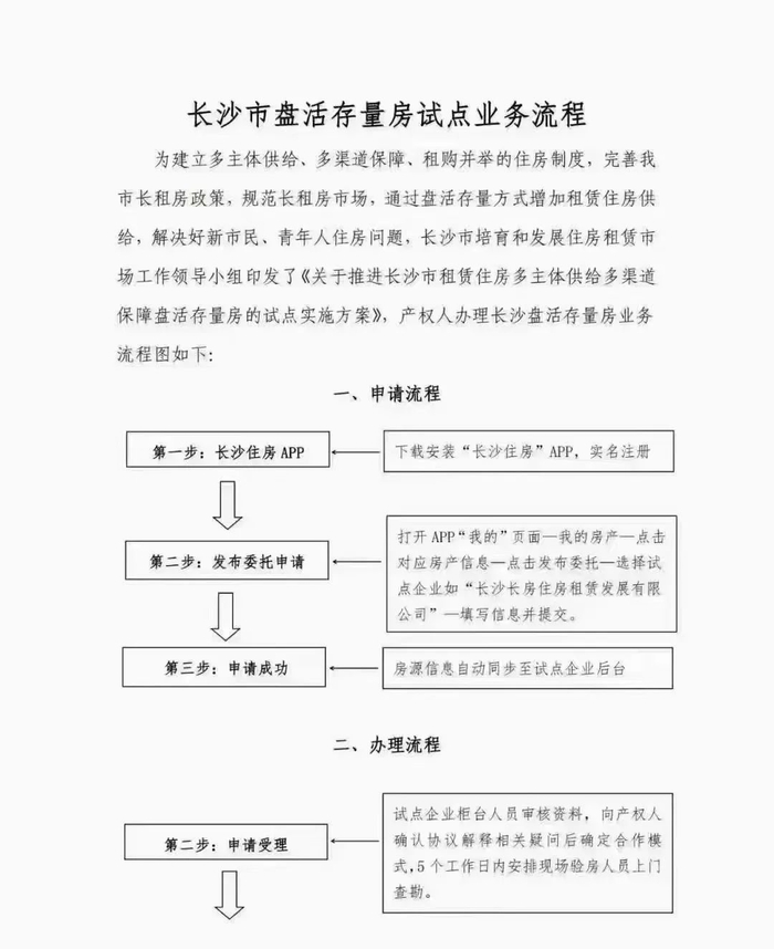
5月11日,据长沙多家主流媒体报道,长沙市培育和发展住房租赁市场工作领导小组发布了《关于推进长沙市租赁住房多主体供给多渠道保障盘活存量房的试点实施方案》(以下简称《方案》)。《方案》明确业主可以通过与试点企业签订《长沙市盘活存量房供作租赁住房合作协议》(以下简称《协议》)的方式,由长沙市住房租赁监管服务平台进行监管,将存量房盘活供作租赁住房,运营年限时间不低于10年。且明确《方案》施行之前已实现网签备案交房或已办理不动产登记的房屋,盘活供作租赁住房后,不纳入家庭住房套数计算。

这意味着只需要将自己名下的房屋在系统内被标注为租赁住房出租,就可以置换出一张房票。截止至发稿,未见长沙官方渠道发布该方案的红头文件,但网上已经有相关业务流程流出。

“房屋出租,即可不计为家庭住房套数”的做法,可谓是当前全国楼市的一大创新之举。但需满足以下条件:一是存量房供作租赁住房运营年限不低于10年;二是需与试点企业签订《长沙市盘活存量房供作租赁住房合作协议》,纳入服务平台监管;三是在《协议》履约期内,房屋权属人可进行房屋交易,但房屋在不动产登记系统中仍被标注为租赁住房,购买方、受赠方仍需按《协议》履行期满。

新政一出,各路网友也开始加入了“群聊”,市场声音不一。

长沙这次放大招了!15万张房票即将要来和你抢房了!各大开发商也要准备加大推货了,看谁先抢占这波客户。”中介A说;

这不是相当于把我的房子充公吗?限购的时候直接限,现在要放回来给我了,却要把我的房子收回去10年作为条件。”网友A说;

这是真的吗?在哪里可以申请?我正好有个小房子卖也卖不出去,还不能买。按新政的话,我既有长期的租金收益,又能再得到一张房票,就是不知道这个税费划不划算。”网友B说;

我不愿意租出去,10年时间太长了,而且被标记了租赁住房也影响我的房屋二次销售,我觉得里面还有很多不确定因素,先静观其变。”网友C说;

利好住宅性质公寓置业者、租房群体

不同于其它城市近日来“简单粗暴”的限购、限售放松,长沙的《方案》既提高了存量房源利用率,又增加了租赁住房供给,稳定住房租赁市场,促进职住平衡和房地产良性循环,同时也将释放当下长沙楼市小部分“房票”。

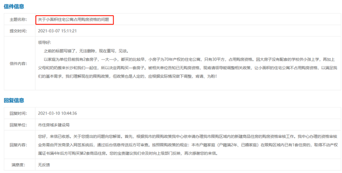
像长沙雨花区小何这样此前“草率”购置住宅性质公寓的长沙市民并不在少数。在长沙政府的市长信箱内我们也可以发现,有不少市民曾写信反馈住宅性质的公寓能否不占购房指标。

另外部分受“90/70政策”历史遗留问题误伤的置业群体也将在新政下受益。2006年,为响应当时“国六条”楼市调控政策,不少城市开发商当时在设计户型时将90平米以上的房源采用两个产权证的形式来售卖,长沙也不例外。而这在随后的限购政策中,就出现了购房资格被两套90平米以下的住宅性质公寓产品占用,无法置换改善房源。此次政策的出台则将解决这一历史遗留问题,保障居民合理居住需求。

与住宅性质公寓置业者同样受益的还有长沙市场上的租房者。一直以来,房屋租赁市场上的虚假房源、“黑中介”等市场乱象长期困扰租房群体。未来房源托管给政府指定企业,在长沙市住房租赁监管服务平台上进行出租,房源严格审核,租赁流程公开透明,将改善房屋租赁市场乱象,真正保障租房群体利益。

另外,此次《方案》还提到,支持为租赁人群提供基本公共服务,保障公共服务待遇,按规定享有落户、就业、教育、公共卫生、社会保障、法律援助等国家规定的基本公共服务。这也是长沙首次在政策中提及租售同权,这意味着未来在长沙市住房租赁监管服务平台的租赁人群可以享受与房屋所属者同样的公共服务,其中也提到了包括市民最关注的的教育服务。

此次《方案》的出台正视了当下长沙市民合理的居住需求,同时坚守“房住不炒”的底线,立足长远,积极响应国家大力发展保障性租赁住房的号召,按照目标,到2025年末,长沙市将通过盘活、新建、配建等方式,力争筹集租赁住房不少于15万套。

细则有待完善  为回暖楼市带来的影响有限

新事物的诞生也必然伴随一定的矛盾。《方案》的出台虽然算是“奇招”,让人眼前一亮,但尚未见细则出台,其中许多细节还是存在一定的争议。

是否名下所有房源都能托管,盘活供作租赁住房?目前仅长房集团、长沙建发集团作为试点企业,未来只要具有租赁住房管理经验的企业是否都可以从事委托经营的轻资产住房租赁企业?如果这些答案都是肯定的,那么未来《方案》的执行过程中又将如何做到严格的监管,维系市场的稳定性和健康性?另外关于供作租赁住房的房源面积和年限是否有限制、租金、税费评定标准等也是众多市民所关注的细则所在。

与此同时,关于此次《方案》的影响,市场上也有不少声音称将为长沙楼市带来一波反弹。

今年以来,长沙楼市表现一直不太理想,确实需要一波刺激。根据湖南中原研究院数据显示,今年前四月累计来看,长沙内五区商品住宅共供应211万方,同比下滑34%;成交201万方,同比下滑47%。4月底内五区库存量661万方,为近三年同期最高值。由于近六个月去化速度放慢,去化周期已连续9个月上涨,达到2018年来月度新高。

显而易见,当下长沙的新房市场是颇具压力的。对此,长沙近期出台稳楼市政策的频率也在明显增加。5月6日,长沙限购政策已经有过一次优化调整,将长沙限购区域内家庭购买二套房的条件从“取得房产证满4年”调整为“网签满4年”。但从目前来看,市场暂时并未给出较大的反应。

而此次的《方案》究竟又能给长沙楼市带来多大的“药效”呢?在不少业内人士看来,此次新政虽然是一次重量级的政策,但对目前长沙楼市成交的影响是中等的,预计新政会释放部分此前置业小户型面积的人群的换房需求,为改善市场带来一定的成交。但市场信心不足,再外加经济大环境和疫情反复的叠加影响,居民预期收入降低,购房者观望情绪严重等依旧是当下楼市低迷最直接的原因所在。因此,新政出台释放的房票为长沙楼市带来的成交量也将是有限的。

新政无疑是长沙楼市的一次勇敢尝试,同时也将为很多城市做到表率和借鉴意义。但新政能否帮助当前低温的长沙楼市回暖还有待市场观察。同时也可以肯定的是,如果在市场持续未得到明显改善的前提下,长沙稳楼市政策还将继续出台。

加载中...