新浪财经

转用、征地、老旧小区改造……涉及唐山三地!

媒体滚动 2022.05.12 21:08

导  读

近日,路南区人民政府发布多则转用补偿安置公告和征地补偿安置公告,丰润区人民政府发布多则征收土地预公告河北省招标投标公共服务平台发布多则招标公告,涉及丰南区老旧小区改造。详情如下↓↓

路南区

唐山市2022年度第35批次

转用补偿安置公告

稻地镇二村

1、转用范围:位于付庄前街以东、唐海线以西、稻董路以南区域的土地

2、转用面积:4.9688公顷

3、开发用途:商服用地

1、转用范围:位于付庄前街以东、唐海线以西、稻董路以南区域的土地

2、转用面积:0.0279公顷

3、开发用途:商服用地

4、安置方式:货币安置

稻地镇桥东村

1、转用范围:位于付庄前街以东、唐海线以西、稻董路以南区域的土地

2、转用面积:0.0019公顷

3、开发用途:商服用地

1、转用范围:位于付庄前街以东、唐海线以西、稻董路以南区域的土地

2、转用面积:3.7133公顷

3、开发用途:商服用地

4、安置方式:货币安置

唐山市2022年度第38批次

征地补偿安置公告

女织寨镇和平街村

1、征收范围:位于学警路以东、和平街村委会以北区域的土地

2、征收面积:1.6046公顷

3、开发用途:公共管理与公共服务用地

4、区片价标准:283.5万元/公顷

5、安置方式:货币安置、房屋置换安置

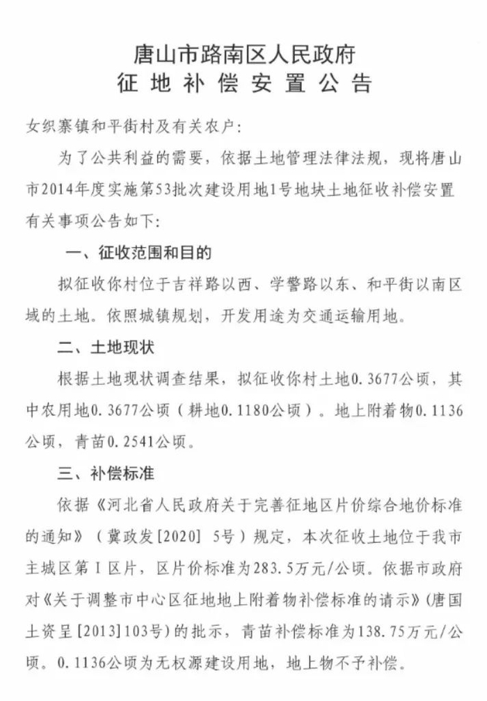
2014年度实施第53批次

征地补偿安置公告

女织寨镇和平街村

1、征收范围:位于吉祥路以西、学警路以东、和平街以南区域的土地

2、征收面积:0.3677公顷

3、开发用途:交通运输用地

4、区片价标准:283.5万元/公顷

5、安置方式:货币安置

1、征收范围:位于吉祥路以西、学警路以东、和平街以南区域的土地

2、征收面积:0.5311公顷

3、开发用途:交通运输用地

4、区片价标准:283.5万元/公顷

5、安置方式:货币安置

1、征收范围:位于南新东道以南、海都国际广场以东区域的土地

2、征收面积:0.5992公顷

3、开发用途:公共管理与公共服务用地

4、区片价标准:283.5万元/公顷

5、安置方式:货币安置

1、征收范围:位于吉祥路以西、学警路以东、和平街以南区域的土地

2、征收面积:0.0151公顷

3、开发用途:交通运输用地

4、区片价标准:283.5万元/公顷

5、安置方式:货币安置

1、征收范围:位于吉祥路以西、学警路以东、和平街以南区域的土地

2、征收面积:0.0281公顷

3、开发用途:交通运输用地

4、区片价标准:283.5万元/公顷

5、安置方式:货币安置

1、征收范围:位于吉祥路以西、学警路以东、和平街以南区域的土地

2、征收面积:0.0736公顷

3、开发用途:交通运输用地

4、区片价标准:283.5万元/公顷

5、安置方式:货币安置

女织寨镇西越河村

1、征收范围:位于南新东道以南、海都国际广场以东区域的土地

2、征收面积:2.0918公顷

3、开发用途:公共管理与公共服务用地

4、区片价标准:283.5万元/公顷

5、安置方式:货币安置

丰润区

征收土地预公告

泉河头镇刘庄村

1、征收范围:位于东至:刘庄村地;西至:刘庄村地;南至:罗文口村地;北至:刘庄村地

2、征收面积:约0.8053公顷

3、开发用途:交通运输用地

沙流河镇沙流河村

1、征收范围:位于东至:沙流河村地;西至:泓泰水泥;南至:沙流河村地;北至:沙流河村地

2、征收面积:约0.7325公顷

3、开发用途:工矿仓储用地

泉河头镇罗文口村

1、征收范围:位于东至:亢各庄村地;西至:亢各庄村地;南至:亢各庄村地;北至:罗文口村地

2、征收面积:约0.0027公顷

3、开发用途:交通运输用地

1、征收范围:位于东至:罗文口村地;西至:罗文口村地;南至:亢各庄村地;北至:刘庄村地

2、征收面积:约1.8260公顷

3、开发用途:交通运输用地

泉河头镇亢各庄村

1、征收范围:位于东至:亢各庄村地;西至:亢各庄村地;南至:亢各庄村地;北至:罗文口村地、亢各庄村地

2、征收面积:约1.6329公顷

3、开发用途:交通运输用地

1、征收范围:位于东至:亢各庄村地;西至:亢各庄村地;南至:东马庄村地;北至:罗文口村地

2、征收面积:约0.9120公顷

3、开发用途:交通运输用地

银城铺镇东马庄村

1、征收范围:位于东至:东马庄村地;西至:东马庄村地;南至:东马庄村地;北至:亢各庄村地

2、征收面积:约1.7558公顷

3、开发用途:交通运输用地

丰南区·老旧小区改造

丰南区2022年老旧小区配套基础设施改造工程一标段、二标段

1.建设地点:唐山市丰南区

2.建设规模:

一标段:友谊里小区(2-22栋)内部破损道路、路缘石拆除重建,砖房粉刷,修补散水,彩绘,交通标志标线,绿化提升,雨污水管网拆除及恢复、外网强弱电、路灯等工程。

二标段:新兴小区(2、4、5、6、8、12、14、15栋)内部破损道路、路缘石拆除重建,砖房粉刷,修补散水,彩绘,交通标志标线,雨污水管网拆除及恢复、外网强弱电、路灯等工程。

3.计划工期:120日历天

丰南区2022年老旧小区配套基础设施改造工程三标段、四标段

1.建设地点:唐山市丰南区

2.建设规模:

三标段:老税楼、粮食楼、青年路80号三个小区内部破损道路、路缘石拆除重建,砖房粉刷,修补散水,警卫室内外粉刷、更换门窗、屋顶防水,彩绘,交通标志标线,绿化提升,雨污水管网拆除及恢复、外网强弱电、路灯等工程。

四标段:邮电楼、幸福街财政楼、供销总社楼、新能源住宅楼、交通家属楼、自行车楼六个小区内部破损道路、路缘石拆除重建,砖房粉刷,修补散水,警卫室内外粉刷、更换门窗、屋顶防水,交通标志标线,绿化提升,雨污水管网拆除及恢复、外网强弱电、路灯等工程。

3.计划工期:120日历天

丰南区2022年老旧小区配套基础设施改造工程五标段

1.建设地点:唐山市丰南区

2.建设规模:

五标段:新税楼、二机楼、组织部住宅、劳人局住宅小区、中行楼、教委楼六个小区内部破损道路、路缘石拆除重建,砖房粉刷,修补散水,警卫室内外粉刷、更换门窗、屋顶防水,彩绘,交通标志标线,绿化提升,雨污水管网拆除及恢复、外网强弱电、路灯等工程。

3. 计划工期:120日历天

加载中...