新浪财经

一项衰老学研究动物试验显示——年轻小鼠脑脊液可逆转记忆力退化|总编辑圈点

媒体滚动 2022.05.12 01:08

科技日报记者 张梦然

英国《自然》杂志11日发表的一项衰老学研究显示,灌注了年轻小鼠脑脊液的老年小鼠之所以出现了记忆改善,可能要归功于对神经细胞功能具有恢复能力的生长因子。研究结果证明了年轻小鼠的脑脊液对衰老大脑具有潜在的再生性能。

在大脑衰老的同时,认知衰退也会随着痴呆症和神经退行性疾病风险的上升而加重。理解全身因素在一生中对大脑的影响,能为开发减慢大脑衰老的潜在疗法提供新知。脑脊液是大脑直接环境的一部分,负责向脑细胞输送营养,转导各种分子和生长因子的信号,不过,脑脊液在脑衰老中的作用一直没有得到充分理解。

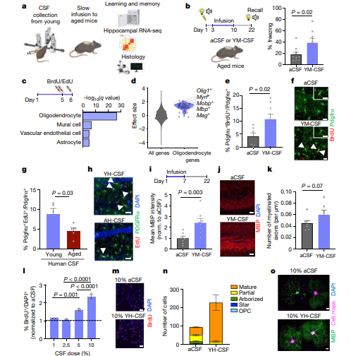
为了测试脑脊液的潜在再生性能,美国斯坦福大学科学家托尼·韦斯-考雷及其同事将年轻小鼠(10周大)的脑脊液灌注到老年小鼠(18月龄)的大脑中。他们报告称,这种疗法改善了老年小鼠的记忆功能。研究显示,年轻小鼠的脑脊液能增强对海马体(大脑的记忆中心)内少突胶质前体细胞的刺激,具有让少突胶质细胞(一类神经细胞)和髓鞘质(一种能保护神经细胞的脂肪物质)再生的潜力。

为了明确这些效应背后的机制,团队分析了被年轻小鼠脑脊液激活的信号转导通路。研究显示,名为SRF的转录因子能介导年轻小鼠脑脊液对少突胶质前体细胞的影响,而且该转录因子在老年小鼠海马体中的表达会下降。他们还发现,名为Fgf17的生长因子是诱导SRF信号转导的候选分子。Fgf17在衰老小鼠中的表达水平被证明会下降。然而,给老年小鼠注射Fgf17能重现灌注年轻小鼠脑脊液后产生的效应,包括诱导少突胶质前体细胞增殖和改善记忆功能。

此次结果表明,Fgf17是促进衰老大脑再生的一个潜在因子。美国波士顿儿童医院科学家在一篇同时发表的新闻与观点文章中写道:“该研究不仅提示了Fgf17基因作为治疗靶标的潜力,还显示出能让药物直接进入脑脊液的给药路径对于治疗痴呆症的可能益处。”

总编辑圈点

当人步入六十、七十和八十岁后,患神经退行性疾病的风险会越来越高,其中以阿尔茨海默病和帕金森病最为常见。而脑老化正是神经退行性疾病的基础,其不但给患者本人和家属带来无边痛苦,还造成了沉重的社会负担。此次的医学研究,尽管距离实现对抗人类大脑衰老还有漫长的道路,但依然在逆转年龄相关的脑退化方面显示出了巨大的希望。

加载中...