新浪财经

【最全】2022年中国汽车变速箱行业上市公司全方位对比(附业务布局汇总、业绩对比、业务规划等)

前瞻网

关注

本文核心数据:汽车变速箱行业上市公司营业收入、汽车变速箱行业上市公司汽车变速箱产品业务比例等。

1、汽车变速箱产业上市公司汇总

汽车变速箱,是一套用于来协调发动机的转速和车轮的实际行驶速度的变速装置,用于发挥发动机的最佳性能。目前,我国汽车变速箱产业各环节的上市公司数量较多,具体包括:

变速箱油泵上市公司:湘油泵(603319)、圣龙股份(603178)、东睦股份(600114);

变速箱同步器上市公司:豪能股份(603809);

变速箱密封系统上市公司:中鼎股份(000887);

变速箱齿轮上市公司:双环传动(002472)、精锻科技(300258);

变速箱控制系统上市公司:宁波高发(603788)、合兴股份(605005);

变速箱壳体上市公司:华阳变速(839946)、文灿股份(603348)、秦安股份(603758)、华阳集团(002906)、旭升股份(603305)、广东鸿图(002101);

变速箱链条上市公司:征和工业(003033);

变速箱液力变矩器上市公司:航天动力(600343);汽车变速箱上市公司:东安动力(600178)、万里扬(002434)、蓝黛科技(002765)、双林股份(300100)、中马传动(603767)、潍柴动力(000338)、*ST银亿(000981);

汽车上市公司:上汽集团(600104)、比亚迪(002594)、江铃汽车(000550)、长安汽车(000625)、一汽解放(000800)、广汽集团(601238)、长城汽车(601633)、东风汽车(600006)、江淮汽车(600418)。

其中,涉及汽车变速箱产品的上市公司包括:东安动力、万里扬、蓝黛科技、双林股份、中马传动等。

2、汽车变速箱行业上市公司业务布局对比

汽车变速箱行业的上市公司中,大多数上市公司在国内外均有布局,但市场主要集中于国内。从汽车变速箱布局来看,万里扬、蓝黛科技等龙头企业汽车变速器产品均涵盖燃油乘用车、商用车、新能源汽车行业三大门类;而双林股份业务重点则放在轻型商用车市场,中马传动变速箱主要搭载轻型汽车。

3、汽车变速箱行业上市公司汽车变速箱业务业绩对比

目前,我国汽车变速箱行业的龙头上市公司是万里扬,其营收、产销量远远领先于其他公司。2021年其汽车变速箱业务营收达到50.96亿元,汽车变速箱产量达到1335871台,其次潍柴动力汽车变速箱产量也超过100万台,其他上市公司的营收则相对较小。

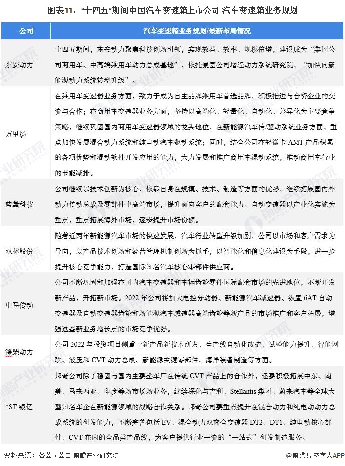
4、汽车变速箱行业上市公司汽车变速箱业务规划对比

从各汽车变速箱企业业务规划来看,一方面,各上市公司均加大在汽车变速箱方面的研发创新,巩固增强在国内变速器市场的龙头地位,此外,加快拓展海外市场,逐步提升市场份额;另一方面,不少公司均在重点布局在新能源汽车领域的研发与应用。

以上数据参考前瞻产业研究院《中国汽车变速箱行业市场前瞻与投资战略规划分析报告》,同时前瞻产业研究院还提供产业大数据、产业研究、产业链咨询、产业图谱、产业规划、园区规划、产业招商引资、IPO募投可研、IPO业务与技术撰写、IPO工作底稿咨询等解决方案。

更多深度行业分析尽在【前瞻经济学人APP】,还可以与500+经济学家/资深行业研究员交流互动。

加载中...