新浪财经

【最全】2022年再生铝行业上市公司全方位对比(附业务布局汇总、业绩对比、业务规划等)

前瞻网

关注

行业主要上市公司:怡球资源(601388)、南山铝业(600219)、常铝股份(002160)、顺博合金(002996)、明泰铝业(601677)等

本文核心数据:再生铝行业上市公司业务营收、毛利率、再生铝产量、再生铝产能等

1、再生铝行业上市公司汇总

再生铝行业上市公司按产业链参与环节大致可分为再生铝生产及加工和铝加工两类。其中再生铝生产及加工是再生铝产业链的主要环节,代表企业有南山铝业、顺博合金、怡球资源等。下游铝加工既是再生铝的需求领域,同时也是再生铝行业的潜在进入者,代表企业包括中国铝业云铝股份、天山铝业等。

我国再生铝行业上市企业分布较广,东部、西部、中部地区均有分布,东部沿海地区尤为密集,尤其是长三角及珠三角地区,经济发达,制造业基础良好,且具有地理位置优势,交通便利。江苏省是我国再生铝相关上市企业最多的省份。

2、再生铝行业上市公司业务布局对比

从业务概况来看,我国再生铝上市企业除顺博合金和怡球资源外大多由传统铝加工企业转变而来,具有完整的铝加工产业链,再生铝并非主要业务。顺博合金是专业再生铝合金锭(液)生产商,怡球资源则拥有从废铝回收到再生铝合金产品生产的全产业链。此外怡球资源作为国际性集团,客户范围辐射美国、中国、东南亚、印度等国家,是美国前二十大金属回收企业之一,境外业务占比较大,其余企业主要业务均布局在国内。

3、再生铝行业上市公司再生铝业务业绩对比

目前来看,我国再生铝行业上市企业产能从10万吨/年到70万吨/年不等,业务盈利能力差异也较大,明泰铝业、立中集团和怡球资源相对产能较大,均超过60万吨/年。其中怡球资源再生铝业务毛利率达18.66%,在代表企业中最高,而立中集团则是目前国内唯一拥有熔炼设备研发制造、再生铸造铝合金研发制造、功能中间合金研发制造、车轮模具研发制造全产业链布局的企业。

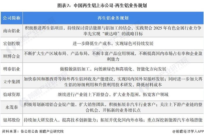
4、再生铝行业上市公司再生铝业务规划对比

十四五以来,随着“双碳”政策的提出,我国多项再生铝行业鼓励政策陆续出台,要求完善废弃有色金属回收体系,降低电解铝碳排放,大力支持再生铝行业的发展,并提出了到2025年再生铝产量要达到1150万吨的目标。各上市公司也针对行业政策做出了相应规划,主要集中在进行产业链上下游整合、扩大再生铝产能、丰富产品布局、加大研发投入等方面,具体如下:

以上数据参考前瞻产业研究院《中国再生铝行业发展前景与投资战略规划分析报告》,同时前瞻产业研究院还提供产业大数据、产业研究、产业链咨询、产业图谱、产业规划、园区规划、产业招商引资、IPO募投可研、IPO业务与技术撰写、IPO工作底稿咨询等解决方案。

更多深度行业分析尽在【前瞻经济学人APP】,还可以与500+经济学家/资深行业研究员交流互动。

加载中...