在我国平均每隔10分钟,就有一位女性被它夺去生命!专家呼吁:不要盲目等待“高”价次疫苗……
瞭望智库
“HPV疫苗你打了吗?”这两年,很多人都会聊起这个话题。
作为人类历史上第一个癌症疫苗,HPV(人乳头瘤病毒)疫苗的诞生,让宫颈癌有望成为首个可以被“消灭”的恶性肿瘤。
自2016年7月我国批准首款HPV疫苗上市以来,已过去近6年的时间。目前国内市面上已有二价、四价、九价三种HPV疫苗可供选择。
“排号怎么也得两三年,超过三年也不是不可能”“我们这里现在已经排了一万多人了”“前年预约的都还没接种完”“什么时候来苗不确定,即便来苗也就百来支,得先就着打第二针、第三针的”……
为何在上市数年且有多种产品可选的情况下,我国HPV疫苗依然供不应求?随着国产疫苗的接力研发、获批上市,广大适龄人群何时能实现“HPV疫苗自由”?
文| 张曙霞 《财经国家周刊》记者
本文综合自微信公众号“财经国家周刊”(ID:ENNWEEKLY),原文首发于2022年5月2日,原标题为《预约竟要排到两三年后,这款防癌产品为何“一剂难求”?》《二价四价九价?一针两针三针?到底怎么选?》。
1
首个癌症疫苗
说到HPV疫苗,首先必须讲讲宫颈癌。
宫颈癌是常见的妇科恶性肿瘤之一。根据世界卫生组织下属国际癌症研究机构(IARC)发布的《全球癌症统计报告》,2020年我国宫颈癌新发病人数近11万,死亡人数约5.9万。
也就是说,平均每隔10分钟,我国就有一位女性被宫颈癌夺去生命。
数据残酷,但人们并非束手无策。宫颈癌是目前唯一病因明确、发病过程缓慢的肿瘤疾病,而超过95%的宫颈癌都是由HPV(人乳头瘤病毒)引起,并主要由几种高危型HPV(HPV16、HPV18等)持续感染所致。
而且,从HPV感染到宫颈癌是一个逐渐发展的过程,一般需要几年乃至十几年的时间。这为宫颈癌早发现、早预防、早干预提供了充分的时间,有利于降低发病率和死亡率。
目前,除了宫颈癌早筛的推广和普及帮助早发现早干预,人类还有了强大的防御武器——HPV疫苗。针对HPV病毒感染导致的宫颈癌及其他病变,接种HPV疫苗是目前已知的最佳预防手段。
在HPV疫苗接种覆盖率高的国家和地区,HPV感染率和宫颈癌发病率显著下降。
比如,英国从2008年开始将HPV疫苗纳入国家免疫规划(NIP),为12-13岁女孩提供二价HPV疫苗常规接种,并为14-18岁女性提供补种。
2021年11月,权威医学杂志《柳叶刀》发表了一项研究,基于2006-2019年这13年间居住在英格兰的20-64岁女性的宫颈癌和宫颈癌前病变的诊断数据,研究发现,在接种HPV疫苗的女性中,宫颈癌发病率呈直线下降趋势。研究人员表示,HPV疫苗接种计划,让1995年9月1日之后出生的女性宫颈癌发病率降至3/100万人,几乎消除了这些人罹患宫颈癌的可能。
世界卫生组织也在2020年启动《加速消除宫颈癌全球战略》,宣布包括中国在内的194个国家将共同寻求在2030年实现90%的女孩在15岁前完成HPV疫苗接种。根据世界卫生组织数据,目前已有117个国家将HPV疫苗纳入国家免疫规划。
我国2016年7月批准首款HPV疫苗上市,目前国内市面上已有二价、四价、九价三种HPV疫苗可供选择。
2021年9月印发的《中国妇女发展纲要(2021-2030年)》提出,推进适龄妇女人乳头瘤病毒疫苗接种试点工作。
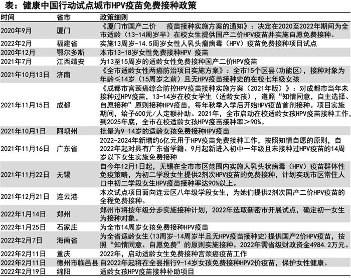
▲全国多地逐步推进适龄女性HPV疫苗普遍接种策略。来源:国信证券研报
目前,国内多个地区都开始了适龄女性的HPV疫苗免费接种或者提供接种补助。
例如,作为全国最早开始为适龄人群免费接种HPV疫苗的城市,厦门自2020年开始免费为13周岁至14周岁半的在校女生免费接种国产二价疫苗。
成都则采取了更为灵活的补贴政策,即对“当年13-14岁的在校女学生”,财政资金给予600元/人的疫苗接种补助,学生家长可以在国产/进口二价和进口四价HPV疫苗中自主选择。
广东省提出,2022-2024年新增约6亿元用于HPV疫苗免费接种,对具有广东省学籍、9月起新进入初中一年级且未接种过HPV疫苗的14周岁以下女生免费接种国产二价HPV疫苗。
▲广东为适龄女生免费接种HPV疫苗的宣传海报。
中国疾病预防控制中心慢性病首席专家王临虹认为,随着HPV疫苗在中国的应用,从国家防控策略上来看,宫颈癌预防由以早期筛查为重点的二级预防转变为HPV疫苗应用的病因预防与早期筛查并重,防控手段发生了质的飞跃。
2
预约实属不易
接种HPV疫苗的获益自不待言,但目前不少人面临的问题是,要预约上一剂疫苗实属不易。
据记者多方了解,国内HPV疫苗供需不平衡矛盾突出,“预约难”情况普遍存在,进口四价和九价HPV疫苗更是“一剂难求”。根据记者对各地疫苗接种点的采访情况看,目前,进口HPV疫苗普遍缺货,供不应求。其中,四价HPV疫苗最为“稀缺”,到苗周期也不确定。
“有可能1个月到一次,有可能2个月到一次,甚至半年来一次苗,没法承诺。”天津市南开区某社区卫生服务中心人士说。
▲在疫苗预约平台“约苗”上,进口四价HPV疫苗在全国多个城市显示“缺货”或“暂停订阅”。
目前,不少接种点已经有数千人甚至数万人预约排队,有的社区卫生服务中心人员表示“至少要等两三年”,有的则称“暂不接受第一针预约”“约了也是空头支票”。
比如,重庆市江北区某社区卫生服务中心人士告诉记者,“从去年年底到现在,我们中心就没有来过四价苗。”
九价HPV疫苗同样供不应求。一些社区卫生服务中心隔两三个月能来一次苗,但每次到苗后,预约平台放出的号源几乎“秒没”。
据了解,四价HPV疫苗适用于20-45岁女性接种,九价则适用于16-26岁女性。从年龄跨度上看,四价囊括的人群更多,这或许是导致其更为抢手的重要原因。
而且,接种点每次到苗,一般会优先给前序已经打了第一针或第二针的人接种。也就是说,一次预约成功后,默认保证三针,后面两针,接种门诊直接安排。这种情况下,想预约首针接种更是难上加难。
进口二价HPV疫苗也呈现缺货状态。不过,多个接种点人士告诉记者,预约进口二价苗的人倒并不多。
▲在疫苗预约平台“约苗”上,进口二价、九价HPV疫苗同样“一剂难求”。
面对进口HPV疫苗货源“僧多粥少”这一现象,为确保公平,深圳、杭州等城市采用“摇号”方式预约。
▲4月20日,杭州市上城区卫健局在官微发布九价疫苗摇号提醒。
从深圳市卫健委3月8日披露的一组摇号中签公开数据,可以看出九价HPV疫苗的难抢程度:共有527121人参与,21170人获得接种机会,中签率仅4%。
在公立医疗机构约上一针进口疫苗不易,有的人选择去私立医院碰碰运气。
记者在电商平台看到,不少私立医院提供四价、九价HPV疫苗接种服务,且部分地区有现货。
不过,并非购买后随时能打。“每天医院接种人数有限,疫苗如果有现货,预计1-2个月可以安排接种第一针,具体时间还要看医院排期。”某私立医疗机构工作人员告诉记者。
▲私立医院也能预约四价和九价HPV疫苗,排队时间短于公立医疗机构,但价格要更高。
而且,私立医院接种价格要远高于公立医疗机构。据了解,公立医疗机构HPV疫苗接种价格为疫苗出货价加上约25元的接种服务费,比如,四价疫苗单针接种费在823元左右,九价约1323元/针。而私立医院四价单针接种费普遍在1200元以上,九价则超过2000元/针,而且需要一次性交齐三针总费用。
“黄牛”也盯上了这门生意。据新华视点报道,网络平台上有大量九价HPV疫苗代约广告,代约、代抢的费用从几百元到几千元不等。疫苗“黄牛”的业务涵盖全国各大城市,一些“黄牛”声称“预约完一个星期内随时打”。
“拿内部现苗名额帮你提交预约,近期的都能约上。”某疫苗“黄牛”告诉记者。
▲社交平台上有“黄牛”声称九价HPV疫苗随时可打。
值得注意的是,由于进口四价、九价HPV疫苗一剂难求,不少人又希望赶在年龄限制之前接种,这也让骗子有了浑水摸鱼的“机会”。
近年来,四价、九价HPV疫苗诈骗时有发生。例如,根据重庆市江北区卫健委通报,有人以帮助预约宫颈癌疫苗为由,私自收取他人费用,以生理盐水、二价HPV疫苗冒充四价、九价HPV疫苗;还有人以预约九价HPV疫苗为由进行虚假交易,诈骗钱财。
▲根据重庆市江北区卫健委通报,有人以生理盐水、二价HPV疫苗冒充四价、九价HPV疫苗。
对此,多地警方提醒,预约九价宫颈癌疫苗要通过官方正规渠道,不能盲目相信代抢代预约这种服务,更不能因为贪图便宜去购买所谓的“特价疫苗”。
3
数亿支的供应缺口
“四价、九价HPV疫苗缺货断货不是这一两年的事情,从上市到现在一直都缺。”天津市蓟州区疾控中心人士告诉记者。
四价、九价HPV疫苗分别于2017年5月、2018年4月在国内获批上市,供应已有几年时间,为何至今仍“一剂难求”?
安庆市疾控中心人士道出了进口疫苗的供需矛盾:“来的苗很少,想打的人却太多了。”
从整体供应看,目前,国内市场已有5款HPV疫苗,分别是葛兰素史克、万泰生物和沃森生物的二价HPV疫苗,以及默沙东的四价HPV疫苗和九价HPV疫苗。
其中,最早在国内获批的是葛兰素史克,时间是2016年7月。随后,2017年5月、2018年4月,默沙东的两款疫苗获批。
万泰生物旗下的馨可宁作为首款国产HPV疫苗,于2019年12月获批。而沃森生物旗下上海泽润研发的一款二价HPV疫苗在今年3月获批上市,但目前尚未开始销售。
所以,国内的四价和九价HPV疫苗,只有默沙东一家供应商。它也是全球唯一的四价和九价HPV疫苗厂商。
而根据中国食品药品检定研究院生物制品批签发情况,自上市以来,我国各类HPV疫苗的批签发量显著提升。但相对人群的需求量而言,远远不够。
▲国内HPV疫苗上市以来批签发量统计,单位:万支。(来自华西证券研报。由于2021年4月后中检院不再更新疫苗批签发具体数据,因此2021年批签发量为测算数据。)
华夏证券研报数据显示,截至2021年年底,四价HPV疫苗的总批签发量约2291万支,九价为1861万支。
不过,按照每人三剂,两种进口疫苗仅够1384万人接种。即便算上两款二价疫苗,自首款HPV疫苗上市至2021年年底,总批签发量为6190万支,也仅能够满足2000多万人完成全程接种。
那么,缺口到底有多大?
华西证券研报测算,目前我国9-45岁女性人群数量约3.81亿人,若按照目前已有2000万人完成了接种来算,国内适龄女性HPV疫苗接种渗透率仅约5%。如果按照适龄女性30%、45%、60%的渗透率计算,国内HPV疫苗分别还需要2.8亿、4.5亿、6.2亿支。如果想达到100%渗透,则缺口超过10亿支。
值得一提的是,自获批以来,默沙东几乎每年都会增加在中国地区的供应量。例如,2018年,九价HPV疫苗的批签发量仅为121.6万支,但到2020年,九价疫苗的批签发量已经达到了506.6万支。2021年上半年,九价疫苗的批签发量进一步升至1109.7万支。
不过,由于默沙东需要对全球市场供货,即便产能提升,对国内市场能增加的份额依然有限。而且相对于我国数以亿计的适龄女性人群,进口疫苗供应量可以说是杯水车薪,“一剂难求”的现象恐怕还将持续一段时间。
4
追“高”不如赶“早”
相较于动辄要等两三年的进口疫苗,国产二价HPV疫苗预约起来要“友好”得多,大多接种点能在1个月内安排接种第一针。但不少有接种意愿的人还是更希望能打上“价次”和价格都更高的进口四价或九价疫苗。
价次更高,意味着什么?
如上文所述,超过95%的宫颈癌都是由HPV引起,目前已知的HPV型别已超过200个,从技术上讲,还不可能对所有已知的HPV型别都进行免疫,只能选择其中的几个型别。
不同类型的病毒带来的健康风险各有差异,根据有无致癌性,HPV分为高危型和低危型。国家药监局根据世界卫生组织国际癌症研究机构的建议,将HPV16/18/31/33/35/39/45/51/52/56/58/59/68定义为高危型。
其中,HPV16/18诱发癌变的风险最高。有研究显示,宫颈癌患中,HPV16感染率为55.2%,HPV18感染率为14.2%。也就是说,约70%的宫颈癌都是由这两种高危型别导致。
而目前国内已上市的二价、四价、九价HPV疫苗均对这两种高危型别有良好的保护效果。从对宫颈癌的预防效果上来说,二价和四价的疫苗几乎没有区别,保护效力都在70%左右,不过四价HPV疫苗多了两种低危型别HPV6和HPV11,比二价HPV疫苗增加了预防尖锐湿疣的适应症。九价HPV疫苗又在四价基础上,新增了5种高危型别,相比二价和四价疫苗对宫颈癌的预防保护效果提高20%左右。
▲本刊制表。资料来源:疫苗说明书、上市公司公告、国家药监局官网等
疫苗价次不同,确实意味着不同的保护效果。不过,影响疫苗保护效果的,还有接种年龄。
简单来说就是,适龄人群越早接种,防癌变的效果越好。
根据上述《柳叶刀》研究关于英国接种HPV疫苗的女性统计数据,接种疫苗的最年轻女性中宫颈癌和癌前病变率下降幅度最大。具体而言,与未接种HPV疫苗的对照队列相比,宫颈癌发病率方面,在12-13岁时接种疫苗的发病率降低87%,14-16岁时接种的群体患病率降低62%,16-18岁时接种的群体降低34%;宫颈癌前病变(CIN3)方面,12-13岁接种疫苗发病率降低97%,14-16岁接种疫苗发病率降低75%,16-18岁接种疫苗发病率降低39%。
世界卫生组织建议,HPV疫苗主要目标接种人群为未暴露于疫苗相关HPV基因型的青春期女性。美国疫苗免疫实践咨询委员会和美国疾病控制预防中心均建议,在11岁或12岁开始接种HPV疫苗,也可从9岁开始接种。
中华医学会妇科肿瘤学分会、中国优生科学协会阴道镜和宫颈病理学分会发布的《人乳头瘤病毒疫苗临床应用中国专家共识》则提到,13-15岁女性在首次性行为前接种HPV疫苗的获益可最大化,优先推荐9-26岁女性接种HPV疫苗,特别是17岁之前的女性;同时推荐27-45岁有条件的女性接种HPV疫苗。
也正因如此,多位专家呼吁,适龄人群应该尽早接种,不要盲目等待“高”价次疫苗而错过了最佳接种时间。
“相对四价和九价HPV疫苗价格昂贵、供应不足的情况,二价疫苗对预防宫颈癌具有更高的性价比。”贵阳市疾控中心如是说。
5
离“HPV疫苗自由”还有多远
记者了解到,全国多个城市的接种点都可以随时接种国产二价HPV疫苗,也有一些接种点需要提前预约,大多能在一个月内开打第一针。
▲护士为一名来自武汉的女孩注射国产HPV疫苗。新华社记者熊琦 摄
从价格上看,国产二价HPV疫苗更为亲民。万泰生物的馨可宁单针价格为329元,加上接种服务费,打3针总费用1000元出头。不仅价格优惠,国产疫苗的优势还体现在接种程序上,对于9-14岁女性,只需要打两针,花费约600元,大大降低了接种时间、经济成本。
继万泰生物之后,国内企业沃森生物今年也获批了一款二价HPV疫苗,不过尚未开售。据了解,4月初公司已启动该疫苗的生产,待获得批签发后即可开展接种。
从产能看,两款国产HPV疫苗的供应潜力也较为可观。根据公司公告,万泰生物二价HPV疫苗年产能3000万支,而沃森生物旗下玉溪泽润的二价HPV疫苗生产车间的设计年产能同样也是3000万支。
不过,即便如此,两家生产线满负荷运转,每年也只能满足2000多万人完成全程接种。
而且,考虑到不同价次疫苗存在的差别,以及国内消费者多样化、多层次需求,还是需要有更多“价数更高”的疫苗。
而前文已经提到,目前国内四价、九价HPV疫苗只有默沙东单个厂家供应,即便其提升产能,也无法满足国内庞大适龄人群的接种需求。
最终有望让广大适龄人群实现“HPV疫苗自由”的,可能还得靠国内疫苗厂家。
面对巨大的供应缺口,不少企业都加入了HPV疫苗研发队列中。根据记者不完全统计,截至目前,国内至少有17款HPV疫苗在研,其中有8款已经进入Ⅲ期临床试验阶段,包括4款九价疫苗、2款四价疫苗、1款十一价疫苗和1款三价疫苗。
▲国内在研HPV疫苗基本情况。本刊制表
不过,从临床试验到真正获批上市,还需经历重重考验。
单从研发时间上看,沃森旗下二价HPV疫苗的开发历经17年,该产品于2011年6月获批开展临床试验,2020年6月上市申请获得受理,整个临床周期历时约9年;万泰生物旗下的二价HPV疫苗则于2010年启动Ⅰ期临床试验,2018年提交上市注册申报,整个过程历时8年多。
由此可见,以上在研阶段的疫苗,最终获批进入市场,尚需时日。
以临床进度靠前的万泰生物旗下九价HPV疫苗为例,其于2020年9月完成首例受试者入组,根据公司估算的临床方案设计,完成整个Ⅲ期临床试验周期约66-78个月,也就是约5.5-6.5年的时间。
这意味着,如果一切顺利,我们有望在2024年底或2025年初迎来一款国产九价HPV疫苗。
国信证券研报认为,国内几款处于Ⅲ期临床的HPV疫苗,有望于2025年前后陆续上市,届时或将形成“2款进口+6款国产”的产品格局。
此外,值得一提的是,虽然诸多产品正在研发途中,一些企业为了缩小疫苗获批后的生产时间,已开始布局扩产工作。
“如果在建产能按计划顺利投产,2025年起HPV疫苗产能将大幅提升。”国信证券研报如是判断。
届时,对很多人而言,约一针四价或九价HPV疫苗,或许要从容得多。
6
打一针,能行吗?
最近一段时间,很多人还关注到,世界卫生组织在官网提出的HPV疫苗单剂次接种建议。
具体来说,世界卫生组织下属免疫战略咨询专家组(SAGE)会议对单剂次HPV疫苗接种的证据进行了审议,结论为:单剂次HPV疫苗接种方案可以有效预防由HPV持续感染引起的宫颈癌,且与两剂或三剂方案的效果相当。
对此,不同人群反应差距很大,刚打完第一针的,可能比较开心,觉得后面两针的钱节省了;打完全程的,可能觉得亏了,后面两针白打了;还没约上的,则期待后面预约起来能容易点,毕竟目前国内进口四价、九价疫苗“一剂难求”。
事实究竟是怎样的?世界卫生组织这一讨论的依据是什么?接下来我国HPV疫苗接种程序是否会发生变化?
首先,很多人将这一消息理解为“一针就够”,其实是大大简化了世界卫生组织的建议。
在世界卫生组织官网上,详细列出了建议接种HPV疫苗的免疫程序,具体分为以下几种情况:9-14岁女性为最优先人群,接种一剂次或两剂次;15-20岁的年轻女性,可采用单剂次或两剂次方案;21岁以上的女性,应该采用两剂次方案,间隔6个月;HIV感染者等免疫力低下人群,应接种三剂或至少接种两剂。
也就是说,除了9-20岁不存在免疫力低下问题的女性人群可以选择一剂次接种方案,其他还是要接种两剂或三剂。
广东省疾病预防控制中心专家告诉记者,世界卫生组织提出该建议,背后更多的考量在于,受新冠肺炎疫情和疫苗供应不足的影响,不少国家HPV疫苗接种速度下降,而单剂次接种能有效提升HPV疫苗的接种率,尤其是增加低收入国家的可及性。
国信医药研报认为,本次SAGE审议的研究结果大多以小年龄组持续感染/免疫原性作为替代终点,标准提前可能导致最终有效率的估计准确度下降,同时单剂接种峰值及长期抗体滴度均低于2/3剂次免疫程序,对宫颈癌长期保护效力仍需更多数据及更长时间维度的持续跟踪。
在我国,疫苗采取何种接种程序,需要履行一系列临床研究、数据支持及上市注册手续等。目前国内已经获批的几款HPV疫苗,进口二价、四价以及九价疫苗免疫程序均为三剂次,两款国产二价HPV疫苗免疫程序也是三剂次,不过对9至14岁女性人群可采用两剂次。
也就是说,目前,世界卫生组织提出的这一讨论暂时不会改变我国HPV疫苗接种方案,大家还是要按照监管部门批准的疫苗说明书进行接种。