新浪财经

2022年中国建筑用真空绝热板行业市场现状及竞争格局分析 行业巨大潜力吸引企业纷纷入局

前瞻网

关注

建筑用真空绝热板行业重点企业:包括福建赛特新材股份有限公司、江苏山由帝奥节能新材股份有限公司、青岛科瑞新型环保材料集团有限公司、苏州维艾普新材料股份有限公司、安徽百特新材料科技有限公司等。

本文核心数据:生产企业数量、企业区域分布、竞争梯队

较大市场潜力吸引各类企业进入

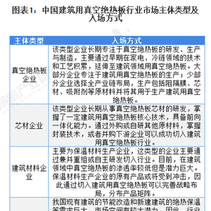
建筑用真空绝热板作为新型隔热保温材料,对于存量建筑和新增建筑的节能减排意义重大。目前,在国家大力推动下,绿色建筑已经成为共识,建筑用真空绝热板具有较大的市场空间。目前,我国进入建筑用真空绝热板领域的企业开始增多,根据我国建筑用真空绝热板行业市场主体类型,大致可以分为真空绝热板企业、芯材企业、建筑材料企业、跨界企业等四类。而不同类型的市场主体切入建筑用真空绝热板行业的方式也各不相同。

生产企业数量快速增加

由于我国建筑用真空绝热板行业起步较晚,相关企业数量较少。根据中国绝热节能材料协会的数据,2018-2020年我国真空绝热板企业数量呈现出逐年上升趋势。其中,2019年真空绝热板企业数量为20余家,新增5家;2020年,企业数量增幅较大达到了40家。由于新型建筑材料行业的在政策方面高度契合,我国建筑用真空绝热板企业新入局者增加。前瞻初步统计,2021年我国建筑用真空绝热板企业数量增加至超过60家。

注:上述数据为中国绝热节能材料协会统计可开工的真空绝热板(VIP)企业数量。

行业注册企业数量以华北地区为主

近年来,我国建筑用真空绝热板行业企业增多,包括家用真空绝热板企业、跨界企业等开始介入。从国内建筑用真空绝热板行业企业数量区域分布情况来看,根据企查查搜索经营范围包含“建筑真空绝热板”关键词显示,我国建筑用真空绝热板厂商主要集中于河北、山东、安徽、江苏等地。

注:上述数据截止日期2022年1月25日;数据为经营范围包含“建筑真空绝热板”并且仍在业存续的企业。

行业参与者布局各有侧重

目前,相对于我国庞大的存量建筑面积和年新增建筑面积,建筑隔热保温材料中真空绝热板的占比较少,为了应对未来强劲的市场需求,企业数量正呈现出快速增长趋势。而行业先行者在产业布局方面各有侧重。前瞻收集整理了部分重点企业的业务布局情况。

软实力促进竞争梯队形成

截至2022年1月,我国已发布《建筑用真空绝热板》(JG/T 438-2014)、《真空绝热板》(GB/T 37608-2019)、《真空绝热板有效导热系数的测定》(GB/T 39704-2020)、《真空绝热板湿热条件下热阻保留率的测定》(GB/T 39548-2020)四部建筑用真空绝热板领域重点标准。其中福建赛特新材股份有限公司作为行业龙头企业,参与四部标准的制定;江苏山由帝奥节能新材股份有限公司、滁州银兴新材料科技有限公司、青岛德旭新材料有限公司均参与了三部标准的制定;苏州维艾普新材料股份有限公司和安徽百特新材料科技有限公司均参与了两部标准的制定,青岛科瑞新型环保材料集团有限公司及子公司安徽科瑞克保温材料有限公司共参与两部标准的制定。

更多行业相关数据请参考前瞻产业研究院《中国建筑用真空绝热板行业深度调研与投资战略规划分析报告》,同时前瞻产业研究院还提供产业大数据、产业研究、产业链咨询、产业图谱、产业规划、园区规划、产业招商引资、IPO募投可研、IPO业务与技术撰写、IPO工作底稿咨询等解决方案。

更多深度行业分析尽在【前瞻经济学人APP】,还可以与500+经济学家/资深行业研究员交流互动。

加载中...