与深珠相接的宝鹏通道年内开建!
政府网站
深圳路网建设又将有大动作。据深圳市交通运输局相关通告最新披露,我市东西快速干道宝鹏通道将于年内开工建设。
尤其值得关注的是,根据通告内容,宝鹏通道往东将衔接南坪快速-深汕第二高速,往西则将与近期规划备受关注的深珠通道相接,其建设将进一步推动深圳融通湾区交通网,确立深圳在大湾区中的核心引擎地位,推进湾区城市群协同发展。
串联龙华、龙岗两区多个重要功能组团
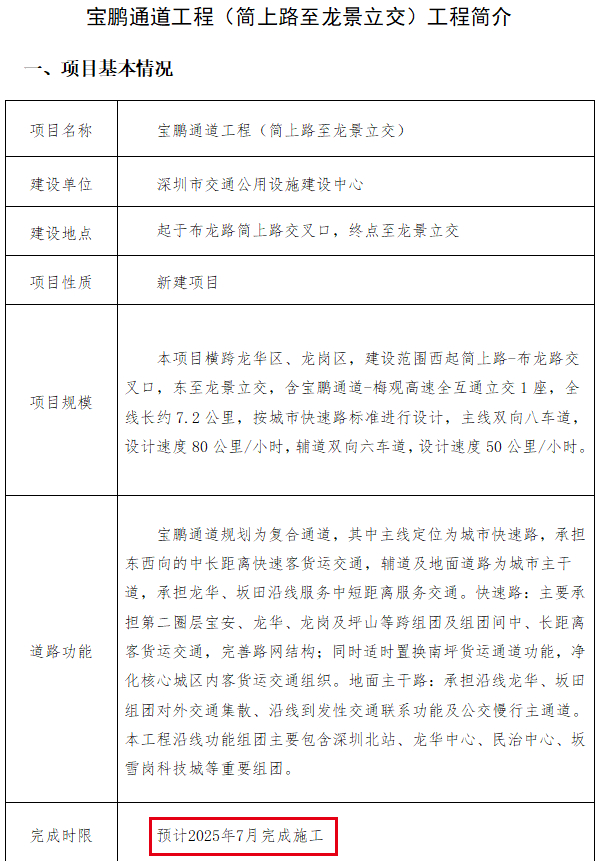
据了解,宝鹏通道工程(简上路至龙景立交)起于布龙路简上路交叉口,终点至龙景立交,横跨龙华区、龙岗区。
项目建设范围西起简上路-布龙路交叉口,东至龙景立交,含宝鹏通道-梅观高速全互通立交1座,全线长约7.2公里,按城市快速路标准进行设计,主线双向八车道,设计速度80公里/小时,辅道双向六车道,设计速度50公里/小时。沿线将覆盖深圳北站、龙华中心、民治中心、坂雪岗科技城等重要功能组团。
宝鹏通道工程项目总体布置图。来源深圳市交通运输局
项目规划为复合通道,其中主线定位为城市快速路,主要承担第二圈层宝安、龙华、龙岗及坪山等跨组团及组团间中、长距离客货运交通,完善路网结构;同时适时置换南坪货运通道功能,净化核心城区内客货运交通组织。辅道及地面道路为城市主干道,承担沿线龙华、坂田组团对外交通集散、沿线到发性交通联系功能及公交慢行主通道。
“十横十三纵”高快速路网重要干道
宝鹏通道最早于2018年在《深圳市高快速路网优化及地下快速路布局规划》中首先亮相。明确该通道为深圳市“十横十三纵”高快速路网的重要组成部分,是第二圈层主要功能组团之间的重要快速联系通道。
宝鹏通道横跨东西。图源宝安日报
通道全长53.2km,西起滨江大道西乡大道路口,东至南坪快速路三期,途经宝安、南山、龙华、龙岗。新增快速路主要以隧道(或高架)形式穿越建成区,与沿线相交高快速路设置16座互通立交,实现与区域高快速路的“快-快”衔接转换。
宝鹏通道工程(简上路至龙景立交)位于通道中段。上月,深圳市交通运输局公布的我市今年“四个一批”重点交通建设计划中,就曾提及宝鹏通道工程的开工;去年底,深圳市规划与自然资源局龙华管理局也已经公示了宝鹏通道工程(侨城东路至龙景立交)选址方案,工程预计2025年7月建成完工。
宝鹏通道工程(简上路至龙景立交)工程简介。来源深圳市交通运输局
释放深圳第二圈层交通压力
记者从深圳市交通运输局了解到,宝鹏通道的建设有望缓解深圳第二圈层交通压力。作为贯穿的东西向快速路,宝鹏通道除有效承担龙华、坂田沿线服务中短距离服务交通外,也将有效加强新城区与市域东西部的联系,对于提高区位优势,打造深圳北中心具有促进作用。
据了解,宝鹏通道还将成为西部港区往中、东部的疏港货运通道,净化核心城区内客货运交通组织。
内容来源:深圳特区报
记者:戴晓蓉
编辑:王斯涵 牛耘