新浪财经

暴雷,央视主持人董卿神秘老公去向不明,身家110亿元,起家史颇为神秘,旗下资本帝国危机重重,曾接盘冯小刚电影公社项目

市场资讯 2022.05.06 15:29

年报季也是暴雷季!暴雷的不止上市公司,还有背后的神秘富豪们!

节前,4月29日晚间,在六次提示公司股票可能被终止上市风险后,*ST海医(览海医疗)收到了来自上交所的《关于拟终止览海医疗产业投资股份有限公司股票上市的事先告知书》。

根据告知书显示,览海医疗于同日披露的2021年年度报告显示,公司年度财务会计报告被出具保留意见的审计报告,根据《股票上市规则》第9.3.11条等规定,上交所将在公司披露2021年年报之日后的15个交易日内,根据上市委员会的审核意见,作出是否终止公司股票上市的决定。

在审议此次年报的第十届董事会第二十二次会议上,览海医疗董事长兼法定代表人密春雷因暂时无法履职而缺席会议。据上游新闻报道,密春雷另一个广为人知的身份,则是著名主持人董卿的丈夫。

自2022年初密春雷就已经去向不明??上市公司连发公告

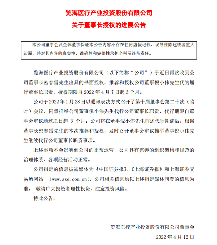
实际上自2022年初起,密春雷就已经去向不明。此前,览海医疗1月29日公告显示,公司于近日收到董事长密春雷出具的书面授权,授权公司董事倪小伟代为履行董事长职责,代行期限为自董事会审议通过之日起3个月。

4月12日,览海医疗公告,近日再次收到公司董事长密春雷先生出具的书面授权,推荐和授权公司董事倪小伟先生代为履行董事长职责,授权期限自2022年4月7日起3个月。

4月26日晚,览海医疗在回复上交所监管函的公告中表示,公司高度关注密春雷不能正常履职的情况,多次向控股股东及密春雷家属核实了解相关情况,截至公告日,公司未获悉任何关于密春雷先生的应当披露而未披露的信息。鉴于公司不能跟密春雷先生取得及时联系,公司将持续关注该事项的进展,并根据后续核实的进展情况,及时履行信息披露义务。

在2021年6月,览海医疗举行2020年度股东大会时,当时,密春雷主持了公司年度股东大会。在回顾公司2020年经营情况时,他曾表示,在过去一两年的经营上,公司存在很多问题,“但是有一点我非常坚信,我们围绕高端医疗服务的战略方向一定是非常清晰的,而且我个人认为是非常正确的。实际上我们的初心和我们的战略方向应该没有大的偏差,只是已经落地的相关工作没有达到预期”。

览海医疗主要从事包括综合性医院、专科医院、门诊部等在内的高端医疗项目的投资建设及运营管理业务。

2021年年报显示,报告期内,览海医疗主营业务收入全部来源于医疗服务、医疗咨询收入,全年实现主营业务收入约1.185亿元,同比增长59.29%;归属于上市公司股东的净亏损约2.81亿元,上年同期盈利6127.92万元。览海医疗称,公司去年利润主要影响因素为公司医疗服务运营损益、公司持有禾风医院44%股权计提大额减值准备。

据财新报道,密春雷于2021年12月底被地方经侦部门带走。大约两周后,上海人寿的投资总监也被带走调查。

密春雷起家史颇为神秘??财富增长至110亿元

密春雷,1978年12月出生,出生于上海市崇明区,父亲叫密伯元,母亲名钱冠军,是家中独子。1997年,密春雷从上海同济大学土木建筑专业毕业,毕业后去长江商学院工商管理专业继续深造。现任览海集团董事长、上海览海投资董事长、上海览海上寿医疗法人兼执行董事、上海人寿保险董事长、览海医疗董事长,其掌舵的“览海系”商业帝国,其业务横跨保险、医疗、银行、地产、汽车、矿产、融资租赁等领域。

据中国经营报报道,当地人称密春雷并没有上大学,很早就开始做生意。最初是在崇明公安局交通队跑运输,后来和妻子金晶(曾是一名小学老师,已离异)白手起家做起工程。

天眼查显示,成立于2000年4月的上海崇明公路工程养护有限公司,法定代表人为钱冠军,监事为金晶,览海集团持股39.4%,该公司也是崇明岛上唯一一家专业从事公路养护的公司。

到了2003年,密春雷和父亲又拿出5000万在上海注册了上海中瀛企业有限公司,也就是后来的览海集团。对于这笔创业原始资金,有传言称密春雷早期做期货赚了一笔,但真假无从考究。

上海中瀛成立之后多以房产投资为主,历史对外投资的房地产公司包括上海宝源房地产、上海东滩湾房地产开发、上海中瀛览海房地产开发。

近些年的扩张中,文旅地产、康养等领域仍是其投资重点。2019年,览海集团在三亚建设医疗健康产业集群,投资10亿元;2020年2月签约的大理茶博院项目,投资30亿。

不断的资本运作中,密春雷积累了巨额财富。在2020年10月揭晓的胡润百富榜中,密春雷身价攀升至105亿,位居胡润富豪排行第560位。在一年后的2021年,密春雷的财富增长至110亿元,排名下降到647位。

旗下“览海系”公司面临危机?览海医疗和上海人寿麻烦不断

在密春雷被带走后前后,旗下“览海系”公司就已经面临危机。

一、汽车业务遭遇重挫

天眼查显示,润东汽车集团有限公司,注册地在徐州,实缴资本17.9亿元,公司主要从事品牌汽车营销公司的管理及服务,法人兼创始人杨鹏。天眼查显示,截至3月21日,润东汽车有失信记录29条,未履行数量29条;公司有被执行案件63条,被执行总金额7.35亿元;未履行总金额7.05亿元,有限制高消费记录76条,历史被限制高消费10次。

天眼查显示,密春雷分别通过览海集团、上海人寿与杨鹏布局了上海易至宝汽车销售公司和连云港览风汽车销售公司。中国经营报报道称,密春雷的资本布局中,润东汽车是其极重要一环。2018年青岛福日汽车发行了一个4亿元信托计划,该笔融资的连带责任担保方为览海集团及密春雷个人,不久福日老板因腐败问题被调查,润东汽车成为了福日汽车的托管方。这笔信托计划融资,背后的真正融资方或许是览海集团。

2021年7月13日,徐州农村商业银行向徐州市铜山区法院申请,依法冻结了览海集团与杨鹏的资产合计2.19亿元。

二、地产项目被官方叫停

2017年,密春雷在云南澄江抚仙湖东岸投资建设国际医疗生态健康城。2018年,以2.85亿元收下抚仙湖东岸约346亩土地;在海南,他又复制云南商业模式打造三亚览海康养谷项目。

2020年,密春雷又投资大理茶博园项目。2021年,密春雷接盘海南观澜湖华谊冯小刚电影公社项目,定位电影主题旅游胜地。但自去年5月初昆明“滇池开发乱象”被中央督察组集中曝光以后,云南境内开发乱象陆续浮出水面,览海集团抚仙湖相关项目被叫停。

三、资本运作平台览海医疗和上海人寿麻烦不断

4月29日晚间览海医疗公告可能被终止上市,上交所将在公司披露2021年年报之日后的15个交易日内,作出是否终止公司股票上市的决定。自2016年3月9日密春雷入主该上市公司以来,股价从最高14.39元/股,跌2.8元/股,截至4月29日收报3.15元/股,股价已跌下跌84.8%。

上海人寿也是困难重重,其2021年第四季度偿付能力报告显示,公司2021年四季度(末)保险业务收入为37.64亿元,三季度(末)为49.65亿元;四季度(末)净利润亏损2.78亿元,三季度(末)盈利2.88亿元;核心偿付能力充足率由115.93%升至119.99%,综合偿付能力充足率由120.91%升至124.89%,最近一期风险综合评级由二季度的B类下降至三季度的C类。

作为览海系的资本运作平台,览海医疗和上海人寿麻烦不断的背后,览海系资本运作压力陡增,旗下相关资产不断被冻结。

退市边缘的览海医疗等不到密春雷,而董卿的粉丝们仍在翘首以盼其节目的更新。4月23日,停播3个月的《朗读者》原计划恢复播出,但最终爽约。

加载中...