南宁市武鸣区某农村信用社被开罚单 涉及违规开立借记卡、违规办理转账业务等
金融一线
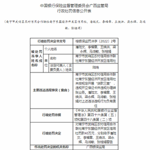
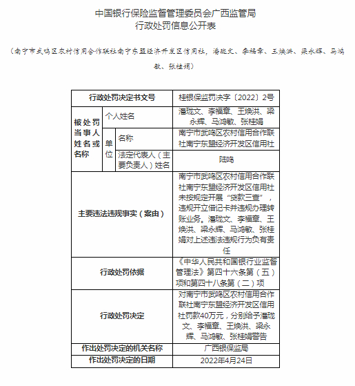
5月5日消息,据中国银保监会广西监管局行政处罚信息公开表显示,南宁市武鸣区农村信用合作联社南宁东盟经济开发区信用社因未按规定开展“贷款三查”、违规开立借记卡并违规办理转账业务,被罚款40万元。
除此之外,该行潘珑文、李福章、王焕洪、梁永辉、马鸿敏、张桂娟因对上述违法违规行为负有责任,均被处以警告。
具体内容如下:
5月5日消息,据中国银保监会广西监管局行政处罚信息公开表显示,南宁市武鸣区农村信用合作联社南宁东盟经济开发区信用社因未按规定开展“贷款三查”、违规开立借记卡并违规办理转账业务,被罚款40万元。
除此之外,该行潘珑文、李福章、王焕洪、梁永辉、马鸿敏、张桂娟因对上述违法违规行为负有责任,均被处以警告。
具体内容如下: