新浪财经

重磅!2022年中国及31省市再生铝行业政策汇总及解读(全)

前瞻网

关注

行业主要上市公司:怡球资源(601388)、南山铝业(600219)、常铝股份(002160)、顺博合金(002996)、明泰铝业(601677)等

本文核心数据:再生铝行业国家政策、各省市行业政策及发展方向

1、政策历程图

我国再生铝行业国家政策大体上经历了四个阶段的演变历程。

“十一五”期间,再生铝规模化生产开始提上日程,国家政策重点鼓励建设产能30万吨以上的再生铝示范企业;“十二五”期间,我国再生铝规模化生产初见成效,国家政策对电解铝企业产能加以限制,推动电解铝产能向再生铝转化,同时淘汰落后的再生铝生产技术,进一步扩大再生铝生产规模。;“十三五”期间,国家政策继续加强对电解铝企业的管理和监督,同时强调健全废旧有色金属回收体系,提升再生铝的供应比例;“十四五”开局以来,在“十四五”规划的引导下,我国再生铝行业发展进入政策黄金期,相关政策密集出台,全国低碳进程加快,推动有色金属行业碳达峰,加速促进再生铝行业发展。

2、国家层面政策汇总及解读

——国家层面再生铝行业政策汇总

我国对铝冶炼行业坚持以保护环境为大前提,颁布多项政策规范电解铝行业,大力支持再生铝行业的发展。自2006年以来,国务院、发改委、工业和信息化部等先后针对我国再生铝行业出台多项支持和规范政策,大力推动我国再生铝行业发展。具体政策如下:

——国家层面再生铝行业发展目标解读

“十四五”以来,我国连续出台多项政策鼓励再生铝行业发展,《2030年前碳达峰行动方案》要求完善废弃有色金属回收,《“十四五”原材料工业发展规划》要求电解铝碳排放下降5%,均间接刺激再生铝产量的提高。根据2021年7月发改委发布的《“十四五”循环经济发展规划》,到2025年,我国再生铝行业年产量将达到1150万吨。

3、各省市层面的重点政策汇总及解读

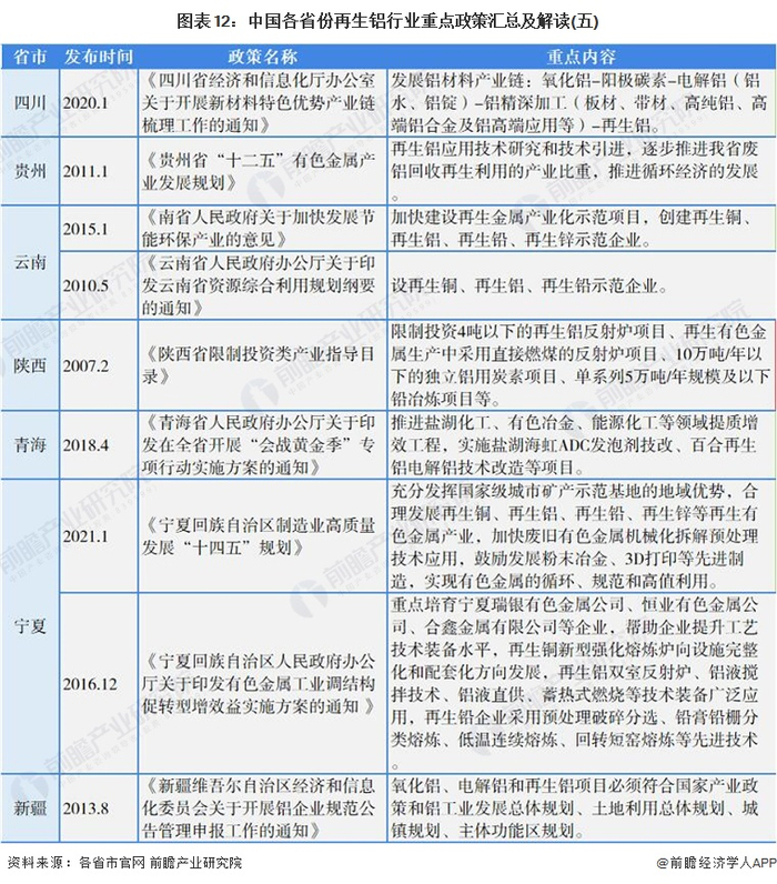
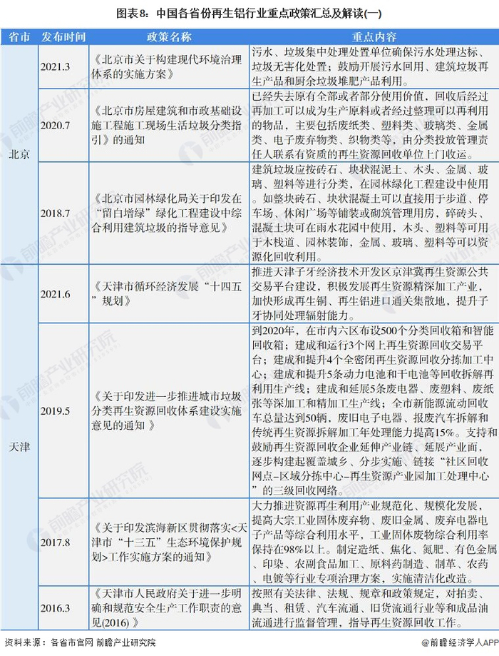
——31省市再生铝行业政策汇总

在国家政策的引导下,各省市地方政策近年来也均对再生铝行业有所提及,主要内容集中在扩大再生铝产能、提高再生铝生产技术、降低行业污染等方面。

——31省市再生铝行业发展方向解读

再生铝行业尽管较电解铝行业污染较低,但其作为有色金属行业,与其他行业相比仍然对环境影响较大。考虑到环境污染因素,全国各省市针对再生铝行业出台的政策措施大致可分为两个派系。以上海、江苏、浙江为代表经济发达地区的省份对再生铝行业发展采取限制措施,例如《上海市2018—2020年环境保护和建设三年行动计划》提出要在2020年前完成再生铝行业整体退出;江苏省早在2013年即规划淘汰年产规模小于5万吨的再生铝项目;浙江省禁止新建10万吨/年以下再生铝项目等。而其余大部分省份,尤其是东北、华北、山陕西等地区的重工业大省,例如山西、河南、辽宁等,则为达到碳达峰目标鼓励和支持再生铝行业发展,力求将原本的电解铝产能转化为再生铝产能。国家政策也将再生铝行业列入西部地区鼓励产业,以期带动区域经济发展。

各省市再生铝行业发展方向具体如下:

以上数据参考前瞻产业研究院《中国再生铝行业发展前景与投资战略规划分析报告》,同时前瞻产业研究院还提供产业大数据、产业研究、产业链咨询、产业图谱、产业规划、园区规划、产业招商引资、IPO募投可研、IPO业务与技术撰写、IPO工作底稿咨询等解决方案。

更多深度行业分析尽在【前瞻经济学人APP】,还可以与500+经济学家/资深行业研究员交流互动。

加载中...