新浪财经

PCB行业专题报告:下游需求旺盛+产能普遍扩张,景气提升

市场资讯 2022.05.03 09:37

(报告出品方/作者:海通证券,余伟民、杨彤昕、夏凡)

1. PCB:电子元器件之母

PCB:电子元器件支撑体

PCB( Printed Circuit Board),中文名称为印制电路板,又称印刷线路板,是重要的 电子部件,是电子元器件的支撑体,是电子元器件电气连接的载体。由于它是采用电子 印刷术制作的,故被称为“印刷”电路板。印制电路板PCB是我国电子业的上游基础行 业,决定了我国电子产品的竞争力。目前,全球PCB产业产值占电子组件产业总产值的四分之一以上,是各个电子组件细分 产业中比重最大的产业。

PCB产业链梳理

PCB上游主要材料为覆铜板,其占据成本费用30%,其次为制造 费用和人工费用,分别占据成本约20%。覆铜板上游材料以电解 铜铝、木浆纸、玻纤布和合成树脂为主。PCB下游行业分布广泛,截至2020年,中国PCB行业最大的下 游应用为通信设备。通信设备、消费电子和汽车电子三大应用领 域合计占据PCB下游应用62%的市场份额。

PCB产值稳步提升,中国承接产业转移

据中国电子电路行业协会援引WECC报告,2020年,全球PCB产值达到730.97 亿美元,中国(大陆+港澳台地区)PCB产值达到486.72亿美元,占据全球市场 66.59%的份额。中国台湾地区作为中国大陆外第二大PCB产地,2016-2020产 值份额稳定在12%~13%。2020年,全球PCB以标准多层板为主,产值达到276.51亿美元,占总体38%。

发达国家本土已经逐步退出中低端产品生产,中国 2000年后逐步承接全球PCB产业转移,并已 发展成为全球最大的 PCB产地。2016-2020年,中国PCB产值由354.10亿美元增长至486.72亿美 元,年化复合增速8.28%。经过2019年的滞缓期后,2020年PCB市场迎来快速发展,产值同比增 长19.12%。目前中国PCB正处于迭代升级关键时期,从产品结构来看,中国PCB市场上8~16层 多层板、18层以上超高层板逐渐代替低阶产品,成为市场主流。据中国电子电路行业协会援引 WECC报告,2020年标准多层板占中国PCB产值份额达到43.21%。通信行业为PCB产业的主要下游市场,占据总份额三分之一。计算机/商业设备对PCB的需求近 年来也在高速增长,2016-2020年份额占比由10%增长至20%。

2. 产业上游-覆铜板:产能持续扩张

PCB上游材料近况

覆铜板全称覆铜板层压板,英文简称CCL,是由木浆纸或玻纤布等作增强材料浸以树脂胶液, 覆以铜箔,经热压而成的一种板状材料。覆铜板是电子工业的基础材料,是加工制造印制电 路板(PCB)的主要材料,它被广泛用于电视机、收音机、电脑、计算机、移动通讯等电子产 品领域。覆铜板行业龙头包括建滔积层板、生益科技、南亚新材等,行业集中度相对PCB而言较高。

我们认为,2020年10月份以来,铜箔公司整体收入的同比增速出现拐点。而2021年8、9月份, 铜箔公司环比增幅缩窄,同比增速幅度有所波动。同时,CCL厂商2020年11月份开始,同比增长开始提速,而2021年9月份,环比出现较为明显下 降,同比增速回落。我们认为,从生益科技表现来看,龙头业绩效应更优。生益科技2021年实现营业收入202.74亿元 ,同比增长38.04%,实现利润总额33.10亿元,同比增长58.92%,实现归属于上市公司股东的净 利润28.30亿元,同比增长68.38%。

3. 三大重点板块:IC载板、汽车板、Miniled板

IC载板:与PCB“技术同源”的一级封装基板

IC载板直接用于搭载芯片,可为芯片提供电连接、保护、支撑、散热、组装等功效。封装基板作为 1级封装材料,位于印制电路板加工上游。封装基板通常具有薄型化、高密度、高精度等技术特点。随着电子电路行业技术的迅速发展,元器件集成功能日益广泛,电子产品对 PCB 的高密度化要求更 为突出。我们预计未来在数据处理中心驱动下,封装基板、多层板将增长迅速。据深南电路21年半 年报,封装基板将成为未来5年PCB行业增长的主要驱动力,Prismark预计2020-2025年全球封装基 板产值年复合增速将达9.7%,其中中国地区封装基板产值年复合增速达12.9%。同时,全球的封装 基板产值在总产值中的占比也将由2020年的15.6%提升至2025年的18.8%。

根据兴森科技20年年报援引2019年Prismark统计数据,2020年全球IC封装载板的市场容量约为81 亿美元,量产企业近30家。从生产地来看,全球IC基板主要在韩国、中国台湾、日本和中国大陆四 个地区生产。近年来国内量产厂商数量有所增长,但产值仍较小。我国封测产业地位的加强,半导体自产能力的提升以及国家对于半导体关键零部件和耗材国产化的 推进,都将加速封装基板的国产化替代。

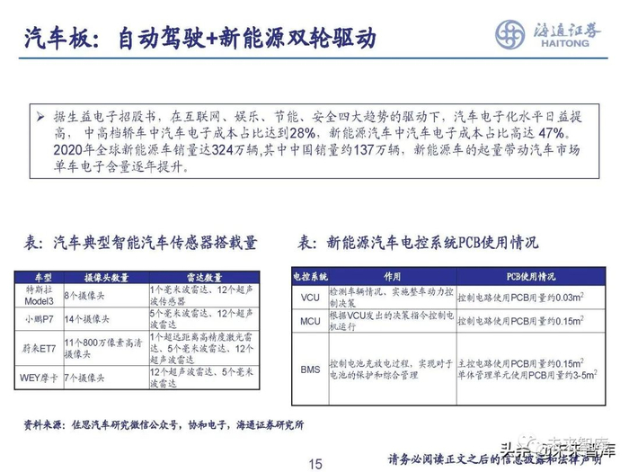
汽车板:自动驾驶+新能源双轮驱动

据生益电子招股书,在互联网、娱乐、节能、安全四大趋势的驱动下,汽车电子化水平日益提 高, 中高档轿车中汽车电子成本占比达到28%,新能源汽车中汽车电子成本占比高达 47%。2020年全球新能源车销量达324万辆,其中中国销量约137万辆,新能源车的起量带动汽车市场 单车电子含量逐年提升。

据兴森科技2020年报,传统汽车中各系统对应PCB价值占比分别为动力系统 32%,车身电子 系统25%,安全控制系统22%。预计2022年全球汽车用FPC市场规模将达70亿元,年复合增速7.1%。在新能源汽车发展的推 动下,车用FPC取代线束已经成为趋势,未来FPC在车辆上的应用将会更多,预计单车FPC用 量将超过100片以上。

Mini LED板:商业化进展顺利

MiniLED是LED技术的一种,它的LED芯片尺寸介于50~200微米之间,是小间距LED进一 步精细化的产物。与普通LED相比,MiniLED具有更高的分辨率、对比度、色域范围等特 点,而且更为轻薄、节能。Mini LED的显示应用主要分为两种,一种背光方向,主要是用 于助力LCD显示升级。另一种应用为自发光方向,Mini LED自发光是小间距LED的升级, 也是Micro LED的过渡。2020年6月《Mini LED商用显示屏通用技术规范》出台后,多个品牌搭载Mini LED的产品 逐步落地。(报告来源:未来智库)

随着下游市场的持续渗透,未来MicroLED市场将迎来增长。根据前瞻产业研究院援引Arizton数据 显示,全球Mini LED市场规模将由2021年的1.5亿美元增长至2024年的23.2亿美元,CAGR达 149.15%。Mini LED基板主要有PCB基板和玻璃基板2种选择。据高工LED观点,PCB基板的技术方案更加熟 练、能更快导入产业化,同时目前阶段PCB基板的Mini产品良率要远高于玻璃基板。根据CINNO Research公众号,2025年全球Mini LED背光基板出货面积预计增至约5000万平方米 ,年均复合成长率CAGR将达72.8%。

4. PCB公司情况

深南电路:3-In-One布局,封装基板驱动稳步增长

公司拥有印制电路板、封装基板及电子装联三项业务,形成了业界独特的“3-In-One”业务布局。公司 PCB业务营收以通信设备为核心,重点布局数据中心(含服务器)、汽车电子等领域,并持续深耕工控、 医疗等领域。

生益电子:数通PCB龙头,积极扩产优化产品结构

公司产品定位于中高端应用市场,具有高精度、高密度和高可靠性等特点,按照最终产品应用领域划分主要包括通 信设备、网络设备、计算机/服务器、汽车电子、消费电子、工控医疗及其他等。早期受产能限制影响,公司产品主要集中在通信、网络等应用领域,2017-2020H1通信、网络产品单价CAGR分别 达35%、45%,价格驱动营收增长。近年公司不断调整优化产品结构,增加了在服务器、汽车电子等领域的订单。

沪电股份:积极布局汽车板驱动业绩成长

工信部等十部委联合发布了《5G应用“扬帆”行动计划(2021-2023年)》,推动5G应用从1到N的跨越,企业通讯 市场板领域价值增长的驱动力将逐步由5G无线侧向网络设备侧迁移,公司研发方向也由5G无线侧向高速网络设备以 及互联网数据中心迁移,聚焦于112Gbps光网络传输、核心路由器、800G交换机、下一代服务器、AI训练和推理平 台等应用领域的产品研发。随着越来越多的电子技术应用到汽车系统,黄石二厂汽车板专线的产能收益迅速释放。2021年半年度,公司汽车板 业务实现营业收入约8.99亿元,同比大幅增长约60.81%,其中毫米波雷达、HDI、埋陶瓷,厚铜等新兴产品市场高 速成长。

南亚新材:高速高频驱动业绩增长,IC载板打开成长空间

据公司21年半年报援引Prismark,公司是少数跻身全球前二十名的内资覆铜板厂商之一,2020年公司全球销售收入 市场占有率2%,排名全球第十二名、内资厂第三名。公司的无卤覆铜板产品综合性能优异,并已进入下游大型 PCB 客户的供应链体系,2020年整体销量跻身全球第八、位居内资厂第二。公司在高端高速VLL、ULL1、ULL2、 ELL等级产品均已通过华为认证,是目前唯一一家各介质损耗等级高速产品全系列通过华为认证的内资覆铜板企业 。公司于2017年底前在上海已全面建设完成华东生产基地(N1厂—N3厂),江西N4工厂已于21年5月全面建成,公司 产品线进一步丰富,产能规模进一步扩大。IC封装材料、高导热材料等领域正在加快推进阶段,处于小规模试产阶 段。

华正新材:高级覆铜板+铝塑膜双轮驱动

2022年1月20日,公司发布可转债募集说明书,拟募集资金总额不超过 5.7亿元用于建设年产 2400 万张高等级覆铜板富山工业园制造基地项目。该募投项目分三期建设,本次可转债募集资金4亿元用 于一期建设,项目一期建成后,可形成年产960万张高等级覆铜板的生产能力。子公司华正能源“年 产 3600 万平方米锂电池封装用高性能铝塑膜生产项目”也处于建设过程中。

兴森科技:PCB 样板行业龙头,募投加码高端批量板

公司2012 年起开始拓展半导体相关业务, 2012 年进入 IC 封装基板领域,2015 年收购美国 HARBOR 和设立上海 泽丰(现已出表),进入半导体测试板领域。在 PCB 领域,凭借交付速度、产 品品类数量优势,公司已成为国内 样板、小批量板龙头;IC 封装基板领域龙头, 公司是国内仅有的三家具备IC封装基板量产能力的企业之一。近年来,公司的毛利率、扣非 后归母净利率持续提升,毛利率从 2017 年的 29.30%提升至 2021 年前三季 度的 32.29%,扣非后归母净利率从 2017 年的 3.94%提升至 2021 年前三 季度的 12.76%,我们认为公司盈利质量提升 主要源于前期扩产的 IC 封装 基板、PCB 样板、高多层板产能逐步释放、收入体量提升带来的规模效应, 以及降本 增效带动的期间费用率的持续改善。

报告节选:

(本文仅供参考,不代表我们的任何投资建议。如需使用相关信息,请参阅报告原文。)

加载中...