二价四价九价?一针两针三针?到底怎么选?
瞭望财经
文|《财经国家周刊》记者 张曙霞
“HPV疫苗你打了吗?”这两年,很多人都会聊起这个话题。
作为人类历史上第一个癌症疫苗,HPV(人乳头瘤病毒)疫苗的诞生,让宫颈癌有望成为首个可以被“消灭”的恶性肿瘤。
目前,国内已经上市的HPV疫苗分为二价、四价、九价三种类型。选择很多,但人们也不免疑惑:打几价效果好?
此外,国内大部分人群要接种三针,才算是完成了全程接种。
但前段时间,世界卫生组织在官网发布消息称,单剂次HPV疫苗接种方案可以有效预防由HPV持续感染引起的宫颈癌,且与两剂或三剂方案的效果相当。
▲世界卫生组织官网截图
这又是怎么一回事?
首个癌症疫苗
说到HPV疫苗,首先必须讲讲宫颈癌。
宫颈癌是常见的妇科恶性肿瘤之一。根据世界卫生组织下属国际癌症研究机构(IARC)发布的《全球癌症统计报告》,2020年我国宫颈癌新发病人数近11万,死亡人数约5.9万。
也就是说,平均每隔10分钟,我国就有一位女性被宫颈癌夺去生命。
数据残酷,但人们并非束手无策。宫颈癌是目前唯一病因明确、发病过程缓慢的肿瘤疾病,而超过95%的宫颈癌都是由HPV(人乳头瘤病毒)引起,并主要由几种高危型HPV(HPV16、HPV18等)持续感染所致。
而且,从HPV感染到宫颈癌是一个逐渐发展的过程,一般需要几年乃至十几年的时间。这为宫颈癌早发现、早预防、早干预提供了充分的时间,有利于降低发病率和死亡率。
目前,除了宫颈癌早筛的推广和普及帮助早发现早干预,人类还有了强大的防御武器——HPV疫苗。针对HPV病毒感染导致的宫颈癌及其他病变,接种HPV疫苗是目前已知的最佳预防手段。
在HPV疫苗接种覆盖率高的国家和地区,HPV感染率和宫颈癌发病率显著下降。
比如,英国从2008年开始将HPV疫苗纳入国家免疫规划(NIP),为12-13岁女孩提供二价HPV疫苗常规接种,并为14-18岁女性提供补种。
2021年11月,权威医学杂志《柳叶刀》发表了一项研究,基于2006-2019年这13年间居住在英格兰的20-64岁女性的宫颈癌和宫颈癌前病变的诊断数据,研究发现,在接种HPV疫苗的女性中,宫颈癌发病率呈直线下降趋势。研究人员表示,HPV疫苗接种计划,让1995年9月1日之后出生的女性宫颈癌发病率降至3/100万人,几乎消除了这些人罹患宫颈癌的可能。
世界卫生组织也在2020年启动《加速消除宫颈癌全球战略》,宣布包括中国在内的194个国家将共同寻求在2030年实现90%的女孩在15岁前完成HPV疫苗接种。根据世界卫生组织数据,目前已有117个国家将HPV疫苗纳入国家免疫规划。
我国2016年7月批准首款HPV疫苗上市,目前国内市面上已有二价、四价、九价三种HPV疫苗可供选择。
2021年9月印发的《中国妇女发展纲要(2021-2030年)》提出,推进适龄妇女人乳头瘤病毒疫苗接种试点工作。
▲全国多地逐步推进适龄女性HPV疫苗普遍接种策略。来源:国信证券研报
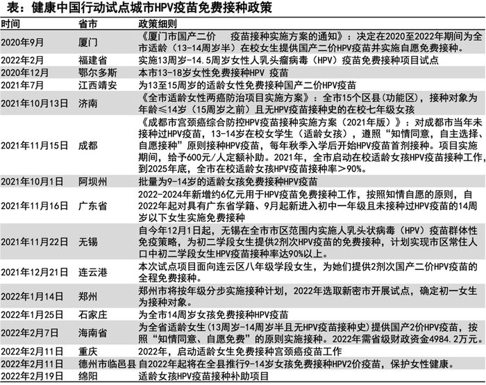
目前,国内多个地区都开始了适龄女性的HPV疫苗免费接种或者提供接种补助。
例如,作为全国最早开始为适龄人群免费接种HPV疫苗的城市,厦门自2020年开始免费为13周岁至14周岁半的在校女生免费接种国产二价疫苗。
成都则采取了更为灵活的补贴政策,即对“当年13-14岁的在校女学生”,财政资金给予600元/人的疫苗接种补助,学生家长可以在国产/进口二价和进口四价HPV疫苗中自主选择。
广东省提出,2022-2024年新增约6亿元用于HPV疫苗免费接种,对具有广东省学籍、9月起新进入初中一年级且未接种过HPV疫苗的14周岁以下女生免费接种国产二价HPV疫苗。
▲广东为适龄女生免费接种HPV疫苗的宣传海报。
中国疾病预防控制中心慢性病首席专家王临虹认为,随着HPV疫苗在中国的应用,从国家防控策略上来看,宫颈癌预防由以早期筛查为重点的二级预防转变为HPV疫苗应用的病因预防与早期筛查并重,防控手段发生了质的飞跃。
追“高”不如赶“早”
接种HPV疫苗的获益自不待言,但目前不少人面临的问题是,要预约上一剂疫苗实属不易。
据《财经国家周刊》记者多方了解,国内HPV疫苗供需不平衡矛盾突出,“预约难”情况普遍存在,进口四价和九价HPV疫苗更是“一剂难求”。主要原因就在于,适龄人群需求量太大,而疫苗供应量存在巨大缺口。
不过,相较于动辄要等两三年的进口疫苗,国产二价HPV疫苗预约起来要“友好”得多,大多接种点能在1个月内安排接种第一针。但不少有接种意愿的人还是更希望能打上“价次”和价格都更高的进口四价或九价疫苗。
价次更高,意味着什么?
如上文所述,超过95%的宫颈癌都是由HPV引起,目前已知的HPV型别已超过200个,从技术上讲,还不可能对所有已知的HPV型别都进行免疫,只能选择其中的几个型别。
不同类型的病毒带来的健康风险各有差异,根据有无致癌性,HPV分为高危型和低危型。国家药监局根据世界卫生组织国际癌症研究机构的建议,将HPV16/18/31/33/35/39/45/51/52/56/58/59/68定义为高危型。
其中,HPV16/18诱发癌变的风险最高。有研究显示,宫颈癌患中,HPV16感染率为55.2%,HPV18感染率为14.2%。也就是说,约70%的宫颈癌都是由这两种高危型别导致。
而目前国内已上市的二价、四价、九价HPV疫苗均对这两种高危型别有良好的保护效果。从对宫颈癌的预防效果上来说,二价和四价的疫苗几乎没有区别,保护效力都在70%左右,不过四价HPV疫苗多了两种低危型别HPV6和HPV11,比二价HPV疫苗增加了预防尖锐湿疣的适应症。九价HPV疫苗又在四价基础上,新增了5种高危型别,相比二价和四价疫苗对宫颈癌的预防保护效果提高20%左右。
▲本刊制表。资料来源:疫苗说明书、上市公司公告、国家药监局官网等
疫苗价次不同,确实意味着不同的保护效果。不过,影响疫苗保护效果的,还有接种年龄。
简单来说就是,适龄人群越早接种,防癌变的效果越好。
根据上述《柳叶刀》研究关于英国接种HPV疫苗的女性统计数据,接种疫苗的最年轻女性中宫颈癌和癌前病变率下降幅度最大。具体而言,与未接种HPV疫苗的对照队列相比,宫颈癌发病率方面,在12-13岁时接种疫苗的发病率降低87%,14-16岁时接种的群体患病率降低62%,16-18岁时接种的群体降低34%;宫颈癌前病变(CIN3)方面,12-13岁接种疫苗发病率降低97%,14-16岁接种疫苗发病率降低75%,16-18岁接种疫苗发病率降低39%。
世界卫生组织建议,HPV疫苗主要目标接种人群为未暴露于疫苗相关HPV基因型的青春期女性。美国疫苗免疫实践咨询委员会和美国疾病控制预防中心均建议,在11岁或12岁开始接种HPV疫苗,也可从9岁开始接种。
中华医学会妇科肿瘤学分会、中国优生科学协会阴道镜和宫颈病理学分会发布的《人乳头瘤病毒疫苗临床应用中国专家共识》则提到,13-15岁女性在首次性行为前接种HPV疫苗的获益可最大化,优先推荐9-26岁女性接种HPV疫苗,特别是17岁之前的女性;同时推荐27-45岁有条件的女性接种HPV疫苗。
也正因如此,多位专家呼吁,适龄人群应该尽早接种,不要盲目等待“高”价次疫苗而错过了最佳接种时间。
“相对四价和九价HPV疫苗价格昂贵、供应不足的情况,二价疫苗对预防宫颈癌具有更高的性价比。”贵阳市疾控中心如是说。
打一针,能行吗?
最近一段时间,很多人还关注到,世界卫生组织在官网提出的HPV疫苗单剂次接种建议。
具体来说,世界卫生组织下属免疫战略咨询专家组(SAGE)会议对单剂次HPV疫苗接种的证据进行了审议,结论为:单剂次HPV疫苗接种方案可以有效预防由HPV持续感染引起的宫颈癌,且与两剂或三剂方案的效果相当。
对此,不同人群反应差距很大,刚打完第一针的,可能比较开心,觉得后面两针的钱节省了;打完全程的,可能觉得亏了,后面两针白打了;还没约上的,则期待后面预约起来能容易点,毕竟目前国内进口四价、九价疫苗“一剂难求”。
事实究竟是怎样的?世界卫生组织这一讨论的依据是什么?接下来我国HPV疫苗接种程序是否会发生变化?
首先,很多人将这一消息理解为“一针就够”,其实是大大简化了世界卫生组织的建议。
在世界卫生组织官网上,详细列出了建议接种HPV疫苗的免疫程序,具体分为以下几种情况:9-14岁女性为最优先人群,接种一剂次或两剂次;15-20岁的年轻女性,可采用单剂次或两剂次方案;21岁以上的女性,应该采用两剂次方案,间隔6个月;HIV感染者等免疫力低下人群,应接种三剂或至少接种两剂。
也就是说,除了9-20岁不存在免疫力低下问题的女性人群可以选择一剂次接种方案,其他还是要接种两剂或三剂。
广东省疾病预防控制中心专家告诉《财经国家周刊》记者,世界卫生组织提出该建议,背后更多的考量在于,受新冠肺炎疫情和疫苗供应不足的影响,不少国家HPV疫苗接种速度下降,而单剂次接种能有效提升HPV疫苗的接种率,尤其是增加低收入国家的可及性。
国信医药研报认为,本次SAGE审议的研究结果大多以小年龄组持续感染/免疫原性作为替代终点,标准提前可能导致最终有效率的估计准确度下降,同时单剂接种峰值及长期抗体滴度均低于2/3剂次免疫程序,对宫颈癌长期保护效力仍需更多数据及更长时间维度的持续跟踪。
在我国,疫苗采取何种接种程序,需要履行一系列临床研究、数据支持及上市注册手续等。目前国内已经获批的几款HPV疫苗,进口二价、四价以及九价疫苗免疫程序均为三剂次,两款国产二价HPV疫苗免疫程序也是三剂次,不过对9至14岁女性人群可采用两剂次。
也就是说,目前,世界卫生组织提出的这一讨论暂时不会改变我国HPV疫苗接种方案,大家还是要按照监管部门批准的疫苗说明书进行接种。