新浪财经

白云机场明后天国内客运航班全取消,货运及国际航班不受影响

澎湃新闻

关注

白云机场未来两日国内客运航班全部取消,货运及国际航班不受影响

记者了解到,为充分落实广东省、广州市关于防止疫情扩散的工作要求,白云机场与各相关航司充分协商、共同确认,拟取消4月29日—30日所有广州进出港国内客运航班。国际航班暂时未受影响,货运航班也不受影响。

【记者】刘倩

南航在广州航班大面积取消,符合条件机票可免费退改签

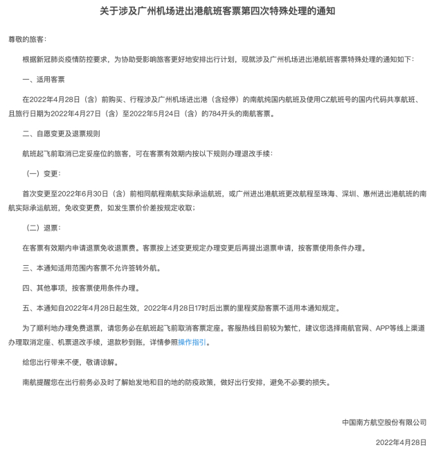
4月28日,南方航空发布通知,对涉及广州机场进出港航班客票第四次特殊处理发出提醒,符合条件的南航客票可进行免费退改签。

根据这份通知,特殊处理规定适用的客票包括:在2022年4月28日(含)前购买、行程涉及广州机场进出港(含经停)的南航纯国内航班及使用CZ航班号的国内代码共享航班、且旅行日期为2022年4月27日(含)至2022年5月24日(含)的784开头的南航客票。

在这一适用范围内,航班起飞前取消已定妥座位的旅客,在客票有效期内,如果是首次变更至2022年6月30日(含)前相同航程南航实际承运航班,或广州进出港航班更改航程至珠海、深圳、惠州进出港航班的南航实际承运航班,免收变更费,如发生票价价差按规定收取。

在客票有效期内,申请退票将免收退票费。客票按上述变更规定办理变更后再提出退票申请,按客票使用条件办理。

该通知适用范围内客票不允许签转外航。此外,2022年4月28日17时后出票的里程奖励客票,也不适用该通知规定。

南航提醒,为了顺利地办理免费退票,乘客务必在航班起飞前取消客票定座。此外,建议选择南航官网、APP等线上渠道办理取消定座、机票退改手续。

【记者】黄叙浩

白云机场开展全员核酸 截至28日13:00已采样48819人次

广州白云国际机场股份有限公司副总经理黄浩4月28日在新闻发布会上通报:4月27日晚,白云机场在员工例行核酸检测中发现有核酸检测异常,白云机场立即启动《应对员工核酸阳性突发事件应急预案》,组织成立紧急事件处置指挥部,一是采取措施进行紧急管控,梳理相关人员情况,逐一联系初筛阳性试管所涉及人员,要求相关人员做好个人防护,就地隔离,并及时将相关情况向广州市等相关单位上报;二是封闭相关核酸检测点,等待疾控环境检测采样;三是及时开展流调工作;四是要求相关人员本人、家属和4天内同班组人员全部静止、居家隔离,要求各单位通知到个人,并报社区管控。

4月27日22:30,白云机场紧急开展全员核酸检测工作,要求全体员工返岗进行核酸检测。截至28日13:00,已采样48819人次。

白云机场始终将员工和广大旅客的安全健康放在首位,严格按照防疫工作要求,落实防控措施。自2021年5月以来,白云机场一直坚持对普通岗位员工实行“一周三检,重点岗位员工一天一检的闭环管理”。目前,已经开展全员核酸检测近130次。对全体员工的离穗、离粤流动,始终按照省市相关要求,严格实行“两限制、两倡导”的管理规定。

因疫情防控需要,白云机场从4月28日起调整部分国内客运航班计划,当天12:00前,会完成T1和T2航站楼环境采样和消杀工作,同时增加了高温、紫外线等新型消杀设备,加强重点区域的消杀频次,14:30开始逐步安排运行部分国内航班,国际航班维持不变,请广大旅客留意航空公司通知。

白云机场提醒广大旅客要合理安排出行,服从目的地疫情防控工作相关要求,及时关注航空公司航班运行变化的更新通知和提示要求。

已进港9架飞机 白云机场午后航班部分恢复

截至4月28日14:50,据飞常准APP显示,广州白云机场今日已执行进出港航班20架次,待执行进出港航班34架次。其中12:00以后已执行进港航班9架次,暂无出港航班,待出港航班12架次,包含国内和国际航班。

注意!白云机场12点前航班全取消,T2只出不进

广州白云国际机场今晨发布公告,4月27日晚,白云机场在员工例行核酸检测中发现有核酸检测异常,机场采取措施进行有效管控,因疫情防控需要,白云机场从即日起调整部分国内客运航班计划,28日初步安排12点后运行部分国内航班。请广大旅客留意政府公告或航空公司通知。

截至4月28日08:30,飞常准APP数据显示,今日广州白云机场计划执行进出港航班百余架,航班取消占比九成左右(统计数据包含提前取消航班和临时取消航班)。有旅客在现场看到,机场大屏一片红色“取消”。T2航站楼目前只出不进。

记者从机场员工处了解到,员工收到消息,4月27日机场东南工作区员工体育馆核酸检测点有两管样本初筛阳性,为10人一管的混检。机场已经第一时间启动对员工核酸阳性突发事件应急预案,立刻通知到相关单位落实“就地隔离,上报实时位置”。“目前机场大部分员工都黄码了,昨晚凌晨开始陆续做核酸。”该员工说。

此外,今天6时31分起,广州地铁三号线机场南站停止对外服务。此外,28日,广州市交通运输局发布消息,为配合白云机场做好相关防控工作,从今天(4月28日)起,公共汽车708、夜106线临时调整不进入广州白云机场,线路临时绕行花都大道、106国道,双向取消停靠公共汽车飞粤大道北、飞粤大道中、飞粤大道南、广州国际物流中心、白云机场一号航站楼、高增一村(方华路)、人和华城路口、东华村、方华路口等站点。

【南方+记者】刘倩

(原题为《滚动 | ​白云机场未来两日国内客运航班全部取消,货运及国际航班不受影响》)

加载中...