新浪财经

白云、海珠、天河、黄埔、番禺最新通告

中国广州发布

关注

白云区

广州市白云区

新型冠状病毒肺炎疫情防控指挥部

关于划定人和镇封控区、管控区的通告

(第26号)

2022年4月27日,白云区在例行检查及发热门诊就诊人员排查中发现核酸检测结果异常。接报后,市、区迅速启动疫情处置应急预案,正有序组织流调溯源、核酸检测等相关处置工作。根据初步流调情况和疫情防控需要,白云区划定封控区、管控区如下:

封控区人和镇高增村;人和镇矮岗村聚龙街十八巷2、4、6、8号,聚龙街十七巷2、4、6、8号;人和镇西成村华西路内街50、52、54、56、58、60、62、64号。实行“区域封闭、足不出户、服务上门”管理措施。

管控区人和镇全域。实行“足不出区、错峰取物”管理措施。

以上措施自2022年4月28日起执行,后续将根据疫情防控形势变化及时调整。请上述管控区域的市民朋友,非必要不出门,并积极配合镇街、村居采取必要的核酸检测等疫情防控措施。由此给市民朋友出行带来的不便,敬请谅解。请大家不造谣、不信谣、不传谣。封控区、管控区内市民如遇到生活、就医等困难,可拨打人和镇暖心服务热线:86034087(白天)、13326478999(晚上)

广州市白云区新型冠状病毒

肺炎疫情防控指挥部

2022年4月28日

广州市白云区

新型冠状病毒肺炎疫情防控指挥部

关于强化人和镇新冠肺炎疫情防控措施的通告

(第27号)

根据疫情防控形势,从本通告印发之日起至5月4日24时强化我区人和镇管控措施如下:

一、人和镇密闭半密闭场所全部暂停营业,包括批发市场(农贸市场、农产品批发市场除外)和网吧、娱乐场所(KTV、歌舞厅、游艺厅)、电影院、健身房、室内游泳馆、酒吧、剧院、图书馆、棋牌室、密室逃脱、足浴店、按摩院、洗浴中心、室内景点、校外培训机构、景区、博物馆、大型商场(不含生活超市)等。

二、人和镇各中小学和幼儿园、大中专院校及职业技术学校等各级各类学校暂停线下教学,改为线上授课,所有师生员工一律不返校,各类线下培训一律暂停线下服务。

三、人和镇特殊场所(公安司法监管场所、福利机构、养老机构、救助管理机构、精神卫生机构、母婴保健机构、宗教活动场所、康复机构)实行全封闭管理,禁止人员进出,暂停直接接触的家属探视。严控各类大型会议、培训、演出、展销促销会等活动和游园、民俗、广场舞等群众性活动。

四、人和镇封控区、管控区区域内的餐饮场所暂停营业,其他区域所有社会餐饮服务单位(含提供堂食的食品销售单位)暂停堂食,可提供到点自取、外卖订餐服务;单位内部食堂(含机关事业单位、学校、工厂、工地、企业等食堂)实行测体温进场、减量分批分时段就餐、单向就坐、挡板分离或打包自取等防疫措施。

以上管控措施将根据疫情形势动态调整。请广大市民朋友进一步提高防范意识,不造谣、不信谣、不传谣,持续做好个人日常防护,科学佩戴口罩,勤洗手,常通风,保持社交距离。如有发热等不适症状,在做好个人防护的情况下,尽量避免乘坐公共交通工具,及时到医疗机构发热门诊就诊。所有外地来(返)穗人员特别是由疫情发生地来(返)穗人员,必须主动向所在村居、社区、企业或相关部门报备,并主动落实各项防控措施。

广州市白云区新型冠状病毒

肺炎疫情防控指挥部

2022年4月28日

4月28日起

地铁人和站、高增站

及白云区205个公交站点

有临时管控

结合白云区人和镇疫情防控“三区”调整实时情况,市交通运输局决定从4月28日起,临时采取以下公共交通管控措施:

 地铁 

4月28日20时起,对地铁三号线人和站、三号线及九号线高增站采取关闭所有出入口、停止对外运营服务措施(列车在人和站双向不停站通过,高增站仅保留站内换乘功能)。

 公交 

即时起,临时撤销205个公交站点(总站10个,中途站195个),临时调整28条公交线路(停运2条、截短26条)。

线路

临时停运:737、高速专线2等2条线路。

临时截短:510、652、701、704、707、708、710、711、712、715、724、750、753、828、840、842、843、971、979、985、夜83、夜92、夜94、夜106、夜123、夜129等26条线路。

站点

临时撤销:地铁高增站总站、和瑞路总站、流溪半岛总站、人和(东华村)总站、人和(恒充充电站)总站、人和(黄榜岭)总站、人和(领才技工学校)总站、人和墟(地铁人和站)总站、人和墟(万家福广场)总站、人和总站、矮岗村站(双向)、安置区北区路口站(双向)、白象岭站(双向)、百稔庄站(双向)、柏塘站(双向)、白米布站(双向)、蚌湖公园站(双向)、蚌湖路口站(双向)、蚌湖路站(双向)、蚌湖桥北站(双向)、蚌湖桥南站(双向)、蚌湖市场站(双向)、蚌湖站(双向)、城壕庄站(双向)、大麦庄站(双向)、大巷工业区站(双向)、东华村口站(双向)、东华村站(双向)、方华公路(方坑)站(双向)、方华公路(高增村)站(双向)、方华路口站(双向)、方石村站(双向)、凤和村站(双向)、凤和庄站(双向)、凤尾站(双向)、岗尾站(双向)、高增村站(双向)、高增大桥北站(双向)、高增一村(方华公路)站(双向)、高增一村站(双向)、广州空港实验中学站(双向)、汉塘北路站(双向)、汉塘村站(双向)、鹤前东路站(双向)、鹤亭工业区北二路口站(双向)、鹤亭工业区北六路口站(双向)、鹤亭西路口站(双向)、鹤亭站(双向)、横坑站(双向)、横沥北街口站(双向)、横沥南环街口站(双向)、横沥中街口站(双向)、黄榜岭站(双向)、建南村站(双向)、聚贤街口站(双向)、聚贤街牌坊站(双向)、罗汉塘站(双向)、庙仔庄站(双向)、民强村北站(双向)、民强村站(双向)、明星路口站(双向)、蒲鱼庄站(双向)、人和安置区(北区)站(双向)、人和北后东街口站(双向)、人和车站(双向)、人和村站(双向)、人和大街站(双向)、人和第六小学站(双向)、人和二中站(双向)、人和华成路(新村公园)站(双向)、人和华成路东站(双向)、人和华成路口站(双向)、人和华成路西站(双向)、人和华成路中站(双向)、人和华侨医院站(双向)、人和华盛南路口站(双向)、人和华盛南路站(双向)、人和聚贤街东站(双向)、人和聚贤街西站(双向)、人和聚贤街站(双向)、人和新街站(双向)、人和墟站(双向)、三盛站(双向)、市七十二中学站(双向)、市七十三中学站(双向)、太成村站(双向)、太成站(双向)、太岗路西站(双向)、太岗路中站(双向)、万里站(双向)、西成村委站(双向)、西成路站(双向)、西成路中站(双向)、下坑庄站(双向)、新方华路北站(双向)、新方华路南站(双向)、新联村东站(双向)、新联村西站(双向)、新联村站(双向)、秀水站(双向)、秀水塘站(双向)、鸦湖村口站(双向)、鸦湖方石村站(双向)、鸦湖公园站(双向)、镇湖村委站(双向)、和瑞路口站(双向)、矮岗村委站(双向)、和福路站(北行)等205个站点。

 广州市交通运输局提醒 

请广大市民自觉遵守上述防疫交通管控措施,密切关注官方疫情动态信息,合理安排好出行,戴好口罩、主动出示健康码、配合测温。涉及相关重点区域和场所的排查人员,请就近前往核酸检测点进行核酸检测,做好个人防护,不要乘坐公共交通工具出行。

另外

多区正在开展全员核酸检测工作

海珠区

海珠区关于开展

全区全员核酸检测工作的通告

海珠区广大居民朋友:

根据最新疫情防控形势和市、区疫情防控工作部署,为切实保障广大人民群众身体健康和生命安全,现定于2022年4月28日下午6时起在全区范围内启动全员核酸检测。如不按规定参加此次核酸检测造成相应后果的,将承担法律责任。现将有关事项通告如下:

一、请按照所在街道社区通知,分时段参加核酸检测并做好个人防护。全区人员按照“应检必检,不漏一人”的要求,完成全员核酸检测。

二、请携带手机,提前准备好“粤核酸小程序”采样码。老人、未成年人等没有智能手机或不方便使用智能手机的,可在家人手机账号下添加生成其二维码。

三、请佩戴口罩,前往所属采样地点进行核酸检测,注意保持“一米线”距离,主动配合、听从工作人员指挥,有序排队,按要求进出场地。

四、请持黄码以及收到短信提醒的市民朋友,到就近黄码核酸采样点进行核酸检测。

五、在接种新冠病毒疫苗48小时内暂不进行核酸采样,待48小时后再进行采样,但需及时向社区工作人员报备说明情况。今天已参加核酸采样人员无需再采样。

六、核酸检测结果出具前,请尽量减少流动,不参与聚集性活动,如有发热等不适症状,请主动到就近医院发热门诊就诊。

广州市海珠区新冠肺炎疫情

防控指挥部办公室

2022年4月28日

海珠区全员核酸检测服务点汇总表

(滑动查看)

海珠区“黄码”核酸检测服务点汇总表

(滑动查看)

天河区

天河区关于开展

全区全员核酸检测工作的通告

天河区广大居民朋友:

根据新冠肺炎疫情防控工作需要,按照我市有关部署安排,我区定于2022年4月28日18时至4月29日12时开展全区居民(含外来人员)全员核酸检测工作。现将有关事项通告如下:

一、请持“粤康码”绿码的居民按照所在街道社区通知指引,分时段有序到达指定地点(稍后另行发布)开展核酸检测并做好个人防护。做到“应检尽检”,确保不漏一户、不落一人。

二、请您佩戴好口罩、携带智能手机,提前准备好“粤核酸3”小程序采样码,以便采样现场的快速高效查验。您可使用同一手机为家中老人、小孩添加生成其二维码。

三、在采样现场,请您注意保持“一米线”距离,有序排队,不扎堆、不交谈,听从工作人员指挥,按要求进出场地,避免长时间停留。

四、如您在48小时内接种过新冠疫苗,请您及时向社区居委会工作人员说明情况,暂不进行核酸采样,待接种48小时后再进行采样,但需及时向社区工作人员报备说明情况。

五、请持“粤康码”黄码或收到短信提醒的居民朋友,就近前往黄码核酸采样点(稍后另行发布)进行核酸检测。如有发热、干咳、乏力、嗅觉和味觉减退、鼻塞、流涕、咽痛、结膜炎、肌痛、腹泻等十大症状,请您做好防护措施,避免乘坐公共交通工具,尽快前往附近医疗机构发热门诊就诊。

为了您和他人的身体健康,请广大居民朋友积极配合,共同做好此次核酸检测工作。

广州市天河区新型冠状病毒肺炎

疫情防控指挥部办公室

2022年4月28日

黄埔区

黄埔区关于开展

全区全员核酸检测工作的通告

黄埔区广大市民朋友:

为进一步强化新冠肺炎疫情防控工作,切实保障广大人民群众身体健康和生命安全,根据市、区疫情防控工作统一安排,现定于2022年4月28日18时起在全区范围内启动全员核酸检测。现将有关事项通告如下:

一、请按照所在街镇社区通知,分时段参加核酸检测并做好个人防护。全区人员按照“应检必检,不漏一人”的要求,完成全员核酸检测。

二、请携带手机、佩戴口罩,提前准备好“粤核酸2”采样码,前往相应采样地点进行核酸检测。老人、小孩没有手机的,可在家人手机账号下添加生成其二维码。

三、黄码人员请到指定的黄码检测点进行核酸检测。

四、请注意保持“一米线”距离,主动配合、听从工作人员指挥,有序排队,按指引进出场地。

五、在接种新冠病毒疫苗48小时内暂不进行核酸采样,待48小时后再进行采样。如存在此类情况,请主动向社区工作人员报备说明情况。

六、核酸检测结果出具前,请尽量减少流动,不参与聚集性活动,如有发热等不适症状,请主动到就近医院发热门诊就诊。

为了您和他人的健康,请广大市民朋友积极配合,确保检测工作高效完成。不参加核酸检测将会给您的生活带来诸多不便,造成严重后果的,还需承担相应法律责任。

广州市黄埔区新冠肺炎疫情

防控指挥部办公室

2022年4月28日

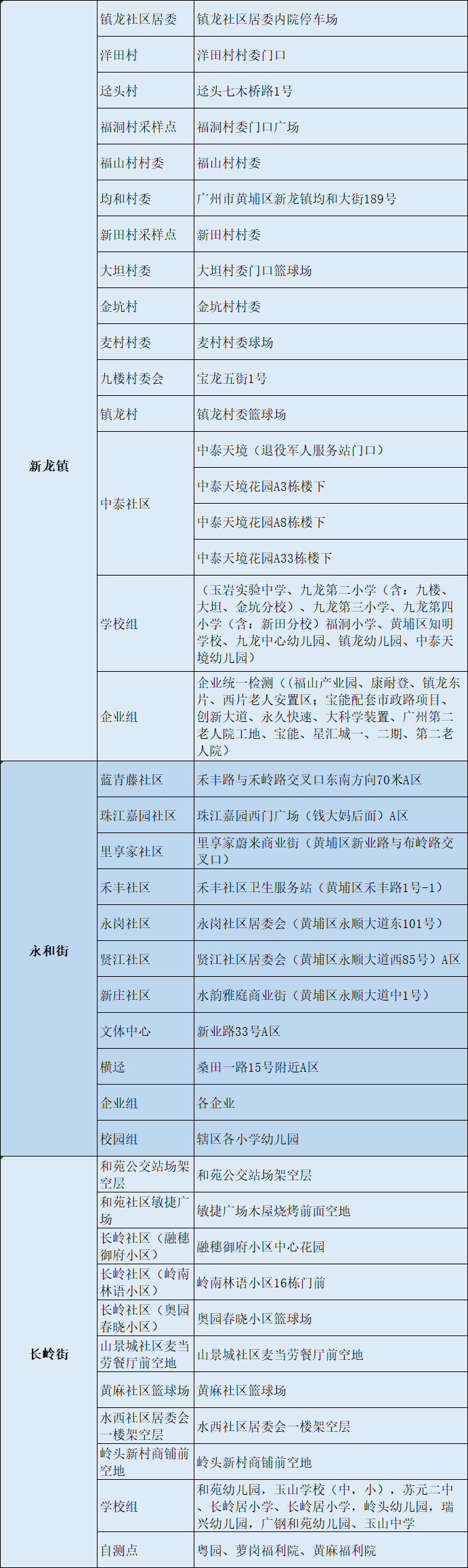
黄埔区大规模核酸检测服务点一览

(滑动查看)

请注意

大规模核酸检测点

可能随时根据实际需要变更

即可实时查看最新检测点情况

番禺区

广州市番禺区新型冠状病毒肺炎

疫情防控指挥部办公室

关于4月28日开展大规模核酸检测工作的通知

全区广大居民朋友们:

因疫情防控需要,根据统一安排,我区定于4月28日对全区16个镇街户籍人口、来番人员开展新一轮大规模核酸检测工作。现就有关事项通知如下:

一、检测对象:

全区16个镇街户籍人口、来番人员等(居家隔离和居家健康监测人员另行安排)。

二、检测时间:

全区16个镇街的检测时间为:2022年4月28日18:00时至4月29日2:00时。

三、注意事项:

(一)请市民群众根据所在村(居)委工作人员的通知指引,分时段有序到达指定地点开展一次核酸检测,做到“应检尽检”,确保不漏一户、不落一人。

(二)前往采样点时请携带手机,佩戴口罩,准备好“粤核酸3小程序”采样码,老人、小孩没有手机的,可在家人手机账号下添加生成其二维码。

(三)请先自查体温、健康码、行程卡,如有异常请原地自我隔离并及时上报村(居)委工作人员。黄码人员请到指定的黄码检测点进行核酸检测。

(四)在采样现场请注意保持“一米线”距离,听从工作人员指挥,有序排队,按要求进出场地。

(五)在接种新冠病毒疫苗48小时内,或24小时内做过核酸的,暂不进行核酸采样,需及时向村(居)委工作人员报备说明情况。

(六)不参加核酸检测将会给您的生活带来诸多不便,造成严重后果的,还需承担相应法律责任。请广大居民朋友积极配合,不信谣、不传谣、不造谣。

广州市番禺区新型冠状病毒肺炎

疫情防控指挥部办公室

2022年4月28日

加载中...