新浪财经

广康生化研发费用率连降 毛利率和产品销售单价下滑

江苏经济报社

关注

日前,广东广康生化科技股份有限公司(以下简称“广康生化”)更新了招股说明书,公司拟在深交所创业板上市,发行数量不超过1850万股。

2020年和2021年,广康生化的经营业绩实现了一定增长。但报告期内,公司享受的税收优惠对公司的经营成果有一定影响,占利润总额一成。公司原药收入占比近九成,但原药毛利率却在2021年大幅下滑。实际上,广康生化部分主要产品销售单价下降,对公司的毛利率产生了不利影响。此外,但广康生化的研发费用率逐年下滑,且拥有的专利数量较少。

税收优惠占利润总额一成

2019年、2020年、2021年,广康生化的营业收入分别为43,477.44万元、45,233.52万元、65,115.49万元;归属于母公司所有者的净利润分别为-1,706.18万元、6,977.05万元、9,819.79万元;经营活动产生的现金流量净额分别为6,868.72万元、7,796.92万元、15,191.79万元。

2020年和2021年,广康生化的经营业绩实现了一定增长。但报告期内,公司享受了高新技术企业所得税优惠、研发费用加计扣除等税公司收优惠政策,该等税收优惠对公司的经营成果有一定影响。

2020年及2021年,公司税收优惠合计1,002.32万元、1,501.68万元,占公司利润总额的比例分别12.31%及12.94%。

毛利率出现下滑

根据招股说明书申报稿,2019年、2020年、2021年,公司原药收入分别为占主营业务收入的68.98%、87.32%、86.16%。

然而,广康生化的原药毛利率却在2021年大幅下滑。报告期内,公司主营业务毛利率(不含运费)分别为30.80%、39.61%及32.11%,其中原药毛利率分别为28.22%、41.55%、32.70%。

近年来,国内环保监管政策日趋严格,随着部分低效或者高污染产能的出清,国内化工产业格局和供需关系发生了较大的变化。一方面,受益于环保政策、产品市场地位和产品竞争力水平,公司的主要原药产品在报告期内呈现较好的价格竞争优势,是公司毛利率较高的主要驱动因素;另一方面,公司的部分主要原材料采购价格在报告期内呈现上升趋势,提升了公司的生产成本。未来,若公司主要产品因价格或成本不利变动失去竞争优势,或者新产品盈利能力不达预期,将对公司的毛利率产生不利影响,从而影响公司经营成果。

部分主要产品销售单价下降

受市场供需关系、公司产品“差异化、小众化”定位和市场竞争策略、原材料成本变动等因素影响,公司部分主要产品的价格呈现出一定波动。

2019年至2021年,联苯肼酯的销售单价分别为39.13万元/吨、45.99万元/吨及42.68万元/吨;噻呋酰胺的销售单价分别为28.19万元/吨、29.45万元/吨及26.80万元/吨;萎锈灵的单价分别为9.60万元/吨、11.03万元/吨及9.31万元/吨。

广康生化坦言,产品价格受到市场供需关系、竞争替代品等多方面的因素影响,未来若下游市场对产品的需求发生变化或者公司的产品遇到较强竞争力的替代产品,则公司部分主要产品的价格可能将受到不利影响,从而影响公司的经营成果。

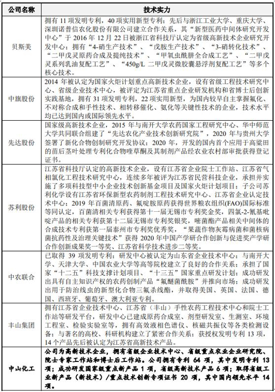
拥有的专利数量较少

广康生化在招股说明书中表示,公司是全国高新技术企业,自创立以来,高度重视人才培养和技术研发。公司建立了一支行业经验丰富、人员力量充足的技术研发团队,为公司的持续创新奠定了坚实的基础。

但广康生化的研发费用率逐年下滑。报告期各期间,公司研发费用分别为2,372.83万元、2,433.71万元及2,651.01万元,占营业收入的比重分别为5.46%、5.38%及4.07%。截至招股说明书出具日,公司获得各类专利8件,其中发明专利4件,目前正处于申请状态中的发明专利为7项。

但与同行业可比公司相比,公司拥有的专利数量较少。同行业公司贝斯美拥有11项发明专利,40项实用新型专利;中旗股份拥有31项发明专利,22项实用新型;中农联合已取得39项发明专利;丰山集团获授权发明专利13项。

加载中...