【干货】刀具行业产业链全景梳理及区域热力地图
前瞻网
刀具产业链各环节上市公司:上游原材料供应上市企业有方大特钢(600507.SH)、西宁特钢(600117.SH)、安泰科技(000969.SZ)、沃尔德(688028.SH)、黄河旋风(600172.SH)、中兵红箭(000519.SZ)、四方达(300179.SZ)、奔朗新材(836807.0C)、厦门钨业(600549.SH)、中钨高新(000657.SZ)、力量钻石(301071.SZ)、威硬工具(430497.OC)等;中游刀具制造上市企业主要有中钨高新(000657.SZ)、厦门钨业(600549.SH)、欧科亿(688308.SH)、华锐精密(688059.SH)、沃尔德(688028.SH)、恒锋工具(300488.SZ)、天工国际(00826.HK)、博深股份(002282.SZ)、黄河旋风(600172.SH)、锑玛工具(837971.OC)等;下游刀具应用企业有捷荣技术(002855.SZ)、豪迈科技(002595.SZ)、成飞集成(002190.SZ)、优德精密(300549.SZ)、华东数控(002248.SZ)、秦川机床(000837.SZ)、广汽集团(601238.SH)、上汽集团(600104.SH)、徐工机械(000425.SZ)、柳工(000528.SZ)、振华重工(600320.SH)等。
本文核心数据:产业链全景、企业布局
刀具产业链全景梳理:刀具制造是机械制造的基础支撑性行业
刀具,是指机械制造中用于切削加工的工具,又称切削工具,一般由刀杆(或刀盘)和刀片两部分组成。刀具行业是机械制造与重大技术领域的基础性行业。刀具的质量直接决定了机械制造行业的生产水平,更是制造业提高生产效率和产品质量的最重要因素。伴随我国产业结构的调整升级进程不断加快,加工产品的结构复杂化、加工精度要求的不断提高以及生产效率的提升,终端用户对刀具的性能要求也不断提高。
刀具产业链上游主要是工具钢、硬质合金、陶瓷、超硬材料等原材料供应,中游是刀具生产制造,下游是刀具应用领域,包含机床、汽车制造、模具制造、航空工业以及国防军工等工业制造领域。
从刀具产业链上下游参与企业来看,上游企业包含方大特钢、西宁特钢、安泰科技等金属原材料供应商以及力量钻石、威硬工具等非金属原材料供应商;中游的刀具制造商主要有中钨高新、厦门钨业、欧科亿、沃尔德等企业;而下游应用市场主要有捷荣技术、豪迈科技、柳工、振华重工等工业制造企业。
刀具产业链区域热力地图:广东省产业企业分布最为集中
从行业企业区域分布来看,主要集中在广东、江苏等地区,代表企业有奔朗新材、广汽集团、捷荣技术、锑玛工具、徐工机械、优德精密等产业链相关上市龙头企业,上述地区的刀具行业发展水平较高,市场竞争也较为激烈。
注:上述数据截至2022年4月20日。
从行业领先企业分布来看,我国刀具产业链代表企业主要布局在湖南、四川、广东等地区。以四川省为例,刀具产业链中游生产企业有成都工具研究所、森泰英格、成都锋宜、成都新成量等领先企业,刀具产业发展水平较高。
刀具产业园区域分布:以东南沿海地区为主
从我国现有的刀具产业园区的区域分布来看,主要集中在东南部沿海地区,如江苏省的江苏西夏墅工具智造服务产业园、福建省的闽台龙州硬质合金产业园、广东省省的长冶刀具产业园、信邦数控刀具智能产业园等等。
刀具产业链代表性企业业务布局及生产情况
目前,在国内布局刀具制造业务的上市企业中,中钨高新、欧科亿、厦门钨业等企业的刀具业务位居国内市场领先地位。刀具产业链上的代表性企业的主营业务或产品生产情况如下:
注:不同企业的信息披露程度不一样,上述仅列出有相关数据披露的上市企业信息。
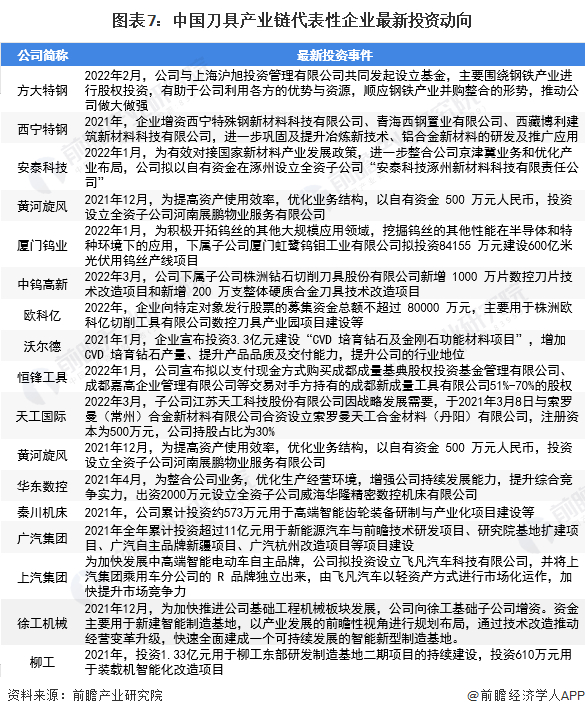
刀具产业链代表性企业最新投资动向
2021年以来,刀具产业链代表性企业的投资动向主要包括加大技术创新研发、新增企业产能、拓展产品线布局等等。刀具行业代表性企业最新投资动向如下:
以上数据来源于前瞻产业研究院《2022-2027年中国切削刀具制造行业产销需求与投资预测分析报告》,同时前瞻产业研究院还提供产业大数据、产业研究、产业链咨询、产业图谱、产业规划、园区规划、产业招商引资、IPO募投可研、IPO业务与技术撰写、IPO工作底稿咨询等解决方案。
更多深度行业分析尽在【前瞻经济学人APP】,还可以与500+经济学家/资深行业研究员交流互动。