新浪财经

招行原行长田惠宇被查!年薪419万,曾说敬畏两样东西

中国新闻网

关注
听新闻

中新财经4月23日电 (宫宏宇) 经历“离任、调任新岗、被查”等诸多传言后,近日网络上颇受关注的招商银行原行长田惠宇的“去向”终于落定。

据中央纪委国家监委网站22日消息,招商银行股份有限公司原党委书记、行长田惠宇涉嫌严重违纪违法,目前正接受中央纪委国家监委纪律审查和监察调查。

数天前刚被免职,引发市场诸多猜测

实际上,早在4月18日,就有市场传闻称,田惠宇被带走协助调查,其动向一时众说纷纭,招商银行(600036.SH) 股价当天也应声大跌,一度跌停。

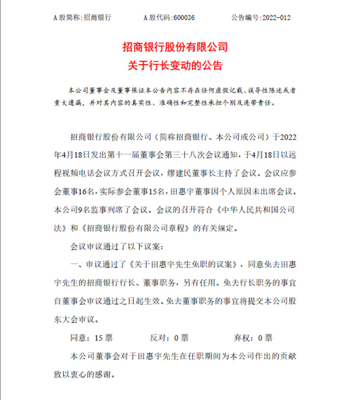
随后,18日晚间,招商银行发布公告称,董事会审议通过了《关于田惠宇先生免职的议案》,同意免去田惠宇的招商银行行长、董事职务,另有任用。田惠宇因个人原因未出席会议。

4月18日,招商银行关于行长变动的公告。

由于田惠宇未出席会议,公告“另有任用”的表述,引发市场多种猜测。如有消息称,田惠宇被聘任为招商局金融事业群/平台执行委员会副主任(常务)、招商局金融集团有限公司副董事长(集团总经理助理级),等等。

掌舵招商银行9年,2021年税前年薪419万元

公开资料显示,田惠宇生于1965年,安徽金寨人,高级经济师,1987年毕业于上海财经大学基建财务与信用专业,后又于2002年获哥伦比亚大学公共管理专业硕士学位。

从业数十年,田惠宇一直耕耘在银行业。1987年到1988年,初入职场的田惠宇先后担任建设银行上海浦东分行副行长等职位;2003年,田惠宇出任上海银行(601229.SH)副行长;2006年到2013年间,先后就职中国建设银行(601939.SH)深圳市分行行长等。

2013年5月,田惠宇“空降”招商银行,担任招商银行党委书记、行长,一待就是9年。

田惠宇上任后,主导推动了招商银行的“二次转型”。2014年,招商银行开始实施“一体两翼”的发展战略,以打造“轻型银行”为发展目标。“一体”是零售银行,“两翼”是公司金融和同业金融。

在上述背景下,招商银行2015年末的零售贷款达到12267亿元,比上年末增长26.29%,打响了”零售银行“的名头,而田惠宇也被一些银行业人士称为“零售之王”。

2021年,田惠宇又提出打造大财富管理价值循环链,作为招商银行未来五年的工作主线,即“大财富管理的业务模式+数字化的运营模式+轻文化的组织模式”,三位一体。

2021年,招商银行实现营收为3313亿元,归属于股东的净利润为1199亿元。4月22日,招商银行最新发布的2022年一季度财报显示,招商银行资产总额为94153亿元,较上年末增长1.80%。相较于2013年的40164亿元总资产,翻了一倍有余。

与招商银行规模一起“攀升”的还有田惠宇的个人收入。招商银行2021年财报显示,2021年田惠宇从招商银行获得的税前报酬总额为419.83万元,并持有招商银行335500股。2013年,田惠宇入职招商银行时,年薪资为316.40万元,未持有公司股票。

半个月前还公开致辞,曾称“初心,是未来最清晰的方向”

田惠宇最近一次公开出席活动,是在4月8日招商银行35周岁生日的云典礼上发表致辞,提到“今天,又是一段新旅程的起点,我们将正式发布招商银行客户服务价值主张和价值观负面清单,用更加坚定的目光看下一个35年。”

中新财经注意到,在招商银行2021年年报致辞中,田惠宇还引用康德的名言:“世界上只有两样东西能永远让我们心怀敬畏,一是头顶灿烂的星空,二是内心崇高的道德律。”

而在招商银行2020年年报致辞中,田惠宇写道,“哪有什么高光时刻,不过是一直逐光而行。初心,是未来最清晰的方向。”

中央纪委国家监委的通报并未透露田惠宇被查的具体原因,仅提到“涉嫌严重违纪违法”。不过,据证券时报报道,值得注意的是,近一段时间,田惠宇曾主政的建行深圳市分行多名高管先后“落马”。

4月12日、15日、22日,山东省纪委监委陆续发布消息称,因涉及严重违纪违法,建行深圳市分行原行长王业、原副行长张学庆、原分行风险总监韩凤林接受中央纪委国家监委驻建行纪检监察组纪律审查和青岛市监委监察调查。

其中,张学庆担任建设银行深圳市分行副行长为2001年12月至2009年至7月,与田惠宇担任建设银行深圳市分行行长有约两年共事的重叠期。

招商银行市值一周缩水超千亿,称经营管理运行正常

截至22日收盘,招商银行股价收报42.50元,18日至22日的一周内跌幅9.25%,市值约1.07万亿元,一周时间市值蒸发超过1000亿元。

招商银行A股股价走势图。

在田惠宇被查后,22日晚间,招商银行发布公告称,目前,本公司王良常务副行长主持招商银行工作,本公司经营管理运行正常。

4月22日下午,招商局集团召开专题党委会议强调,以田惠宇涉嫌严重违纪违法问题为镜鉴,深刻反思,保持警醒。集团金融板块各成员单位要按照集团党委的安排部署,全面对照中央第八轮巡视对金融领域的反馈意见,不断增强金融工作的政治性、人民性,不断强化金融报国的情怀,更好地服务实体经济,更加有效地防范化解各类金融风险。 (完)

加载中...