【中金固收·信用】七问乡村振兴债券
中金固定收益研究
从目前已经发行的品种来看,乡村振兴债券包括了地方政府债、中期票据、短期融资券、公司债、定向工具和资产支持证券。信用债品种发行人行业集中在高速公路、城投和食品饮料;地方国企占比超过60%;评级以中高评级为主。城投发行人区域方面以江浙为主;行政级别以地级市和区县为主;外部评级分布相对平均。
摘要
一问:什么是乡村振兴债券?
交易所有明确乡村振兴公司债定义:是指发行人公开或非公开发行的募集资金用于巩固脱贫攻坚成果、推动脱贫地区发展和乡村全面振兴的公司债券。
二问:乡村振兴债券包含哪些债券品种?
从目前已经发行的品种来看,包括了地方政府债、中期票据、短期融资券、公司债、定向工具和资产支持证券。其中乡村振兴地方政府债发行最早,2018年由四川省政府发行。从目前存量品种来看,协会产品和地方政府债券占比最高:地方政府债(42.8%)、中期票据(31.6%)和短期融资券(16.3%)三者合计占全部乡村振兴债券的比例超过90%。
三问:乡村振兴债券相关规定和支持项目有哪些?
国务院出台的多份支持乡村振兴发展文件中提到发展地方政府乡村振兴债券,财政部在《关于做好2018年地方政府债务管理工作的通知》[1]中提出乡村振兴专项债券。交易商协会和交易所也制定了相关乡村振兴债券的发行指引。
四问:存量乡村振兴债券发行企业有何特征?
截至2022年4月12日,存量信用类乡村债券(扣除资产支持证券)有132只,金额合计1048亿元。从这些债券发行人来看,具备以下几个特点:1、行业集中在高速公路、城投和食品饮料;2、地方国企占比超过60%;3、评级以中高评级为主。
五问:城投发行人区域、评级和行政级别有何特点?
按照中金行业划分,存量城投类乡村振兴债券共有36只,余额为155亿元。从这些存量债券来看有以下几个特征:1、区域方面以江浙为主;2、行政级别以地级市和区县为主;3、外部评级分布相对平均。
六问:乡村振兴债券发行票面利率有何特征?
我们统计了存量乡村振兴信用债发行时的票面利率与其隐含评级对应的中债收益率曲线的差值(相同期限)。有如下几个特征:在样本券支数相对多的高隐含评级(AAA和AAA-)中,无论是从金额还是只数来看,负利差占比相对较高。即在这些样本中其发行票面利率是低于同评级同期限的中债估值收益率曲线的。但是在相对低隐含评级的样本中,负利差的占比较低,且有一定的评级越低,负利差占比越小的特征。
七问:乡村振兴债券仍需要哪些机制和政策支持?
1、我们认为可出台独立完整的监管规定,尽快出台统一完整的乡村振兴债券支持项目目录。2、我们认为在发行审批阶段可加强对项目的审核,防范通过项目包装获取发行资格的行为。3、在投资端,我们认为或考虑加强相应的激励机制,鼓励金融机构优先投资乡村振兴债券,支持乡村振兴发展。4、在债券后续监管方面,我们建议可加强募集资金用途的监管和信息披露。
乡村振兴债券相关政策发生超预期变动。
一问:什么是乡村振兴债券?
在相关监管规定中交易所有明确乡村振兴公司债定义:是指发行人公开或非公开发行的募集资金用于巩固脱贫攻坚成果、推动脱贫地区发展和乡村全面振兴的公司债券,包括以下两种情形:(一)企业注册地在脱贫摘帽不满五年的地区,且募集资金主要用于支持乡村振兴相关领域的公司债券;(二)募集资金主要用于乡村振兴领域相关项目的建设、运营、收购,或者偿还项目贷款的公司债券。
二问:乡村振兴债券包含哪些债券品种[2]?
从目前已经发行的品种来看,包括了地方政府债、中期票据、短期融资券、公司债、定向工具和资产支持证券。其中乡村振兴地方政府债发行最早,在2018年由四川省政府发行两期,合计发行金额为6亿元。随后两年(2019-2020年)也全部为地方政府债券,发行支数和金额均出现一定增长。2019年和2020年乡村振兴地方政府债券发行支数分别为21支和10支,金额分别为107亿元和123亿元。发行省份也由四川省扩展至山东、河北、辽宁、福建和河南。2021年,乡村振兴债券品种出现明显扩容,由地方政府债券拓展至其他信用类债券品种。当年中票、短融、公司债、定向工具和资产支持证券分别发行58支、55支、14支、18支和4支,金额分别为560亿元、389亿元、72亿元、63亿元和6亿元。
从目前存量品种来看,协会产品和地方政府债券占比最高。截止目前4月12日统计,存量余额占比前三的债券品种分别是地方政府债(42.8%)、中期票据(31.6%)和短期融资券(16.3%)。三者合计占全部乡村振兴债券的比例超过90%。
图表1:乡村振兴债券分品种发行情况
资料来源:万得资讯,中金公司研究部注:数据截止时间:4月12日
图表2:乡村振兴债券存量品种规模占比
资料来源:万得资讯,中金公司研究部注:数据截止时间:4月12日
三问:乡村振兴债券相关规定和支持项目有哪些?
1、国务院、财政部
从2017年开始,国务院发布多份文件/通知,其中明确鼓励地方政府专项债券支持农村基础设施建设。其中较为重要的有2017年2月1日发布的《国务院办公厅关于创新农村基础设施投融资体制机制的指导意见》[3]中明确“允许地方政府专项债券支持农村供水、污水垃圾处理设施建议,探索发行县级农村基础设施建设项目结合债”;2018年1月发布的《中共中央国务院关于实施乡村振兴战略的意见》[4]中明确“鼓励地方政府试点发行项目融资和收益自求平衡的专项债券,支持符合条件、有一定收益的乡村振兴公益性建设项目”;2021年1月发布《关于全面推进乡村振兴加快农业农村现代化的意见》[5]中明确“提出支持地方政府发行一般债券和专项债券用于现代农业设施建设和乡村建设行动,制定出台操作指引,做好高质量项目储备工作。”
2018年2月24日,财政部在《关于做好2018年地方政府债务管理工作的通知》[6]中首次提出乡村振兴专项债券。明确“合理扩大专项债券使用范围,鼓励地方按照《财政部关于试点发展项目收益与融资自求平衡的地方政府专项债券品种的通知》(财预〔2017〕89号)要求,创新和丰富债券品种,按照中央经济工作会议确定的重点工作,优先在重大区域发展以及乡村振兴、生态环保、保障性住房、公立医院、公立高校、交通、水利、市政基础设施等领域选择符合条件的项目,积极探索试点发行项目收益专项债券。 ”但是随后并未发布单独针对乡村振兴专项债券的管理规定。
图表3:地方政府乡村振兴专项债券相关文件
资料来源:国务院,财政部,农村农业部,中金公司研究部
2、交易商协会
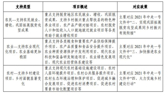
交易商协会2021年3月15日发布乡村振兴票据相关问答[7],其中明确提出乡村振兴票据的具体支持领域(图表4)包括:
符合中国人民银行金融服务乡村振兴要求,用于支持“三农”发展,包括农民就业增收、农业现代化、乡村建设等与乡村振兴有关的项目。可用于乡村振兴项目建设、偿还乡村振兴项目借款、补充乡村振兴项目营运资金。同时,为做好乡村振兴票据与扶贫票据相关政策有效衔接,“脱贫后5年过渡期”相关项目,募集资金可按照原扶贫票据支持政策进行匡算。
同时明确了相关标识的应用规则。乡村振兴票据注册时,应确保首期发行额度中募集资金拟用于乡村振兴用途占比≥30%。后续发行时,当期债项符合乡村振兴相关要求的,可按照乡村振兴票据发行。一是当期债项募集资金中乡村振兴用途比例不低于30%的,可使用“乡村振兴”标识;二是当期乡村振兴用途比例等于100%的,可使用“专项乡村振兴”标识。
企业注册发行乡村振兴票据首先要满足债务融资工具的基础要求,并符合乡村振兴相关政策,有明确的乡村振兴资金需求。并且,乡村振兴票据的注册发行应坚持防风险和促发展并重原则,在积极支持乡村振兴战略的同时也应符合行业(例如城投类企业、房地产企业等)监管政策,确保募集资金用途合法合规,符合政策要求。
图表4:乡村振兴票据支持领域
资料来源:交易商协会,中金公司研究部
3、沪深交易所
2021年7月13日,上交所发布《上海证券交易所公司债券发行上市审核规则适用指引第2号——特定品种公司债券(2021年修订)》的通知[8],新增了碳中和绿色公司债券、蓝色债券、乡村振兴公司债券相关安排。
明确募集资金具体要求和项目支持领域。募集资金用于乡村振兴领域相关项目的乡村振兴公司债券,确定用于相关项目的金额应不低于募集资金总额的70%。支持乡村振兴领域包括支持发展脱贫地区乡村特色产业、促进脱贫人口稳定就业、改善脱贫地区基础设施条件、提升脱贫地区公共服务水平,通过市场化法治化的方式优化乡村就业结构、健全乡村产业体系、完善乡村基础设施等。
同日,深交所将《深圳证券交易所公司债券创新品种业务指引第3号——扶贫专项公司债券》修订为《深圳证券交易所公司债券创新品种业务指引第3号——乡村振兴专项公司债券》[9],相关募集资金用途和项目支持领域与上交所一致。
四问:存量乡村振兴债券发行企业有何特征?
截止2022年4月12日,存量信用类乡村债券(扣除资产支持证券)有132只,金额合计1048亿元。从这些债券发行人来看,具备以下几个特点:1、行业集中在高速公路、城投和食品饮料;2、地方国企占比超过60%;3、评级以中高评级为主。具体来说:
► 行业层面,按照中金行业划分,存续乡村振兴债券余额占比前三且超过10%的行业分别为高速公路、城投和食品饮料,存续金额分别为307.5亿元、155亿元和128亿元,占存量余额的比例分别为29%、15%和12%。
► 从发行主体企业性质来看,无论是只数还是余额(103只、656亿元),占比最高的均为地方国企,占比分别在78%和63%。其余中央国企和非国企余额分别为234亿元和158亿元,占比分别为22%和15%。
► 从评级来看,1)外部评级以AAA为主,余额占比在71%,AA+和AA占比分别在14%和14%;2)中债隐含评级分布相对比较均衡,余额占比前四的评级分布为AA+(22%)、AA(20%)、AAA(18%)、AAA-(15%)和AA(2)(13%);3)中金评级方面分布也相对均衡,1-5档发行人均有。余额占比最高的三个等级分别为4-(17%)、4(15%)和3-(14%)。
图表5:乡村振兴债券分行业只数和余额分布
资料来源:万得资讯,中金公司研究部注:数据截止时间:2022年4月12日
图表6:乡村振兴债券中金评级只数和余额分布
资料来源:万得资讯,中金公司研究部注:数据截止时间:2022年4月12日
图表7:乡村振兴债券分企业性质只数分布
资料来源:万得资讯,中金公司研究部注:数据截止时间:2022年4月12日
图表8:乡村振兴债券分企业性质金额分布
资料来源:万得资讯,中金公司研究部注:数据截止时间:2022年4月12日
图表9:乡村振兴债券分外部主体评级只数分布
资料来源:万得资讯,中金公司研究部
注:数据截止时间:2022年4月12日
图表10:乡村振兴债券分外部主体评级金额分布
资料来源:万得资讯,中金公司研究部注:数据截止时间:2022年4月12日
图表11:乡村振兴债券中债隐含评级只数分布
资料来源:万得资讯,中金公司研究部注:数据截止时间:2022年4月12日
图表12:乡村振兴债券中债隐含评级金额分布
资料来源:万得资讯,中金公司研究部注:数据截止时间:2022年4月12日
五问:城投发行人区域、评级和行政级别有何特点?
截止4月12日,按照中金行业划分,存量城投类乡村振兴债券共有36只,余额为155亿元。从这些存量债券来看有以下几个特征:1)区域方面以江浙为主;2)行政级别以地级市和区县为主;3)外部评级分布相对平均。具体来看,
► 发行省份来看,基本与城投债发行省份匹配,江苏和浙江余额占比最高,存量余额分别在42亿元和33亿元,占比分别为27%和21%。其余省份余额占比较高的还有河南,存量余额和占比分别在15亿元和10%。
► 发行人行政级别以地级市和区县级为主,两者余额分别在77亿元和65亿元,占比分别在50%和42%。省级和国家级新区余额分别有13亿元和1亿元。
► 外部评级分布相对平均,AAA、AA+和AA评级余额分别为57亿元、53亿元和45亿元,占比分别在37%、34%和29%。
图表13:乡村振兴债券城投分省份只数和金额分布
资料来源:万得资讯,中金公司研究部注:数据截止时间:2022年4月12日
图表14:城投发行人行政级别只数分布
资料来源:万得资讯,中金公司研究部注:数据截止时间:2022年4月12日
图表15:城投发行人行政级别金额分布
资料来源:万得资讯,中金公司研究部
注:数据截止时间:2022年4月12日
图表16:城投发行人外部评级只数分布
资料来源:万得资讯,中金公司研究部
注:数据截止时间:2022年4月12日
图表17:城投发行人外部评级金额分布
资料来源:万得资讯,中金公司研究部
注:数据截止时间:2022年4月12日
六问:乡村振兴债券发行票面利率有何特征?
我们统计了存量乡村振兴信用债发行时的票面利率与其隐含评级对应的中债收益率曲线的差值(相同期限)。有如下几个特征:
在样本券支数相对多的高隐含评级(AAA和AAA-)中,无论是从金额还是只数来看,负利差占比相对较高。从金额来看,AAA评级(样本189亿元)和AAA-评级(样本126亿元)负利差占比高达84%和95%。即在这些样本中其发行票面利率是低于同评级同期限的中债估值收益率曲线的。
但是在相对低隐含评级的样本中,负利差的占比较低,且有一定的评级越低,负利差占比越小的特征。同样从金额来看,AA+评级(样本233亿元)、AA评级(样本208亿元)和AA(2)评级(样本137亿元)负利差占比分别为39%、40%和7%。
图表18:个券票面利率和中债收益率曲线利差分布(只数)
资料来源:万得资讯,中金公司研究部
注:数据截止时间:2022年4月12日
图表19:个券票面利率和中债收益率曲线利差分布(金额)
资料来源:万得资讯,中金公司研究部
注:数据截止时间:2022年4月12日
七问:乡村振兴债券仍需要哪些机制和政策支持?
第一、发行端尚未有独立完整的监管规定,我们认为可尽快出台统一完整的乡村振兴债券支持项目目录。我们认为从目前的乡村振兴债券监管体系来看,大多数监管政策并未独立且支持项目规定相对宽泛,暂无可以参考的具体指标,或使得申报效率降低,可能会造成中介机构和发行人发行动力减弱。
第二、我们认为在发行审批阶段可加强对项目的审核,防范通过项目包装获取发行资格的行为。可以类比绿色债券管理规定,引入第三方的项目认证机构。
第三、在投资端,我们认为可考虑加强相应的激励机制,可以类比绿色债券,也将乡村振兴债券投资、发行、承销等纳入金融机构考核指标,鼓励金融机构优先投资乡村振兴债券,支持乡村振兴发展。
第四、在债券后续监管方面,我们建议可加强募集资金用途的监管和信息披露,保证资金真实用到了相应的项目上,并持续跟踪资金的使用效率和产生的效果。
[1]http://yss.mof.gov.cn/zhuantilanmu/dfzgl/zcfg/201803/t20180326_2851243.htm
[2]本文统计的乡村振兴债券是指在债券名称中包含“乡村振兴”字样的债券。
[3]http://www.gov.cn/zhengce/content/2017-02/17/content_5168733.htm
[4]http://www.gov.cn/zhengce/2018-02/04/content_5263807.htm
[5]http://www.gov.cn/zhengce/2021-02/21/content_5588098.htm
[6]http://yss.mof.gov.cn/zhuantilanmu/dfzgl/zcfg/201803/t20180326_2851243.htm
[7]http://www.nafmii.org.cn/zlgz/zcfxl/gzwd/xxplxgwt/cpbcbgwt/
[8]http://www.sse.com.cn/lawandrules/sselawsrules/bond/review/c/c_20210713_5520720.shtml
[9]http://www.szse.cn/disclosure/notice/general/t20210713_586944.html
本文摘自:2022年4月22日已经发布的《七问乡村振兴债券》
王海波 SAC 执业证书编号:S0080517040002 SFC CE Ref: BPC512
万筱越 SAC 执业证书编号:S0080120070129
许 艳 SAC 执业证书编号:S0080511030007 SFC CE Ref:BBP876
法律声明
向上滑动参见完整法律声明及二维码