【干货】化肥行业产业链全景梳理及区域热力地图
前瞻网
化肥产业链各环节上市公司:上游原材料供应上市企业有内蒙华电(600863.SH)、淮北矿业(600985.SH)、兴发集团(600141.SH)、盐湖股份(000792.SZ)、藏格矿业(000408.SZ)等;中游化肥生产上市企业主要有云天化(600096.SH)、鲁北化工(600727.SH)、鲁西化工(000830.SZ)、阳煤化工(600691.SH)、盐湖股份(000792.SZ)、湖北宜化(000422.SZ)、华鲁恒升(600426.SH)、新洋丰(000902.SZ)、泸天化(000912.SZ)、司尔特(002538.SZ)、亚钾国际(000893.SZ)、藏格矿业(000408.SZ)、东方铁塔(002545.SZ)、六国化工(600470.SH)、四川美丰(000731.SZ)、兴发集团(600141.SH)、川发龙蟒(002312.SZ)、云图控股(002539.SZ)等;下游化肥经销上市企业有辉隆股份(002556.SZ)、天禾股份(002999.SZ)、农发种业(600313.SH)等。
本文核心数据:产业链全景、企业布局
化肥产业链全景梳理:化肥行业是关系农业生产发展和农民切身利益的基础性行业
化肥是化学肥料的简称,具体是指通过化学或物理方法制成的含有一种或几种营养元素的肥料,是农业生产中最基础和最重要的物质投入。化肥行业是关系农业生产发展和农民切身利益的基础性行业。
化肥产业链上游主要是煤炭、天然气、磷矿、硫磺和钾矿等原材料供应商,中游是磷肥、氮肥、钾肥、复合肥生产制造商,下游是化肥批发商、零售商等,最终流通到农户手中。
从化肥行业上下游产业链参与企业来看,上游企业包含神华集团、大同煤矿、云南磷化、盐湖股份等矿产资源供应商以及中国燃气、华润燃气等天然气供应商;中游的化肥生产商主要有云天化、湖北宜化、新洋丰等领先企业;而下游市场主体主要有各地供销合作社、农资批发商和零售商等。
化肥产业链区域热力地图:山东省化肥企业分布最为集中
从行业企业区域分布来看,主要集中在山东、河北、四川、广西等地区,代表企业有鲁北化工、东方铁塔、泸天化、川发龙蟒等生产企业,上述地区的化肥产业发展水平较高,市场竞争也较为激烈。
注:上述数据截至2022年4月中旬。
从行业领先企业分布来看,我国化肥产业链代表企业主要布局在山东、安徽、甘肃、四川等地区。以山东省为例,化肥产业链中游生产有鲁北化工、鲁西化工、华鲁恒升等领先企业,化肥产业发展水平较高。
化肥产业园区域分布:全国分布较为分散
从我国现有的化肥产业园区的区域分布来看,整体分布较为分散,代表园区有新疆的蓝宏化肥工业园、湖北的中肥生物科技有限公司生产基地、辽宁的津大盛源集团中国绿色生态复合肥工业园等。
化肥产业链代表性企业业务布局情况
目前,在国内布局化肥生产业务的上市企业中,云天化、新洋丰等企业的化肥产量处于行业领先水平。化肥产业链上的其它代表性企业的主营业务或产品产销情况如下:
注:不同企业的信息披露程度和披露时间不一样,上述仅列出有相关数据披露的上市企业信息。
注:不同企业的信息披露程度和披露时间不一样,上述仅列出有相关数据披露的上市企业信息。
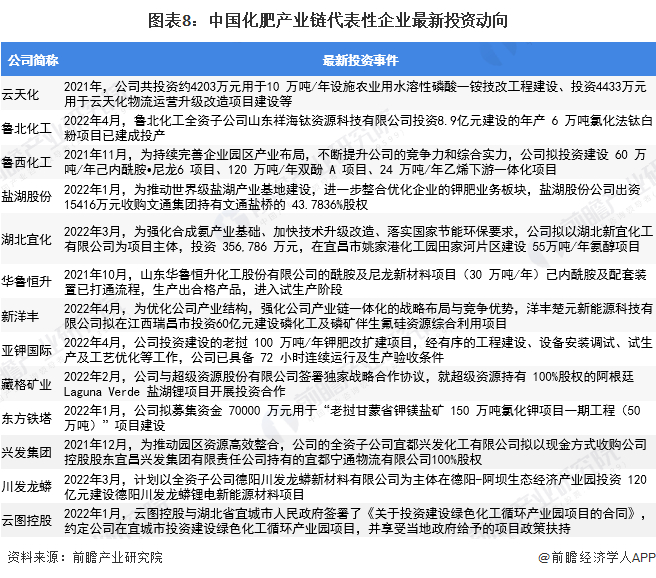
化肥产业链代表性企业最新投资动向
2021年以来,化肥产业链代表性企业的投资动向主要包括拓展化肥产品以外的化工产业链布局、加大技术创新研发、新增企业产能等方面。化肥行业代表性企业最新投资动向如下:
以上数据来源于前瞻产业研究院《中国化肥行业市场需求预测与投资战略规划分析报告》,同时前瞻产业研究院还提供产业大数据、产业研究、产业链咨询、产业图谱、产业规划、园区规划、产业招商引资、IPO募投可研、IPO业务与技术撰写、IPO工作底稿咨询等解决方案。
更多深度行业分析尽在【前瞻经济学人APP】,还可以与500+经济学家/资深行业研究员交流互动。