天风新能源 | 储能系列深度:独立储能商业模式+国内表前市场需求探讨
【核心观点】
22年以来,受碳酸锂涨价影响,市场担心储能系统的成本上涨会削弱储能(尤其是装机容量更大、经济性相对更弱的国内表前市场)的经济性,最终削弱行业装机量需求;但另一方面,我们发现国内多省(市)加速出台对储能行业的刺激政策,给国内表前市场带来了需求支撑。本篇报告将基于当前时点的政策变化,探讨1)国内电网侧独立储能的商业模式及经济性;2)国内发电侧储能的需求变化;并结合海外表前市场需求,挖掘全球表前市场爆发背景下的投资机会。
【正文】
1、电网侧独立储能发展背景
新能源并网比例加速提高,电网安全面临新挑战
三元前驱体位于三元正极材料产业链的中游,整条产业链由上往下可分为:
中国新能源并网比例加速提高,21年风光新增装机占全国新增发电装机量58.1%。从中国发电结构看,煤电发电量占比从2015年的72%下降至21年的61%,而新能源发电占比提升明显,21年风电、光伏发电占比达到8%、4%。从新增装机占比看,21年风电、光伏发电新增装机占全国新增装机的27%、31.1%。
风电、光伏等新能源发电占比提高后,我国电力系统呈现“双峰双高”&“双侧随机性”,电网的运行安全性面临新的挑战。随着新能源大规模接入,电力系统将呈现显著的 “双峰双高”(双峰—电网夏、冬季负荷高峰;双高—高比例可再生能源、高比例电力电子装备)和 “双侧随机性”(风电、光伏发电具有波动性和间歇性,因此发电占比提升后,供电侧也将出现随机波动的特性,能源电力系统由传统的需求侧单侧随机系统向双侧随机系统演进)。
图:2015-2019年中国发电结构
图:2021年中国发电结构
数据来源:国家统计局,中国能源产业发展网,中国产业经济信息网,国务院国资委,电缆网,北极星光伏网,天风证券研究所
“双峰双高”&“双侧随机性”催生电网侧对电化学储能的需求
风电、光伏并网比例增加带来的电力系统“双峰双高”&“双侧随机性”问题,对电网的安全性挑战包括1)影响电网的稳定运行;2)影响电网电能的质量;3)影响电网的经济调度。
影响电网的稳定运行:电力系统需要时刻保持平衡稳定,而具有波动性和间歇性的新能源并网增大,将造成电压出现波动或者闪变现象,还会影响着系统的潮流分布,若风能、光伏并网点功率超出规定范围,电力系统将无法稳定运行。
影响电网电能的质量:新能源发电并网时所产生的冲击电流,会使得电网电压下降,且出力不稳定也会造成电网电压波动。因此,随着新能源机组容量的扩大,电网电压的波动会影响电网的频率稳定性,给系统和新能源机组的稳定运行带来挑战。
影响电网的经济调度:电网侧为了应对新能源出力不稳定的现象,系统需要预留一定的容量当作备用,以增加新能源的接纳能力,因而增加了经济负担。
在此背景下,为保证电力系统的稳定运行,电网对电化学储能的需求亦有了快速增长的趋势。电化学储能具有响应速度快、功率及能量密度大、动态性能好等特点,因而运用在电网侧,可以改善负荷走向、降低峰谷差、增大新能源的接入比例、通过参与系统频率的调节改善电网的稳定性。电网侧储能具体可参与工作包括:
调峰:负荷低谷时刻充电,高峰时刻放电,均衡区域负荷,减小峰谷负荷差。
调频:电池储能系统具有快速的充放电响应能力,可通过快速释放或者吸收有功和无功来调节变电站供电区域电网频率和电压,提高电能质量,保证供电区域电压和频率的稳定。
备用电源:实现变电站配电侧孤岛运行供电,提高供电安全保障能力,辅助电网实现黑启动。
图:储能参与电网调峰的应用图
图:储能参与电网调频的应用图
数据来源:《储能在电力系统调频调峰中的应用》张晓晨,《储能在高占比可再生能源系统中的应用及关键技术》黎淑娟,天风证券研究所
电网侧对电化学储能的需求1:调峰
需求来源:目前电网的调峰形势为在负荷尖峰时段有足够的旋转备用空间,但在负荷低谷时期,机组的向下调节灵活性严重不足,从而导致大量弃风产生。风电、光伏出力的不确定性导致电网备用需求增加+风电出力的反调峰特性以及光伏出力与高峰负荷的不匹配性,导致电网净负荷峰谷差增大。因此给电网的安全运行和电力供应保障带来了挑战——部分地区出现了较为严重的弃风、弃光问题。
解决方法:包括水电等调峰电源建设、燃煤机组灵活性改造、储能系统建设等。
水电等调峰电源建设:抽水蓄能电站是电力系统重要的调峰电源之一,具有调峰填谷双重功能,反应迅速、运行灵活、启停方便。但抽水蓄能电站选址困难,对地势要求大,投资周期较大,损耗较高。
燃煤机组灵活性改造:对机组设备进行技术改造,提高燃煤机组爬坡速度、降低最小稳定出力,以增加电厂调峰能力。但灵活性改造会对燃煤机组的安全运行、节能减排、运行成本等带来负面影响,造成减排压力的上升和发电成本的上涨。
储能系统建设(包括火储联合调峰、独立储能两种):1)火储联合调峰:在火电站引入储能系统参与调峰服务,可减少并优化火电机组的频繁增减出力,从而有效缓解火电厂的调峰压力,依托于火电厂提高新能源消纳能力;2)独立储能:电化学储能作为独立主体,参与深度调峰市场。
图:储能辅助参与调峰原理
数据来源:《用于缓解电网调峰压力的储能系统规划方法综述》徐国栋等,《参与调峰的储能系统配置方案及经济性分析》李军徽等,北极星电力新闻网,北极星储能网,碳排放交易网,天风证券研究所
电网侧对电化学储能的需求2:调频
需求来源:当电力系统发电出力与系统负荷不平衡时,频率将随之发生变化,当局部区域电力系统频率出现持续波动时,就可能会影响电网稳定。新能源发电具有波动性、不确定性,且对电网不表现出惯性,大规模接入后显著加剧电网调频压力,尤其是当电网发生冲击性负荷扰动时,传统电源的调频容量及响应速度将难以满足调频需求。
传统的电网调频主要包含一次调频和二次调频。
一次调频:新能源机组不具备惯性,无法进行一次调频。一次调频为通过发电机组调节系统的自身频率修正电网频率的波动。新能源机组通常采用电力电子变换器并网,不具备惯性和阻尼,因此缺乏一种与配电网有效的“同步”机制。
二次调频:是指发电机组的的调频器,对于变动幅度较大(0.5-1.5%),变动周期较长(10s-30min)的频率偏差所作的调整。实现方法之一为采用自动控制系统(AGC),将发电设备向用户供电的频率调整到一定范围内(50±0.2Hz)。
解决办法:火电机组调节误差大、抽水蓄能受地势限制等,因而当前主流方法为火储联合调频、独立储能等。
火储联合调频:储能系统的响应时间仅为两秒钟,应用于联合调频,对煤电企业的调频性能拉升明显。
独立储能:作为独立主体,为电网提供调频辅助服务。
图:火电机组调频中调节偏差较大
图:储能的AGC调节性能明显好于火电
数据来源:《光伏发电厂及其一次调频控制方法与流程》,北极星储能网,天风证券研究所
出于电网侧对储能的需求,国家及多地出台政策确立独立储能商业模式
基于近年我国电源结构变化、电力装机规模持续扩大、清洁能源发展迅猛的情况,辅助服务市场(针对调峰&调频)建设面临新的挑战。21年至今,国家及多地出台相关政策,确定储能的独立主体身份(确立了独立储能的商业模式),且从政策趋势看,独立储能参与辅助服务市场的收益呈现上升趋势:
国家层面:21年12月,储能的独立主体身份得到确认。21年12月,国家能源局印发新版《电力辅助服务管理办法》,核心变化包括:确认储能独立主体身份、丰富辅助服务交易品种(针对促进新能源消纳,新增了转动惯量、爬坡、稳定切机/切负荷等交易品种)、扩大“付费群体”(辅助服务成本由原来仅发电侧承担向用户侧扩展)。
地方层面:
明确储能调峰调频补偿标准:截至21年9月,已有至少19个省(市)明确调峰调频补偿标准。
电力现货市场试点省份扩大至14个,部分省份现货市场电价差超过调峰补偿标准:17年,我国选取8个省份启动电力现货市场建设试点工作,21年开展第二批现货试点,将试点省份扩大至14个。以山东省为例,电力现货市场运行过程中,日最高价差超过1元/kwh,参与电力现货市场进行峰谷价差套利的收益超出调峰补偿标准(山东补偿标准为0.2元/kwh)。
提高独立储能调峰调频补偿标准:以南方电网为例,22年3月南方能监局编制《南方区域电力辅助服务管理实施细则》(征求意见稿)》,其中明确独立储能电站的调峰调频补偿标准(以广东为例,储能深度调峰补偿标准为约为0.792 元/千瓦时,较20年版提高 0.292 元/千瓦时);并明确其他辅助服务(如一次调频、AGC、无功调节等)品种的补偿标准。
多省份提出电网侧共享储能发展目标或开展共享储能招标:22年3月,国网浙江省电力有限公司透露,至23年该公司将推动浙江建成400MW以上的电网侧大型(共享)储能;22年3月,广西电网发布共享储能公开招标信息等。
2、电网侧独立储能商业模式及经济性测算
商业模式:主要为参与调峰、调频市场获得收益,容量租赁有望成为增量收入
21年政策层面明确独立储能的市场主体地位后,独立储能商业模式正式形成。电网侧独立储能电站作为新型市场主体,可以接受调度机构统一调管,凭借有功、无功、四象限连续可调及百毫秒级快速响应调节的优点,可以为电网提供深度调峰、快速调频、旋转备用、有偿无功调节和黑启动等辅助服务,获得收益。
国外:调频和调峰是当前主要国家储能电站的主要应用场景;国内:电网侧独立储能项目仍在发展初期,从政策看,独立储能项目也同样主要依靠调峰、调频获得收益(已有至少19个省(市)明确调峰调频补偿标准)。
往未来看:国内独立储能除了参加调峰、调频市场外,通过向新能源电站进行容量租赁获得租金有望成为增量收入。容量租赁是指为风电、光伏等新能源电站提供一定容量的租赁服务,独立储能获得租金,新能源电站可通过租赁获得配置储能容量,避免自建储能增加资产投入。在此模式下,独立储能的商业模式转变为调峰+调频+收取容量租金,收入进一步增加。
图:调频和调峰是国外电池储能的主要应用场景(美元/kW/年)
数据来源:国际能源网,北极星储能网,经济形势报告网,Lazard,天风证券研究所 注:字母代表的是美国各电力市场
调峰经济性:度电成本0.63元/KWh,在部分省(市)已具备经济性
调峰原理为负荷侧低谷时充电、高峰时放电,评估单位为充放电量(KWh)。
收入:1)直接参与电力现货市场,赚取上网电价的峰谷价差;2)参与辅助服务市场,赚取调峰的度电补偿。
成本:度电成本=总投资/总处理电量,并引入折现率计算。22年以来,原材料涨价使储能系统单价涨幅较大,我们保守假设用于调峰的独立储能系统成本涨至2元/Wh,并基于我们的核心假设,测算得到度电成本=0.63元/KWh。
经济性评估:根据部分省(市)调峰价格,目前独立储能参与调峰在8个省(市)已具备经济性;此外,对于参与电力现货市场的省(市),当上网电价峰谷价差>度电成本时,同样具备经济性。
表:独立储能参与调峰的度电成本测算
表:部分省(市)独立储能参与调峰的价格机制
数据来源:《储能的度电成本和里程成本分析》何颖源,阳光工匠光伏网,北极星储能网,北极星太阳能光伏网,财政部,
《天然气发电与电池储能调峰政策及经济性对比》朱寰等,天风证券研究所
调峰经济性:以0.792/KWh补偿标准计算,全生命周期IRR=2.07%
基于我们的假设,并以南网“两个细节”征求意见中广东独立储能参与调峰市场的补偿标准(0.792元/KWh)作为度电补偿标准计算,独立储能项目参与调峰的全生命周期20年(循环次数6000次,每年完全充放电300次)的IRR为2.07%,独立储能仅参与调峰尽管在某些省(市)具备经济性,但项目内部收益率偏低。
表:独立储能参与调峰的全生命周期IRR测算
数据来源:《储能的度电成本和里程成本分析》何颖源,阳光工匠光伏网,北极星储能网,北极星太阳能光伏网,索比储能网,天风证券研究所
调频经济性:里程成本3.47元/MW,在大部分省(市)具备高经济性
调频原理为短时间内(电化学储能可做到百毫秒级别)完成高精度、指定功率的输出,评估单位为里程(MW)。
收入:参与辅助服务市场,赚取调频(一次调频+二次调频)的里程补偿。
成本:里程成本=总投资/总调频里程,并引入折现率计算。22年以来,原材料涨价使储能系统单价涨幅较大,我们保守假设用于调频的独立储能系统成本涨至2元/Wh,并基于我们的核心假设,测算得到里程成本=3.47元/MW。
经济性评估:根据部分省(市)调频价格,相较于调峰而言独立储能参与调频具有更高的经济性;此外,部分省(市)针对一次调频亦出台了相关补偿机制,进一步增加调频的经济性。
表:独立储能参与调频的度电成本测算
表:部分省(市)独立储能参与调频的价格机制
数据来源:《储能的度电成本和里程成本分析》何颖源,阳光工匠光伏网,北极星储能网,财政部,天风证券研究所
调频经济性:以7.5元/MW补偿标准计算,全生命周期IRR=14.91%
基于我们的假设,同时基于各省独立储能参与调频的价格多位于0-15元/MW之间,假设调频补偿标准为7.5元/MW计算,则对应独立储能项目参与调频的全生命周期10年(循环次数6000次,年衰减2%)IRR达到14.91%,经济性高于仅参与调峰。
部分省份明确一次调频服务的价格机制,有望进一步增加独立储能参与调频市场的收入及经济性。如21年12月山西明确独立储能电站一次调频服务报价范围为5-10元/MW;南方电网在征集意见稿中亦明确了一次调频的价格机制。
表:独立储能参与调频的全生命周期IRR测算
数据来源:《储能的度电成本和里程成本分析》何颖源,阳光工匠光伏网,北极星储能网,北极星太阳能光伏网,天风证券研究所
调峰+调频经济性:独立储能同时参与调峰+调频市场可获取更高收益
此外,我们认为,独立储能或可以通过同时参与调峰+调频,获取更高的收益。独立储能项目当前在国内的商业模式主要为依靠调峰+调频获取收益,因此,我们将对独立储能项目同时参与两项服务做经济性测算。
核心假设:
储能项目:建设成本、循环寿命与前文假设相同;由于同时参与调峰+调频需要更高频的充放电,因此年衰减将达到3%,对应全生命周期缩小为8年;
调峰运行比例:每日完全充放电1次,放电深度90%;
调频运行比例:由于每日完成1次调峰(完全充放电)需要4小时,因此当天可用于调频时长为20小时,保守预计调频的年运行比例为80%。
表:独立储能同时参与调峰+调频的核心假设
数据来源:《储能的度电成本和里程成本分析》何颖源,阳光工匠光伏网,北极星储能网,财政部,北极星太阳能光伏网,天风证券研究所
调峰+调频经济性:全生命周期IRR上升至18.61%,证实独立储能高经济性
基于前述假设,独立储能同时参与调峰+调频的全生命周期8年(循环次数6000次,年衰减3%)的IRR可达18.61%。独立储能同时参与调峰+调频将带来非常可观的收益率。
基于我们的假设,国内独立储能已具备高经济性;在高经济性刺激下,我们认为独立储能的装机量有望超预期。
表:独立储能同时参与调峰+调频的全生命周期IRR测算
数据来源:《储能的度电成本和里程成本分析》何颖源,阳光工匠光伏网,北极星储能网,财政部,北极星太阳能光伏网,天风证券研究所
3、国内电网侧储能装机量测算
调峰需求测算:预计25年需求达6.3GWh,21-25年CAGR+69%
测算依据:基于负荷侧社会用电量。由于国内发电侧新能源电站22年普遍具有强制配储政策,对发电侧新增装机量带来的调峰需求不做测算。
趋势:预计22-25年电网对调峰的需求进一步提高。从负荷侧看,用电高峰及低谷时段不因社会用电量提升而发生较大改变,因此社会用电量的提升将进一步提高负荷侧峰谷差;从发电侧看,风光发电占比由19年的8.6%上升至21年的12%,预计未来仍将进一步提升。风光发电具有波动性、间歇性的明显特征,将使发电侧与负荷侧无法匹配部分进一步扩大,从而增加调峰需求。
调峰对电网侧储能需求测算的核心假设:
国内社会用电量:2021年中国社会用电量达到83128亿kwh,yoy+10.3%,预计22-25年每年同增5.5%;
调峰占比:我们测算,19H1国内电力辅助服务市场中调峰的需求占比约0.3%,基于国内新能源发电占比及社会用电量均不断提升的趋势,我们预计21年调峰需求占比0.5%,并逐年增加0.3pct;
储能渗透率:基于火电灵活性改造、抽水蓄能增速逐年放缓,以及国内政策端赋予储能参与调峰市场经济性的现状,我们预计21-25年储能渗透率将达1%/1.5%/2.0%/2.5%/3.0%。
测算结果:基于调峰的储能需求及考虑储能年充放电时长,预计21-25年国内调峰场景下储能需求将为0.8/1.8/3.0/4.6/6.3GWh,4年CAGR+69%。
表:国内调峰场景对储能需求测算
图:国内调峰场景储能需求预测(单位:GWh)
数据来源:国家能源局,中电联,电缆网,中国电力网,天风证券研究所
二次调频需求测算:预计25年需求达3.6GWh,21-25年CAGR+50%
测算依据:基于国内最大用电负荷。电网的频率由发电功率与用电负荷大小决定,因此用电负荷发生变化时,为了使系统频率维持不变,需要通过调度自动化系统AGC改变发电功率,进而使频率恢复目标值。
趋势:最大用电负荷增大,使电网对二次调频的需求持续提高。2021年全国最高用电负荷达11.92亿kw,yoy+10.8%,用电负荷增长将增大电网对二次调频的需求,以匹配发电功率与用电负荷。
二次调频对电网侧储能需求测算的核心假设:
国内最大用电负荷:2021年中国最大用电负荷11.92亿kw, yoy+10.8%,预计22-25年每年增长8%;
调频占比:以山东为例,22年1月山东省总调频里程为852万MW,对应调频占最大用电负荷约3%。我们预计,国内21-25年二次调频需求占比为3%/3.5%/4.0%/4.5%/5.0%;
储能渗透率:基于部分省(市)电网侧储能参与调频市场较高的经济性,以及储能系统参加二次调频性能表现显著高于火电机组等,我们预计21-25年储能在二次调频中的渗透率将不断提高,分别达2%/3%/3.5%/4%/4.5%。
测算结果:预计21-25年国内调峰场景下储能需求将为0.7/1.4/1.9/2.7/3.6GWh,4年CAGR+50%。
表:国内二次调频场景对储能需求测算
图:国内二次调频场景储能需求预测(单位:GWh)
数据来源:电工技术学报公众号,中国新闻网,国际电力网,天风证券研究所
一次调频需求测算:预计25年需求达7.3GWh,有望成为电网侧储能装机量最大增量
测算依据:基于新能源发电未配储装机量。风电、光伏等新能源发电不具备一次调频能力,危害了电网的频率安全和稳定性,需要配备一次调频能力(主要为加装储能)。因此,我们以国内新能源发电未配储部分装机量为测算基准。
趋势:国家层面确定新能源电站必须配备一次调频能力,一次调频场景的储能渗透率将快速上升。21年10月国家标准《并网电源一次调频技术规定及试验导则》(下文简称为《导则》)正式发布,要求22年5月1日新能源发电站需具备一次调频能力,此外山西、南方区域(征求意见)等多地明确一次调频价格机制,赋予了一次调频经济性。我们预计,22年开始新能源电站未配储部分装机量的一次调频配储渗透率将快速提升。
一次调频对电网侧储能需求测算的核心假设:
国内新能源发电未配储装机量:基于20年未配储新能源发电装机量及21-25年新能源发电装机量及发电侧强配比例测算;
一次调频需求:根据国家标准《导则》要求,系统频率高于额定频率时,新能源场站一次调频功率应不小于10%的运行功率,即假设一次调频需求为10%;
储能渗透率:21年暂无对一次调频相关政策,但22年政策+经济性提升趋势下,我们预计21-25年一次调频的储能渗透率为0%/5%/10%/15%/20%。
测算结果:预计21-25年国内一次调频场景对储能需求将为0.0/1.3/3.0/5.0/7.3GWh,有望成为电网侧储能装机量最大增量。
表:国内一次调频场景对储能需求测算
图:国内一次调频场景储能需求预测(单位:GWh)
数据来源:《并网电源一次调频技术规定及试验导则》,北极星储能网,索比储能网,天风证券研究所
合计:预计电网侧储能装机量将从21年1.2GWh上升至25年13.8GWh,CAGR+85%
基于前文各场景装机量预测,预计2021-2025年电网侧独立储能需求将达1.2/3.5/6.3/9.8/13.8GWh,CAGR+85%。
核心假设:考虑部分独立储能项目或同时为三个场景提供服务,因此我们保守预计合计装机量为三个场景装机量之和的80%。
表:国内电网侧独立储能装机量预测(单位:GWh)
数据来源:国家能源局,中电联,电缆网,中国电力网,电工技术学报公众号,中国新闻网,国际电力网,《并网电源一次调频技术规定及试验导则》,北极星储能网,索比储能网,天风证券研究所
资料来源:SMM、mymetak、电池网、各公司公告、天风证券研究所
4、看好全球储能表前市场投资机会
电网侧高经济性+发电侧强配比例上升,预计国内表前市场将持续高增长
看好全球储能表前市场相关产业链+独立储能运营商投资机会
国内表前市场:当前市场主要担心在碳酸锂涨价削弱装机需求
受动力电池需求爆发影响,电池级碳酸锂因供需紧张价格不断增长,由21年4月1日约8.7万元/吨涨至22年3月50+万元/吨。
基于碳酸锂涨价情况,测算当前储能系统单位成本较21年4-12月均价上涨约0.23元/Wh。21年4-12月碳酸锂均价为13.8万元/吨,当碳酸锂价格涨至50万元/吨时,估算1GWh磷酸铁锂电池的碳酸锂用量为625吨,则我们测算碳酸锂涨价使得当前电池成本较21年均价上涨约(50-13.8)万元/吨*625吨=22609万元,折算约0.23元/Wh。
由于碳酸锂涨价使得储能系统单位成本上涨明显,市场担心将影响国内表前储能市场的需求。国内表前储能市场的装机需求:1)发电侧主要来自政策端要求新能源发电站强制配储;2)电网侧在政策确立储能市场主体地位前需求较弱。因此,在国内表前储能经济性较弱的情况下,市场担心碳酸锂涨价将削弱国内表前储能市场的需求,导致22年储能整体装机量不及预期。
但我们认为,国内表前市场需求被削弱的可能性不大:1)电网侧:如前文所说,政策变化已使独立储能具备高经济性;2)发电侧:强制配储地区占比、强配比例不断增大,保障了国内表前市场的装机需求。
图:2021年以来电池级碳酸锂价格(单位:元/吨)
数据来源:百川盈孚,德方纳米公司公告,天风证券研究所
国内表前市场:强制配储地区不断增加,为发电侧装机量带来政策保障
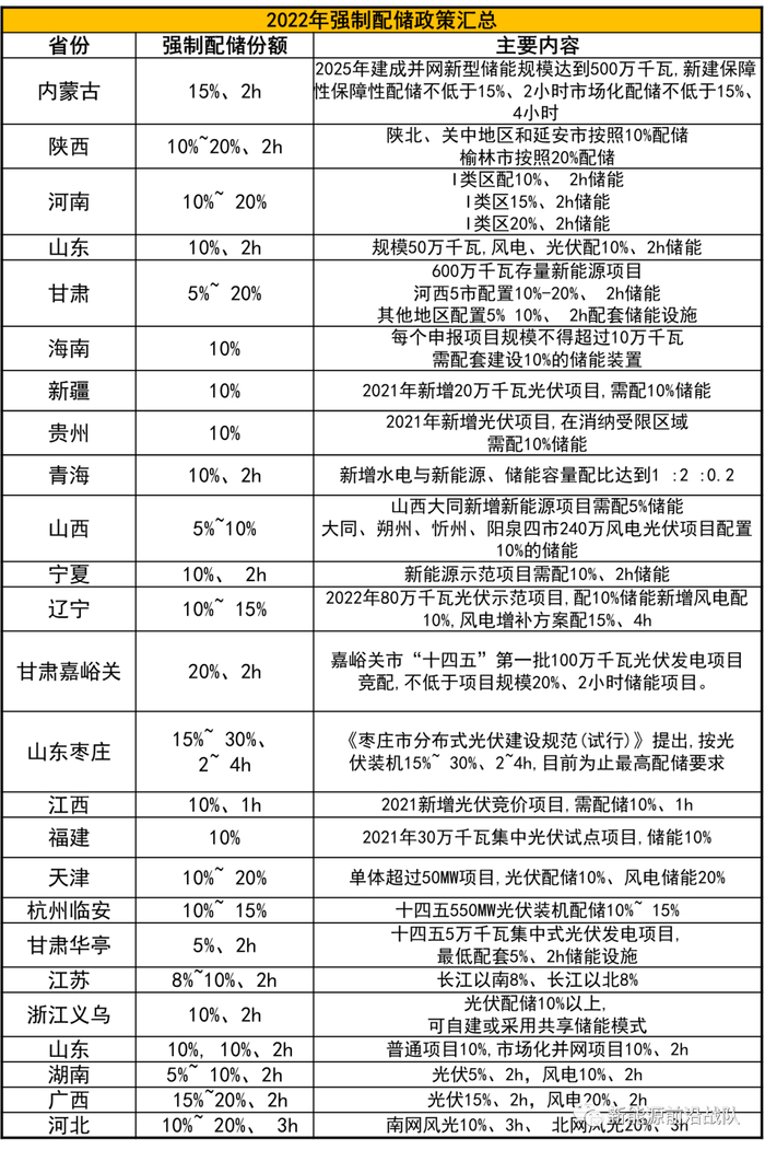
基于前文我们对国内电网侧储能需求的分析,我们认为21-25年国内电网侧储能装机量将加速增长;而从表前市场另一场景—发电侧看,21-22年政策变化同样向好,具体表现为强制配储地区明显加速增加。
主要政策变化:22年新能源强配政策(新能源与储能需同时并网)已覆盖25个省(市),强制配储份额多为10%、2小时以上,政策层面为国内发电侧储能市场带来保障。
国家层面:21年8月发布《关于鼓励可再生能源发电企业自建或购买调峰能力增加并网规模的通知》,鼓励新能源发电企业通过自建或购买的方式配置储能或调峰能力,明确超过并网规模外的规模初期按15%的挂钩比例(4小时以上,下同)配建调峰能力,按20%以上挂钩比例进行配建的优先并网。
地方层面:至21H1共10个省(市)出台新能源电站的强配政策,21H2至今,再新增15个省(市)出台强配政策。从政策覆盖地区、出台速度等来看,政策端对发电侧配储的支持力度均明显提升。此外,部分地区最高配储要求达到30%,最高配储时长达到4小时。
看未来:国内发电侧储能项目的经济性有望获得提升。1)成本方面:系统装机成本有望降低。国家能源局发改委印发的《“十四五”新型储能发展实施方案》中明确提出,到2025年,电化学储能系统成本将降低30%以上。2)收入方面:发电侧储能项目有望通过参与电力现货市场、辅助服务市场减少分摊费用、甚至获取额外收入。
图:2022年强制配储政策总汇
数据来源:国家发改委,国家能源局,阳光工匠储能网,北极星太阳能光伏网,天风证券研究所
国内表前市场:预计25年国内发电侧装机量达到68.4GWh,21-25年CAGR+95%
国内发电侧储能装机量测算:由于现有强配政策主要针对新建新能源电站,我们将基于两个场景测算国内发电侧储能的装机量:1)由强配政策带来的新增风电、光伏发电站配置储能装机量;2)为减少弃风弃光及辅助服务市场分摊费用,而带来的存量风电、光伏发电站配置储能装机量。
核心假设:
新增发电站储能装机量:
1)强配地区占比:假设21-25年强配地区占比为80%/88%/90%/95%/95%;
2)配储比例:假设21-25年配储比例为8%/10%/13%/15%/18%;
3)锂电储能渗透率:假设21-25年锂电储能渗透率为50%/80%/80%/90%/90%;
4)充电时长:假设21-25年充电时长为1.8/2.0/2.3/2.5/2.8小时。
存量发电站储能装机量:
1)锂电储能渗透率:假设21-25年锂电储能渗透率为0.3%/0.4%/0.5%/0.6%/1%;
2)配储比例:假设21-25年配储比例为3%/5%/8%/10%/10%;
3)充电时长:假设21-25年充电时长为1.5/1.8/2.0/2.2/2.5小时。
测算结果:21-25年国内发电侧储能装机量有望达到4.7/14.3/25.2/42.4/68.4GWh,4年CAGR达到+95%。
表:国内发电侧储能装机量测算
数据来源:北极星风力发电网,北极星太阳能光伏网,天风证券研究所
全球表前市场:预计国内+海外表前市场将高增长,21-25年全球装机量CAGR+104%
基于我们前文对国内发电侧、电网侧储能装机量预测,以及此前我们对海外表前市场的装机量预测,我们预计:
国内表前市场:21-25年国内表前市场装机量有望达5.9/17.8/31.5/52.3/82.2GWh,CAGR+93%;
全球表前市场:21-25年全球表前市场装机量有望达15.3/53.9/96.6/156.5/265.8GWh,CAGR+104%。
表:2021-2025年国内及全球储能装机量测算
图:2021-2025年国内及全球储能装机量预测(单位:GWh)
数据来源:BNEF,索比光伏网,CWEA,GWEC,天风证券研究所
投资建议:相关产业链有望跟随全球表前储能行业高增速,获得相关业务高增长
我们认为,政策端对发电侧加大强配地区占比+强配比例、赋予电网侧经济性,有望减轻碳酸锂对国内表前市场的影响;国内+海外表前市场的需求放量,看好全球表前市场相关产业链投资机会。
电池:
看好电芯性能、循环寿命、电池组一致性更强,市占率更高的头部电池企业【宁德时代】、【亿纬锂能】;
建议关注业务覆盖国内大型储能&成功突破海外表后市场,受益下游需求高景气的【鹏辉能源】;
建议关注从Wh级别至MWh级别实现全覆盖的储能电池弹性标的【派能科技】。
储能变流器:
看好受益大型储能(表前+工商业)高增速的【阳光电源】。
温控:
发电侧储能大容量、电网侧储能高功率趋势下,建议关注先发优势+非标性优势明显的【英维克】,建议关注有望凭借温度高精度控制能力,打开市场份额的【同飞股份】。
投资建议:建议关注独立储能运营商【万里扬】、【林洋能源】
政策变化下,电网侧独立储能拥有了独立市场主体地位,可通过电力现货市场+辅助服务市场参与电网的调峰、调频服务,获取收入。基于前文假设,我们认为当前独立储能已具备较高经济性,建议关注独立储能运营商【万里扬】、【林洋能源】。
万里扬:主营业务为汽车变速器、新能源汽车传/驱动系统产品,22年1月完成万里扬能源51%股份收购,独立储能业务有望成为公司新的业绩增长点。公司于22年1月成功收购万里扬能源科技股份有限公司(主要从事储能电站,电力市场现货交易等业务)51%的股份。万里扬能源已投运4个发电侧储能电站合计40MW(广东、甘肃等地),储备储能电站项目合计约1000MW,其中:
22年1月万里扬能源与浙江省江山经济开发区管理委员会签署协议,拟投资建设和运营“万里扬江山清漾变300MW/600MWh独立储能电站项目”,一期200MW/400MWh。
林洋能源:主营业务分为智能、储能、新能源三个板块,其中储能项目储备超1200MWh,将重点开拓新能源发电+共享储能商业模式。公司于15年并购江苏林洋微科技有限公司进入储能领域,21年已储备储能项目资源超过1200MWh。包括:
与国网南通综合能源服务有限公司合作,打造如东100MW/200MWh海上风电配套集中式共享储能电站示范项目;
与安徽省蚌埠五河县人民政府合作,共同投资建设1.5GW光伏发电项目+0.5GW风力发电项目+400MW/800MWh集中式共享储能电站;
与合作伙伴(湖北能源、东方日升+湖北亿纬动力)组成联合体,与湖北荆门发改委签订“荆门市百万千瓦级水风光一体化重大基地项目”开发协议,光伏+风电+抽蓄电化学储能总建设规模不少于3GW,其中包含不少于200MWh电化学储能项目。
风险提示:储能需求不及预期;政策力度不及预期;锂电池成本上涨幅度超预期;其他储能方式发展超预期;测算具有一定主观性,仅供参考
注:文中报告节选自天风证券研究所已公开发布研究报告,具体报告内容及相关风险提示等详见完整版报告。
证券研究报告:《独立储能商业模式+表前市场需求探讨:政策驱动经济性&需求,看好国内表前市场投资机会—电气设备》
报告对外发布时间:2022年04月16日
报告发布机构:天风证券股份有限公司(已获中国证监会许可的证券投资咨询业务资格)
本报告分析师:孙潇雅 SAC执业证书编号:S1110520080009