新浪财经

【最全】2022年中国化肥行业上市公司全方位对比(附业务布局汇总、业绩对比、业务规划等)

前瞻网

关注

化肥产业链各环节上市公司:上游原材料供应上市企业有内蒙华电(600863.SH)、淮北矿业(600985.SH)、兴发集团(600141.SH)、盐湖股份(000792.SZ)、藏格矿业(000408.SZ)等;中游化肥生产上市企业主要有云天化(600096.SH)、鲁北化工(600727.SH)、鲁西化工(000830.SZ)、阳煤化工(600691.SH)、盐湖股份(000792.SZ)、湖北宜化(000422.SZ)、华鲁恒升(600426.SH)、新洋丰(000902.SZ)、泸天化(000912.SZ)、司尔特(002538.SZ)、亚钾国际(000893.SZ)、藏格矿业(000408.SZ)、东方铁塔(002545.SZ)、六国化工(600470.SH)、四川美丰(000731.SZ)、兴发集团(600141.SH)、川发龙蟒(002312.SZ)、云图控股(002539.SZ)等;下游化肥经销上市企业有辉隆股份(002556.SZ)、天禾股份(002999.SZ)、农发种业(600313.SH)等

本文核心数据:企业营收、企业利润、销售毛利率

从产业链的角度来看,化肥产业链上游主要是煤炭、天然气、磷矿、硫磺和钾矿等原材料供应商,中游是磷肥、氮肥、钾肥、复合肥生产制造商,下游是化肥批发商、零售商等,最终流通到农户手中。目前,我国涉及化肥产业相关业务的上市公司主要有云天化、鲁北化工、鲁西化工、阳煤化工、盐湖股份、湖北宜化、华鲁恒升、新洋丰、中海石油、中国心连心、泸天化、中化化肥、司尔特、亚钾国际、藏格矿业、东方铁塔、六国化工、四川美丰、兴发集团、川发龙蟒、云图控股等企业。本文在对化肥产业链上市公司汇总的基础上,将从中游化肥生产制造行业中的上市公司业务布局、业绩对比及业务规划进行全方位对比。

1、化肥产业上市公司汇总

化肥是化学肥料的简称,具体是指通过化学或物理方法制成的含有一种或几种营养元素的肥料,是农业生产中最基础和最重要的物质投入。化肥行业是关系农业生产发展和农民切身利益的基础性行业。本文汇总了化肥产业链各环节主要上市公司,包括化肥产业上游的主要原材料供应商、化肥生产商,以及下游化肥经销企业。

其中,涉及化肥生产制造业务的上市公司主要有云天化、鲁北化工、鲁西化工、阳煤化工、盐湖股份、湖北宜化、华鲁恒升、新洋丰、中海石油、中国心连心、泸天化、中化化肥、司尔特、亚钾国际、藏格矿业、东方铁塔、六国化工、四川美丰、兴发集团、川发龙蟒、云图控股等企业。

2、化肥行业上市公司化肥生产业务布局对比

在行业相关上市公司中,新洋丰、盐湖股份、中化化肥、司尔特、亚钾国际、六国化工的化肥业务占比均超过80%,而其他企业的化肥业务占比相对较小,以多元化产业布局为主;在细分产品布局方面,行业上市企业根据自身产业基础,在细分产品类型布局方面各有侧重,如盐湖股份重点布局钾肥市场,湖北宜化重点布局氮肥市场等;在区域布局方面,大部分企业主要是深耕国内市场外,少数企业如亚钾国际等已成功开拓海外市场布局。

注:目前行业相关上市企业均为单独披露化肥在国内外市场的营收数据,上述区域销售占比数据为企业整体业务经营数据。

3、化肥行业上市公司化肥生产业务业绩对比

从行业上市企业相关业务毛利率来看,大部分企业化肥业务毛利率是在10%以上,其中盐湖股份、藏格矿业、东方铁塔等企业毛利率在50%以上,化肥业务的获利水平较高;从上市企业的化肥业务竞争优势来看,行业企业均十分重视化肥产品的技术研发和化肥产业链延伸,通过抢占细分领域技术高地、降低产业链整体成本等方式来拓展市场。

注:不同企业的信息披露程度和披露时间不一致。

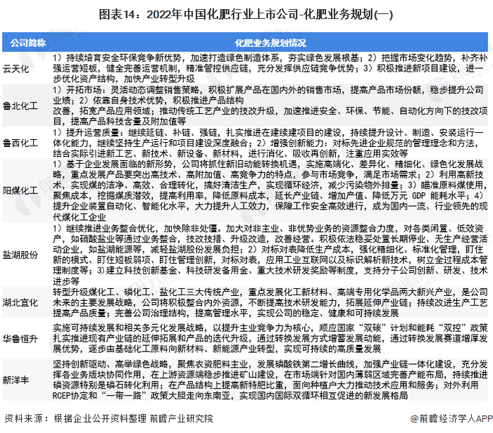
4、化肥行业上市公司化肥生产业务规划对比

国内的化肥生产行业属于政策引导型产业,也是技术引导型产业,行业政策方向和技术发展突破对整个化肥产业的发展十分关键。从化肥行业相关上市企业的业务规划来看,重点聚焦在化肥产品技术创新突破、产业绿色转型、全球化战略布局等方面。

以上数据来源于前瞻产业研究院《中国化肥行业市场需求预测与投资战略规划分析报告》,同时前瞻产业研究院还提供产业大数据、产业研究、产业链咨询、产业图谱、产业规划、园区规划、产业招商引资、IPO募投可研、IPO业务与技术撰写、IPO工作底稿咨询等解决方案。

更多深度行业分析尽在【前瞻经济学人APP】,还可以与500+经济学家/资深行业研究员交流互动。

加载中...