黑龙江消协60款儿童口罩比较试验结果显示:13款儿童口罩不达标
中国消费网
中国消费者报报道(记者刘传江)“儿童卫生口罩”“一次性儿童口罩”“一次性使用医用口罩”“一次性使用护理口罩”“一次性学生口罩”“3D立体一次性儿童防护口罩”……面对种类繁多的儿童口罩,家长们该如何为孩子挑选口罩?为了让家长们更好地选择佩戴安全、具有防疫功能的儿童口罩,黑龙江省消费者协会日前对市场上销售的60款儿童口罩开展了比较试验。结果显示,13款儿童口罩不符合明示产品标准,涉及pH值、口罩带、表面抗湿性、通气阻力、过滤效率和防护效果等项目。
本次比较试验所选购的60款儿童口罩样品,涉及46家生产单位和41家经销单位,其中平面型口罩31款、柳叶型口罩15款、3D立体型14款,单价从0.26元/只至4.49元/只不等。
本次比较试验所选购的60款儿童口罩样品涉及平面型口罩31款、柳叶型口罩15款、3D立体型14款。
目前国家已出台专门针对儿童口罩制定的技术规范GB/T38880—2020《儿童口罩技术规范》,此标准自2020年5月6日实施,且为推荐性标准。目前市场上儿童口罩明示的产品标准并不统一,本次比较试验购买的60款样品涵盖了12个类别的产品标准。
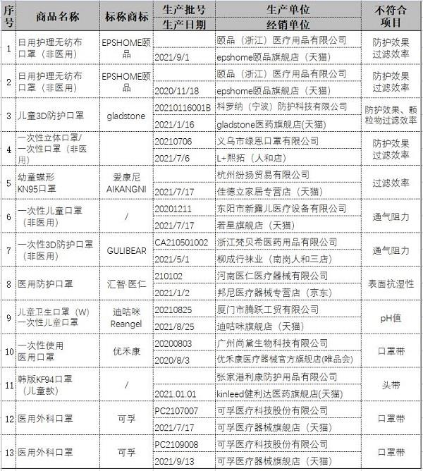
本次比较试验主要依据GB/T38880—2020《儿童口罩技术规范》和GB19083—2010《医用防护口罩技术要求》,从防护性、安全性、耐用性、舒适性等几个方面对儿童口罩进行比较测试。结果显示:60款测试样品中,有13款不符合其明示产品标准,不符合项目涉及pH值、口罩带、表面抗湿性、通气阻力、过滤效率和防护效果(详见表1)。60款样品均未检出甲醛、可分解致癌芳香胺染料、可迁移性荧光增白剂和环氧乙烷;微生物指标满足相关标准要求。
表1:不符合明示产品标准要求样品信息
数据来源:黑龙江省消费者协会
此外,有3款样品明示标准为GB/T32610-2016《日常防护型口罩技术规范》,而该标准明确规定不适用于婴幼儿、儿童呼吸防护用品(详见表2)。
表2:标称产品标准为GB/T32610—2016的儿童口罩产品
数据来源:黑龙江省消费者协会
在防护性能方面,60款样品中,有44款样品的防护性能可达到儿童防护口罩的要求,口罩具有良好的过滤效率和面部贴合性;有57款样品的防护性能可达到儿童卫生口罩的要求,颗粒物过滤效率和细菌过滤效率均较好;3款样品经综合测评,防护性能较差。在使用安全性方面,60款儿童口罩样品均不存在锐利边缘和尖端,视野、阻燃性能、鼻夹达到标准要求,但表面抗湿性表现存在差异。在耐用性测试中,4款样品不符合明示标准要求,未达到标准要求的拉力时,口罩带与口罩体连接处发生断裂,存在一定风险。
黑龙江省消费者协会提醒消费者,儿童口罩一要在正规的平台购买。口罩的质量影响到儿童的健康安全,消费者应在正规的电商平台或药店、专卖店购买,避免在路边摊或无销售资质的朋友圈等途径购买;要查看口罩明示产品标准。儿童口罩的产品名称并不能让消费者对产品类型进行直接有效的区分,应重点查看口罩包装上所注明的产品标准,在对应的使用场景下选择满足标准技术指标要求的口罩;要看外观、选材质。除了查看标准,消费者还应注意查看儿童口罩的外观类型,因为在熔喷布原材料相同的情况下,口罩与脸贴合度越好防护效果越好,立体口罩与面部贴合程度优于平面口罩,头带的密封性优于耳带的产品。为孩子挑选口罩确保口罩的舒适性,选购时,可以摸一下口罩,如果能摸到有锐利尖端和锐利边缘,那么口罩就是不合格的。