合肥风投又一力作,大陆第三大晶圆代工厂IPO
虎嗅APP
晶合集成是合肥政府的又一得意之作。本文来自微信公众号:新财富 (ID:newfortune),“透视IPO”栏目出品,作者:程华秋子,原文标题:《7年速成IPO,刚扭亏,估值380亿!合肥风投神力再现,这家台资企业也笑了……》,头图来自:IC photo
中国大陆晶圆代工行业起步较晚,但随着国内芯片设计公司的需求日益提升,以及政策扶持,这一行业实现了快速发展。根据弗若斯特沙利文(Frost & Sullivan)的统计,2018年至2020年,按照销售额口径,中国大陆晶圆代工市场规模从107.3亿美元增长至148.9亿美元,年均复合增长率为17.8%。
继中芯国际(688981)、华虹半导体(01347.HK)之后,中国大陆第三大晶圆代工厂晶合集成日前在科创板发布招股书,IPO拟募资金额达到95亿元。考虑到其2021年总营收只有54亿元,净利润17亿元,研发支出4亿元,募集资金可以覆盖20年研发支出,这一规模可谓惊人。
一旦上市成功,晶合集成无疑是合肥的又一明星项目。实际上,晶合集成这个名字,也正是力晶科技和合肥的合体。
作为项目的发起方,2015年,合肥政府引入中国台湾晶圆代工厂力积电(06770.TWO)的母公司力晶科技,合作设立晶合集成,切入显示驱动芯片代工,以实现“芯屏器合”(2022年更新为“芯屏汽合”)的产业发展战略。
目前,合肥国资委旗下的合肥建投和合肥芯屏,分别持有晶合集成31.14%和21.85%股权,合计达到52.99%。而力晶科技作为第二大股东,则持有晶合集成27.44%的股权。按拟募集资金与发行股份上限来推测,若顺利上市,晶合集成的市值预计约在380亿元。
尽管晶合集成号称中国大陆第三大晶圆代工厂,但实际上,无论是产能,还是技术、产品结构、营运效率等方面,晶合集成与中芯国际等差距仍较大。在现有产能逐步释放、新建产能投产后,其是否能通过规模效应实现稳定盈利,还任重道远。
晶合集成:中国大陆第三大晶圆代工厂
半导体产业链上,代工制造环节一直是我们的薄弱项。继中芯国际、华虹集团后,晶合集成正是芯片代工业崛起的新势力。
晶合集成主要从事12英寸晶圆代工业务,目前已实现150nm至90nm制程节点的12英寸晶圆代工平台的量产,正在进行55nm制程节点的12英寸晶圆代工平台的客户产品验证。2020年,其12英寸晶圆代工产能达约26.62万片,代工的芯片主要应用于液晶面板、手机、消费电子等领域。
根据弗若斯特沙利文的统计,截至2020年底,在中国大陆晶圆代工行业,晶合集成营收位列第三,12英寸晶圆代工产能也居第三。
虽然排名第三,但晶合集成与中芯国际、华虹集团产能悬殊。2020年末,晶合集成月产能只有3万片,中芯国际和华虹集团的产能约是其4倍,这还未考虑6英寸、8英寸的产能(表1)。
表1:2020年中国大陆企业控股的纯晶圆代工企业排名
资料来源:晶合集成招股书
不过,2021年开始,晶合集成的产能略有提升。2021年1~6月,晶合集成12英寸晶圆代工总产能为20.61万片,平均产能上升到3.4万片/月(表2)。
表2:晶合集成12英寸晶圆代工服务的产能、产量、销量情况(单位:片)
数据来源:晶合集成招股书
除了产能,在技术和产品结构方面,晶合集成与头部公司也存在差距。
目前,半导体晶圆代工行业的先进制程工艺差距持续缩小,联华电子(UMC.NYSE)、中芯国际的制程节点已达14nm;台积电(TSM.NYSE)达到5nm,甚至已在研制3nm的先进制程,在高端市场处于垄断地位(表3)。
表3:晶合集成与其他晶圆代工企业制程节点对比
即使从晶合集成的能力范围来看,其90nm制程收入最高,2020年达到8亿元,超过中芯国际与华虹半导体,但台积电、联华电子在同一制程节点上的营收则分别高达68亿元、45亿元,形成体量压制(表4)。
表4:晶圆代工企业150nm至90nm制程节点营收情况
数据来源:晶合集成招股书
暴涨19倍的经营活动净现金流
据弗若斯特沙利文统计,按照销售额口径,2020年全球晶圆代工行业市占率前五名企业分别为台积电(61.9%)、联华电子(9.3%)、格罗方德(8.7%)、中芯国际(5.4%)和力积电(2.4%),市场集中度达87.7%。
晶圆代工属于技术、资本、人才密集型行业,具有较高的进入壁垒。目前在市占率和盈利水平上,中国大陆企业与中国台湾地区同行还存在差距。
而在中国大陆,相较于发展历史达20~30年的华虹半导体、中芯国际,成立于2015年10月的晶合集成,目前仍处于产能爬坡时期,产销规模相对有限,产品单位成本较高,2018~2020年毛利率为负,亏损合计达到36.92亿元(表5)。
芯片代工行业,产线投入成本规模高,从项目建设到落地达产,再到实现规划产能也需要一定周期,晶合集成前期亏损,符合行业特点。
表5:晶合集成主要财务数据及财务指标
数据来源:晶合集成招股书
不过,2021年上半年,晶合集成已实现盈利,净利润达到1.21亿元,毛利率为28.85%,而2021全年,净利润骤然上升至17.29亿元,这或许和“芯片荒”有关。
2020年中到2021年底,全球缺芯现象愈演愈烈。半导体供应链的全球性特点鲜明,芯片设计、制造、封装和终端应用公司所处的地域跨越全球。供应链的复杂性,导致供应短缺的现状难以缓解。
涨价成为半导体行业主旋律。中国的芯片企业也直接受益,出现了业绩的明显提升。新财富此前曾统计发现,A股100家半导体公司中,高达94家2021前三季度营收同比实现正增长,而其中,有49家公司营收更是实现了50%以上的增长;净利润实现正增长的则达73家。
不过,作为重资产行业,晶合集成后期盈利压力仍然很大,因为随着产能扩张,新增固定资产投资将在一定时期内增加折旧费用,只有在现有产能逐步释放,新建产能投产放量后,产生规模效应,盈利能力才能真正提高。
值得一提的是,2021年晶合集成的经营活动现金流量净额暴涨了19倍。
2019~2020年,其经营净现金流分别为-1.8亿元、4.7亿元,而2021年则高达95.7亿元,既远远超过了17亿元的年度净利润,甚至超过了当年54亿元的营收。
这是颇为罕见的。晶合集成在招股书中解释,主要因为公司营收规模快速增长,同时高度重视销售回款的把控,使得当年“销售商品、提供劳务收到的现金”规模同比大幅提高;除此之外,因下游产品需求快速增长,公司当年度收到的客户产能保证金大幅增加,综合导致经营净现金流规模远超往期。
这或许意味着,在这场产能扩张中,豪赌一把的不仅是晶合集成。2021年中国大陆的晶圆代工厂确实呈现产能扩张的趋势。中芯国际年报显示,其2021年销售晶圆的数量为674.7万片8英寸约当晶圆,而2020年,则为570万片8英寸约当晶圆。也就是说,2021年中芯国际产能的增幅达到18%。而中芯国际2021年营收涨幅为29.7%。
产品结构单一,面板显示驱动芯片占据9成营收,研发投入不足
晶合集成的另一个短板,在于其产品结构较为单一。
目前,晶合集成主要营收来自DDIC(面板显示驱动芯片)晶圆代工服务。2018年至2020年及2021年1~6月,这一块代工收入占其主营收入的比重分别为99.96%、99.99%、98.15%和92.76%。
技术迭代和产品多元化,是大部分晶圆代工厂必须直面的问题。
相比巨头动辄百亿的投入,晶合集成的研发投入显然不够。2018年至2021年1~6月,晶合集成研发费用分别为1.31亿元、1.7亿元、2.45亿元和1.4亿元,同比呈逐年上升趋势,然而占营业收入比重分别为 60.28%、31.87%、16.18%和8.76%,下降明显。
而中芯国际的研发投入达到晶合集成的10倍。2018~2021年,中芯国际的研发投入均超过40亿元,其中2020、2021年的研发投入分别达到46.72亿元、41.2亿元,占营业收入比例分别为17%、11.6%。
晶合集成本次IPO拟募资95亿元,其中49亿元拟用于先进工艺研发项目,包括55nm后照式CMOS图像传感器芯片工艺平台、40nm MCU工艺平台、40nm逻辑芯片工艺平台、28nm逻辑及OLED芯片工艺平台等项目研发(表6)。
表6:募集资金投资项目概况
资料来源:晶合集成招股书
估值几何?
整体来看,中国大陆晶圆代工企业因具有稀缺性,市盈率要高于产业更为成熟的中国台湾企业,台积电的市盈率只有24倍,而中芯国际的市盈率则达到33倍。
作为全球排名第一的晶圆代工企业,台积电一骑绝尘,市值超过中芯国际9倍,2020年营收达到人民币3654亿元,净利润则高达1373亿元。而作为大陆领头羊的中芯国际,营收、净利润均不到台积电1/10,市值比例则略超1/10(表7)。
同样,大陆前三大芯片代工厂营收差距悬殊。最新披露的财报显示,华虹半导体2021年实现营收约105亿元,同比增长69%,净利润16.7亿元,同比增长163%。同期,中芯国际的营收为356亿元,同比增长29.7%;净利润112亿元,同比增长178.58%。华虹半导体营收不到中芯国际1/3,净利润则只有1/8,市值则只有其1/10。
对比2020年晶圆代工企业关键财务比率,可以发现,晶合集成的资产负债率最高,达到54%,这与其处于产能爬坡期有关。而芯片设计、晶圆制造、封装测试等全产业链一体化经营的华润微,资产负债率只有28.62%。同样,晶合集成运营效率也垫底,资产周转率只有0.11倍(表8)。
在盈利能力上,台积电和世界先进ROE均超过20%,而中芯国际和华虹半导体的ROE都不到5%。除了ROE,台积电2020年毛利率超过50%,比中芯国际和华虹半导体高出近30个百分点,净利润率也达到20.33%。
2021年晶合集成实现盈利,财务指标好转,毛利率提升至45.14%,净利润率达到31.84%,ROE达到18.87%。
虽然处于产能爬坡初期,盈利能力与同行有差距,但晶合集成的估值并不算低。
招股书显示,晶合集成本次公开发行不超过501,533,789股,募资金额为95亿元,发行后已发股份数量不超过2,006,135,157股。按此计算,其发行后的估值达到380亿元(95亿元/501,533,789股*2,006,135,157股)。
晶合集成能否顺利按此预期募资,发行上市,还存未知数,即使上市,或许也将面临着二级市场对其成色的考验。
进入2022年,半导体新股破发不断。国芯科技、天岳先进、翱捷科技、臻镭科技4家公司上市首日均在盘中破发,其中,翱捷科技发行价164元/股,上市至今才3个月,已跌至64元/股。
台资背景:力晶科技打包“输送”技术、人才、供应商、客户
晶合集成的诞生,来自于大陆地方政府与台湾地区芯片业成熟产能的成功合作,甚至要感谢2008年的金融危机下三星的战略围剿行动。在今天,这一路线是否能顺利复制,则成了未知数。
作为成立时间较短的代工厂,支撑晶合集成直接量产12英寸晶圆的关键,在于其搭上了力晶科技。
2015年,合肥市政府根据集成电路产业发展规划及“芯屏器合”的发展战略,拟引进国际知名企业合作设立晶圆代工厂,以显示驱动芯片为切入点,通过面板显示等终端应用带动芯片产业发展。而这个国际知名企业就是力晶科技。
力晶科技成立于1994年,正值DRAM行业发展的黄金年代。其创始人黄崇仁依靠从日本三菱电机获得的技术授权,筹建DRAM生产线,并先后盖下1座8英寸晶圆厂和2座12英寸晶元厂,购入了旺宏12英寸晶圆厂,且与瑞萨电子达成AG-AND快闪存储体技术授权协议。
技术授权的方式,是当时唯一且最快速在市场走量铺货,将商业版图迅速做大的路径。凭借这种模式,力晶半导体迅速崛起。但2008年金融危机时,三星趁机推出“KILL TAIWAN(干掉台湾)”的战略,使整个存储市场大洗牌,直接将中国台湾地区的DRAM“盘子”掀翻,力晶也连续数年营收低迷,直到2012年底被迫退市。
为求生存,力晶转型晶圆代工。2012年,美光科技以25亿美元收购日本芯片厂商尔必达。由于当时力晶曾与尔必达成立瑞晶电子,根据协议,美光在收购尔必达同时,还要以3.34亿美元收购力晶科技所持的24%瑞晶电子股份,力晶也由此拿下了美光当时最先进的25纳米存储体的技术专利授权,有了活下去的资本。
而苹果的驱动IC订单,则让力晶成功翻盘。除了iPhone 4、iPhone 5,2014年力晶再度成为iPhone 6 LCD驱动IC生产线之一,极大提振了口碑和营收。
2015年4月27日,合肥市政府与力晶科技签署《合作框架协议》;10月,合肥建投与力晶科技签署了《投资参股协议》,晶合集成与力晶科技签署《委托经营管理合约》,晶合集成与力晶科技、合肥建投签订《技术移转协议》。
招股书显示,力晶科技多次将技术转让给晶合集成。2015年,力晶科技依据协议,将驱动芯片代工相关的90纳米、110纳米、150纳米工艺制程的基础技术文件及规格文件提供给晶合集成,为其后续技术开发奠定了基础。
2018年,晶合集成再次从力晶科技处导入90nm M+技术平台,并在此基础上改造工艺流程,新增自主研发设计,以满足相应技术指标要求,从而形成了90nm触控与显示驱动整合芯片平台。
2019年5月,力晶科技业务重组,将其晶圆代工业务(位于中国台湾的3座12英寸晶圆厂相关净资产、业务)转让至力积电。2021年12月6日,力积电(6770.TWO)重整上市,目前,力积电市值为1838亿台币(约合人民币406亿元)。重组完成后,力晶科技成为控股型公司,持有力积电24.54%股份,持有晶合集成27.44%股权,为后者第二大股东。
毫无疑问,力晶科技对晶合集成的技术、人员、业务都产生重要的影响。
在营运初期,力晶科技在工艺技术及生产制造等方面对晶合集成进行人员培训,并输送了不少骨干员工到晶合集成。
招股书显示,晶合集成董事会包括九名成员(含独立董事),其中,蔡国智、郑素芬、陈绍亨等三名董事由力晶科技提名;监事会由三名监事组成,其中,胡竞英由力晶科技提名;九名高管中,蔡辉嘉(总经理)、邱显寰(副总经理)、李庆民(协理)、李泇谕(协理)等四名高管曾在力晶科技任职。
业务方面,力晶科技也帮助晶合集成开拓客户和供应商。2016年,力晶科技向晶合集成引荐了奇景光电和奕力科技两家客户,并提供了《合格供应商名单》,以确保技转成功、产品品质稳定,2019~2021年,这两家均为晶合集成的前五大客户。
大尺寸显示驱动芯片的市场集中度较高,市场份额排名前八的企业市占率为92.3%,联咏科技(前身为联华电子商用产品事业部,3034.TW)、奇景光电(HIMX.NSDQ)、集创北方,作为晶合集成的客户,市占率分别达到24.1%、14.2%、3.2%,进入了前六。
其中,联咏科技是晶合集成的第一大客户,2019年为其贡献的销售收入仅3.2亿元,2021年已达16.8亿元,不过占比则从61%下降到31%(表9)。
联咏科技为中国台湾企业,尚未发布年报,不过2021年前三季报显示,联咏科技确实业绩大爆发,营收同比增长7成至229亿元,净利润达到65亿元,同比增长241%。
表9:2019-2021年晶合集成前五大客户销售情况
资料来源:晶合集成招股书
更惊人的是第二大客户集创北方,2020年其为晶合集成贡献1.5亿元销售额,2021年达10.24亿元,涨幅近6倍。集创北方在国内LED显示驱动领域市占率第一。2021年12月,其宣布完成65亿元E轮融资,估值超300亿元。给晶合集成贡献了2成营收的集创北方,也是晶合集成的小股东,持有其0.58%股权。
而供应商方面,晶合集成最大的采购原料为硅片,分别通过环球晶圆(GlobalWafers)、华立企业(Wah Lee Industrial)等3家采购,总共采购金额达到3.2亿元,占比1/4(表10)。环球晶圆、华立企业同样也是台资企业,或许此前与力晶科技就已存在业务往来。
表10:2019-2021年晶合集成前五大原材料供应商采购情况
合肥国资持股超过52%
作为科技竞争的关键领域,芯片业近年来成为各地政府的座上宾,在资本市场亦备受推崇。上海、深圳、北京三个一线城市一直是中国半导体产业的传统重镇。其中,上海在芯片设计、芯片制造领域处于领先,Choice数据显示,截至2022年1月19日,上海的A股半导体公司超过20家,其中,芯片设计公司居多,韦尔股份、闻泰科技等都是国内细分领域的“领头羊”;而在晶圆制造领域,上海也坐拥中芯国际、华虹集团前两强。
而资本市场对于芯片产业的助力,也十分明显。中芯国际上市以来,在A股募资达到687.77亿元,H股募资达到147亿元,合计募资834.77亿元。其登陆科创板时,A股市值一度达到H股的10倍。
值得一提的是,中芯国际、晶合集成之后,华虹半导体也计划回A股。3月21日,华虹半导体公告称,其董事会批准在科创板上市的初步建议。这意味着,中国大陆前三大晶圆代工厂有望齐聚A股。
华虹半导体是国家建设大规模集成电路芯片生产线的“909工程”的主要承担者,在1999年就建成了国内第一条8英寸晶圆生产线,2014年10月在港交所上市。
目前,华虹半导体在上海金桥和张江建有三座8英寸晶圆厂(华虹一、二、三厂),月产能约18万片;同时在无锡高新技术产业开发区内建有一座12英寸晶圆厂(华虹七厂),月产能规划为4万片,2019年正式落成并迈入生产运营期。
截至2021年6月30日,华虹半导体前三大股东均为国资背景,合计持股58.4%,其中,国家集成电路产业投资基金(俗称“国家大基金”)持股16.92%,上海联和投资有限公司(持股14.53%)以及上海华虹集团(持股26.95%)实际控制人均为上海国资委。
如果说上海是中国芯片的高地,合肥就是后起之秀。
以国家大基金成立为号角,西安、南京、杭州、无锡、合肥、武汉等二线城市纷纷携资金、人才加入芯片大棋局。2013年,合肥出台了《合肥市集成电路产业发展规划(2013-2020年)》,提出打造“IC之都”,加大产业链招商力度。
2016年,合肥的集成电路设计产业增加值增长了872.46%,2017年增长了83.83%;2018年合肥长鑫存储项目落地;2019年8月,合肥高新区与新思科技、芯原微电子举行了项目签约仪式;2019年11月,合肥又宣布了32个集成电路项目落户合肥高新区,总投资达88.4亿元。
目前,合肥已经初步完成芯片产业全布局,打造了存储、显示驱动、智能家电、汽车电子等4个特色芯片产业板块;分别在高新区(智能家电、汽车电子)、经开区(存储、装备)、新站高新区(显示驱动、材料)形成产业集聚。
“晶合集成”就是合肥7年前苦心孤诣布局的结晶。其名字拆开就是“力晶科技”和“合肥”,晶合集成里面,除了力晶科技,还有一个重要角色就是其控股股东合肥建投。
2015年4月,合肥市人民政府与力晶科技签署协议,约定双方共同合作实施12寸晶圆制造基地项目。2015年5月,合肥市国资委100%持股的合肥建投,获得相关批复,组建全资子公司合肥晶合集成电路股份有限公司(简称“晶合有限”,即晶合集成的前身),注册资本为1000万元。
2018年10月8日,晶合有限增加注册资本13.7亿元,其中,合肥芯屏以货币出资8.05亿元,力晶科技以货币出资5.65亿元。合肥芯屏为合肥建投旗下资管,由合肥建投持股47.43%,重点投向合肥市集成电路上下游产业、新型显示产业,此前曾投资过京东方、安世半导体。
2020年,晶合有限进行了两次增资。
2020年9月7日,合肥建投以作价基础58.99亿元向晶合有限增资12.39亿元,同意员工持股平台以作价基础59.11亿元向晶合有限增资1.31亿元。这次增资合计13.7亿元。
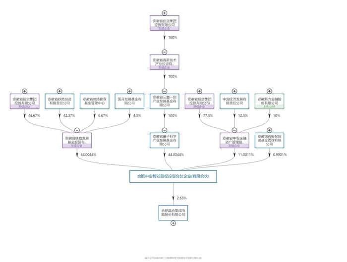
同月,晶合有限进行了一轮融资,引入外部投资者。2020年9月23日,合肥建投引入中安智芯等12家外部投资者,按140亿元估值对晶合有限合计增资30.95亿元。其中,中安智芯是安徽省投资控股集团有限公司搭建的投资平台,安徽省投旗下的安徽省铁路发展基金、安徽省量子科学产业发展基金、安徽省中安金融资管为其LP(图1)。
图1:中安智芯股权结构
资料来源:Wind
2020年11月,晶合有限进行股改,合肥建投和合肥芯屏分别持股31.14%和21.85%,合计达到52.99%(表11)。
表11:晶合集成前十大股东情况
数据来源:Wind
潜伏在晶合集成中的前十大股东方,传统的PE、VC机构身影罕见,却有不少国资背景公司或上市平台子公司。
产业资本美的创新(美的集团子公司)持有晶合集成5.85%股权,为其第四大股东。安徽省投旗下的中安智芯持有晶合集成2.63%的股权。泸州隆信持股晶合集成0.88%,其实控人为泸州市国资委(图2)。
此外,上峰水泥(000672)通过合肥存鑫持有晶合集成1.75%的股权。
图2:晶合集成上市前股权结构
资料来源:晶合集成招股书
值得一提的是,晶合集成此次募集资金中的31亿元,将用于收购合肥蓝科旗下的厂房设施,而合肥蓝科由合肥建投100%持股(图3)。这意味着,一旦上市成功,合肥国资委在晶合集成这单项目上既赚产业,又赚土地,还赚了资本市场的钱。
按380亿元的上市后估值计算,合肥国资委通过合肥建投、合肥芯屏的总持股市值约150亿元[(380-95)*52.99%],而其历年总投入20.54亿元,7年超7倍,通过卖厂房又可以直接回笼31亿元现金,有望顺利进入下一轮产业孵化的循环。
图3:合肥蓝科为合肥建投全资子公司
资料来源:Wind
目前,合肥拥有新型显示器件、集成电路和人工智能3个国家战略性新兴产业集群,显示面板、白色家电等芯片需求较为旺盛的重点产业已经形成,新能源汽车等新兴产业初步形成。
股权激励是科技类上市公司的标配,晶合集成对核心员工的激励强度也不小。
2020年9月,晶合集成成立员工持股计划,合计设立15个持股平台,出资1.3亿元,对应股改后2216.21万股股份,占晶合集成总股本的1.4729%。这意味着,员工持股成本仅为5.8元/股。按380亿元估值计算,这部分股权估值可达4.2亿元,2年不到回报率超220%。
本文来自微信公众号:新财富 (ID:newfortune),作者:程华秋子,“透视IPO”栏目出品