新浪财经

全球ESG基金信息披露监管实践综述

中国基金业协会

关注

全球ESG基金信息披露监管实践综述

建信基金管理有限责任公司

马美芹  梁高翔  史家齐

ESG是一种关注企业环境、社会、治理绩效而非财务绩效的投资理念和企业评价标准,ESG投资理念正在成为全球金融市场参与者的共识。2020年10月,管理超过5万亿美元的全球最大的30家投资方组成“净零排放资产所有者联盟”,承诺到2050年将投资组合向温室气体净零排放的目标转型;2020年12月,全球30家顶尖资产管理公司发起“净零排放资产管理人倡议”,以此作为对资产委托人承诺的积极响应,同时也预示着资管行业可持续投资进程的加速。

ESG投资已基本形成了七大投资策略体系,各国资管机构在此基础上发行了大量ESG资管产品,促进了ESG投资理念在全球的快速发展。然而资管行业在ESG信息披露方面讨论不足,尚未形成ESG产品信息披露的共识,这也导致了“漂绿”等问题的出现,不利于ESG在资管行业的长远健康发展。全球来看,监管机构对资管行业的ESG信息披露要求主要集中在公司层面和产品层面两个维度,公募基金有良好的信息披露制度,因此在基金产品层面的ESG信息披露争议不多;而在公司层面,业内有观点认为已上市的大型资产管理机构有向公众披露公司层面信息的义务,而非上市资管机构不应被要求强制披露公司信息。而另一种观点认为,当前环境下,ESG已成为足以影响产品投资表现和投资者决策的因素。出于对投资者的信义义务,不论机构大小,管理人都应向投资者披露相关信息,这与上市公司向股东披露信息的义务不同。

各地区发展水平不同,法律法规和政府监管程度亦有别,因此各地区资管机构在实践ESG的进度和程度不同。本文主要以欧盟和中国香港地区为发达市场和新兴市场代表,就ESG基金信息披露监管实践和动态展开分析。

一、欧盟的ESG基金信息披露监管实践

(一)欧盟ESG监管政策

欧洲市场ESG发展进程中,监管机构不断补充完善ESG政策法规,对上市公司和金融市场参与主体产生了深远的影响。欧盟的立法进度和深度目前都领先,给其他地区的监管机构提供了可参照的立法基准和观察样本。从时间上来看,欧盟最早以上市公司为监管对象,以公司治理为切入点,要求企业以统一规范的标准对外披露公司的财务和非财务信息,并要求企业“不遵循就解释”。在这一阶段,欧盟已明确对于ESG的监管不只侧重于财务数据,同样也重视企业非财务信息中的ESG理念。对于资产管理公司而言,上市公司作为其投资标的,企业披露的ESG信息是资管机构落实ESG投资的重要部分。欧盟在这一阶段的立法,实质上为资管机构ESG投资建立了良好的环境,降低了目前ESG投资中的一大障碍——即ESG信息获取难。

之后,欧盟扩大了监管范围,资产所有者、资产管理机构在非财务信息的披露与评估上作出明确和强制性的要求,逐步完善了披露政策的操作细节。这一阶段,欧盟将资本市场的主要参与者都纳入了监管范围内。

最后,在2021年3月10日正式实施的新规中,欧盟将金融产品的ESG信息披露也纳入监管,同时,不止要求在欧盟注册的金融机构遵从新规,在欧盟之外注册但在欧盟销售的金融产品也需要遵守新规要求,再次扩大了监管对象范围,也在一定程度上推动了其他地区资管机构的ESG实践进程。

(二)《可持续金融信息披露条例》的影响

2019年欧盟公布了《可持续金融信息披露条例》(以下简称“SFDR”),旨在对金融市场参与者、财务顾问等在市场参与主体、服务和产品层面规定了信息披露相关要求,其目的是以一个标准化的方式来提高金融市场可持续性的透明度,打击“漂绿”行为,确保可比性。新规在2021年3月10日已正式实行。2020年4月,3家欧盟监管机构联合发布了针对ESG信息披露的《监管技术性标准》草案(以下简称“RTS”),该文件作为《可持续金融信息披露条例》的二级法规,主要要求对不利因素信息披露、产品合同前信息披露、产品网页信息披露和产品定期信息披露做出要求。

SFDR对法人主体的信息披露要求(即公司层面),范围扩大到金融市场参与者(即产品提供方,如资管机构)和财务顾问(即就产品提供服务和建议方,如销售渠道),对业务过程中可持续风险政策、负面影响披露,对薪酬政策做出相应披露。公司层面的信息披露以网站为主,在产品宣传文件和定期披露文件的特定章节也有涉及。

SFDR将产品分为三类:含推动环境或社会因素的产品(“第8条”产品,俗称“浅绿产品”)[3]、以可持续投资为目标的产品(“第9条”产品,俗称“深绿产品”)[4]以及不以任何ESG因素为主要投资目标的普通产品(“第6条”产品)。所有类型产品均需要在招募说明书披露、年报季报等定期信息披露和网站信息披露。以上要求中,公司层面和产品宣传文件信息披露于2021年3月10日起实行,产品定期报告和部分网站信息披露将在RTS生效后逐步开始实行。

SFDR的适用范围广,且要求强制披露,对我国资管机构的海外发展也有潜在影响。我国头部公募基金公司的香港子公司多数发行过欧盟可转让证券集合投资计划基金(以下简称“UCITS基金”),SFDR实施后,这类UCITS基金也按要求修改大量信息披露文件,这在一定程度上也增加了中资公司在欧洲开展业务的合规负担,从而提高了在欧洲展业的门槛。以国内某头部基金公司为例,2010年在卢森堡注册了UCITS基金[5],受到SFDR的影响,该基金要在产品层面进行相关信息披露。在招募说明书的“投资目标和政策”章节明确说明基金属于“第6条产品”;尚未考虑主要不利影响,主要原因是缺乏可靠和可获得的数据,在风险揭示中明确指出了该基金面临的主要可持续投资风险。对于计划向欧洲QFII机构营销国内公募基金产品的管理人而言,营销材料和信息披露文件是否必须遵循SFDR的要求还未可知。若要求遵循,则可能导致同一只产品国内外信息披露内容不一致,或许会存在不公平对待投资者的问题。

二、香港的ESG基金信息披露监管实践

(一)香港证监会:经香港证监会(SFC)认可的ESG基金

2019年4月,香港证监会向在港经营的资产管理机构发出通函,目的在于提高绿色基金和ESG基金的信息披露标准。2021年6月29日,香港证监会对其进行修订,主要涉及ESG基金的定期评估和报告,以及增加了额外的气候相关指引,新规将于2022年1月1日生效。为提高ESG基金的知名度,香港证监会在官网推出ESG基金专属列表。目前,该列表已有80只[6]获香港证监会认可的绿色基金和ESG基金(非上市产品77只,上市产品3只)。

列入绿色基金和ESG基金列表的产品应当遵循以下信息披露要求:

(1)ESG基金的主要投资和策略应反映基金名称所代表的ESG投资策略重点。基金名称和营销材料中ESG和相关术语应准确反应基金的ESG特征,不过分夸大。

(2)发售文件中的信息披露应包含以下内容

(3)额外信息的披露要求

为完善发售文件的信息披露,ESG基金还应向投资者披露(如在官网披露)ESG基金在整个基金生命周期中如何衡量和监测ESG侧重点、衡量ESG绩效的方法、对底层资产ESG尽调的说明、描述所采用的股东参与政策以及对ESG数据源和相关数据假设的描述。

(4)定期评估和报告

基金管理人应至少每年评估1次,评估报告应显示ESG基金在本报告期如何实现其ESG侧重点,并至少与上一期结果比较。

(5)持续监测

基金管理人应定期监测和衡量底层投资,以确保ESG基金继续满足其ESG侧重点。如果ESG基金不再以ESG为投资目标,基金管理人应通知投资者和证监会。

(6)基金管理人出具确认基金满足上述信息披露要求的书面确认函或者获认可的独立第三方出具的证明文件。

列表中目前仅有海通国际和嘉实国际两家中资资管公司的2只产品,整体的占比较低。原因可能是我国资管公司在ESG投资方面还在发展阶段;另一方面原因可能是中资资管公司的客户尚未有强烈的ESG投资需求。

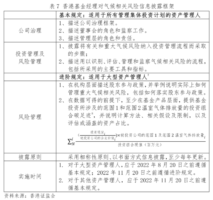
(二)香港证监会:气候风险相关信息披露

2021年8月20日,香港证监会以通函的形式发布《基金经理对气候相关风险的管理及披露》,正式要求在港经营资产管理机构管理并披露气候相关风险。该文件主要以TCFD的《气候相关财务披露工作组建议》为框架,结合现行的《基金经理操守准则》并听取行业意见后适当调整。文件主要涵盖四个方面:公司治理、投资管理、风险管理及信息披露,披露标准分为基本规定和进阶规定。该报告信息披露方面的规定值得借鉴。

三、国际机构的ESG基金信息披露监管讨论

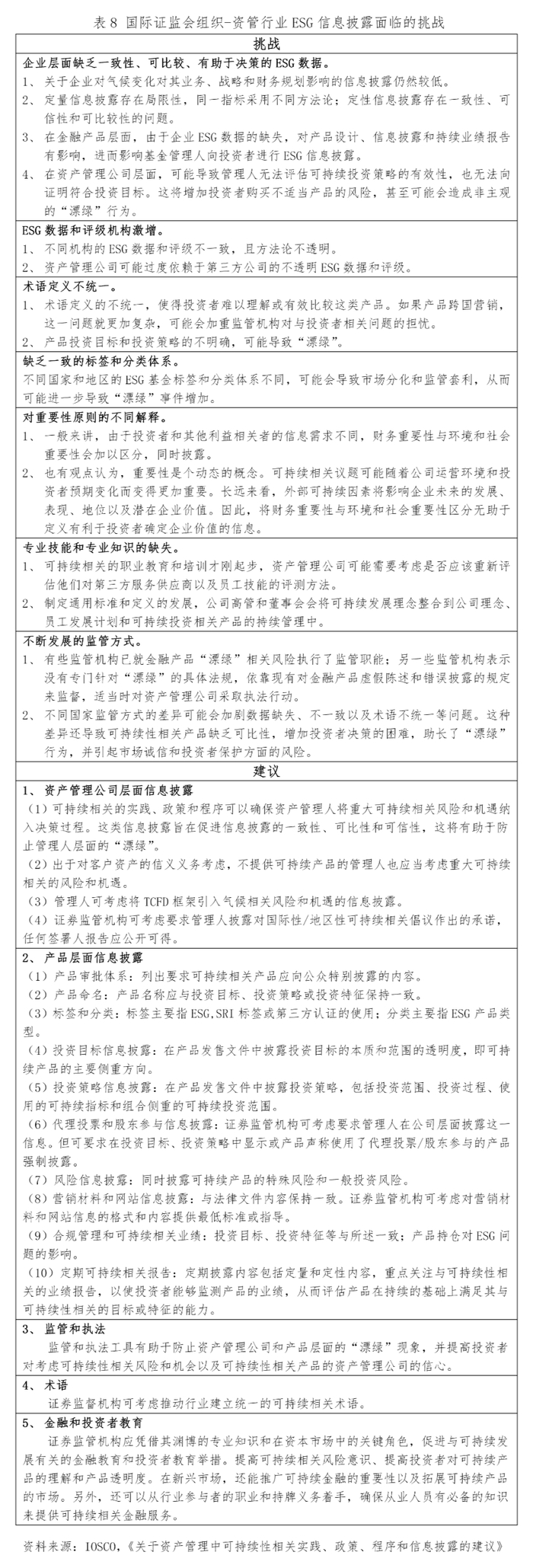
国际机构对资管行业的ESG信息披露也有诸多讨论,这在一定程度上也将促进ESG在资管行业的发展。在国际证监会组织(以下简称“IOSCO”)近期的一份报告中就当前资产管理行业ESG信息披露面临的挑战进行总结,并向证券监管机构和政策制定机构提出建议。

在刚刚结束的格拉斯哥COP26大会上,国际财务报告准则基金会宣布成立国际可持续发展准则理事会,旨在建立高质量的可持续信息披露国际标准。高质量全球标准的建立将提高ESG数据的一致性、可比性、可持续性和可得性,这也将解决资管行业在投资管理和信息披露方面缺乏ESG数据的痛点,对全球资管行业ESG发展有重要推动作用。

声明:本文仅代表作者个人观点,中国证券投资基金业协会(AMAC)出于交流目的经作者授权刊发,不意味着AMAC支持、认可其全部或部分观点,不代表AMAC立场。

注:

[1]《欧洲ESG市场投资实践分析》,施懿宸等,中央财经大学绿色金融国际研究所。

[2]https://www.pwc.ch/en/publications/2020/sustainable-finance-disclosure-regulation.pdf

[3]即可持续投资并非该产品主要投资目标,但在投资决策过程中会把ESG因素考虑在内。

[4]即这类产品将可持续投资作为投资目标。这类产品可能有特定的ESG目标,例如减轻气候变化风险,或有更广泛的ESG主题风险敞口。

[5]按UCITS要求成立的开放式公司型投资基金。

[6]截至2021年11月30日。

[7]集体投资计划的管理规模超过80亿港币(不含委托帐户的资产)。

[8]投资组合碳足迹表示以投资组合市值标准化后的碳排放量,并以每百万元投资额所产生的二氧化碳当量为单位。

加载中...