新浪财经

2022年中国地铁车辆行业市场现状及发展趋势分析 2020年车辆购置投资额为426.9亿元【组图】

前瞻网

关注

行业内上市公司:隧道股份(600820)、宏润建设(002062)、中国中铁(601390)、中国铁建(601186)、中国中车(601766)、辉煌科技(002296)、康尼机电(603111)、内蒙一机(600967)、今创集团(603680)

本文核心数据:地铁车辆数量、车辆购置投资额

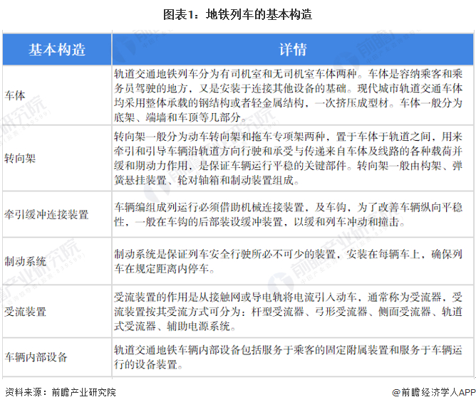
地铁列车主要由六大部分组成

地铁车辆的基本构造包括车体、转向架、牵引缓冲连接装置、制动系统、受流装置和车辆内部设备。

地铁车辆数量近年来涨幅较快

随着中国城轨交通建成地铁线路数量与长度的增加,地铁配置车辆数量也在逐年增长。我国城市地铁运营线路配属车辆数由2018年的5084辆增长至2020年的7424辆,增长幅度达46.03%。

地铁车辆购置完成投资额为426.9亿元

根据中国城市轨道交通协会的统计数据,2020年,我国城市轨道交通车辆购置投资金额为426.9亿元,投资额占比为6.8%。

中国中车为地铁交通车辆格局中的第一梯队

中国南车和中国北车合并而成的中国中车是国内主要的综合性轨道交通装备制造企业,在国内市场占有率超过90%。国内的轨道交通车辆制造企业基本都集中于集团内部。南北车合并前,北车为长春轨道客车股份有限公司、大连机车车辆有限公司和唐山轨道客车有限责任公司,南车为南京浦镇车辆有限公司、四方车辆有限公司和株洲电力机车有限公司,双方各三家企业。

从各公司情况看,长春轨道客车股份有限公司不论是在集团内部还是在全国范围内,都占有重要地位,以明显的优势高居市场占有率榜首。浦镇、四方、株洲紧随其后,形成第二梯度。大连和唐车市场占有份额较少,成为第三梯度。

地铁交通车辆技术产品趋势

我国地铁交通车辆技术产品趋势为性能更高、节能环保以及舒适安全。从性能更高的角度,高速列车提速为主要趋势,有轨电车产品性能提升为主要趋势,轻轨的车辆发展趋势为模块化;从环保节能的角度,低损耗、绿色环保、减少尾气排放为主要发展趋势;从舒适安全的角度,改善乘车舒适条件为主要发展趋势。

以上数据来源于前瞻产业研究院《中国地铁行业发展前瞻及投资战略规划分析报告》,同时前瞻产业研究院还提供产业大数据、产业研究、产业链咨询、产业图谱、产业规划、园区规划、产业招商引资、IPO募投可研、IPO业务与技术撰写、IPO工作底稿咨询等解决方案。

更多深度行业分析尽在【前瞻经济学人APP】,还可以与500+经济学家/资深行业研究院交流互动。

加载中...