新浪财经

承德露露业绩创新高 依赖大单品杏仁露就够了?

界面新闻

关注

北京首航超市,承德露露和六个核桃。(图片拍摄:赵晓娟)

记者 | 赵晓娟

编辑 | 牙韩翔

承德露露(SZ000848)2021年财报披露,公司去年营收25.24亿元,比上年同期上涨35.65%;实现净利润5.68亿元,比去年同期上涨31.06%。这是承德露露自2017年以来营收和净利润最大一次涨幅。

财报称,本年较上年收入增长的主要原因是市场内需逐步恢复,同时加强空白市场开发,导致产品销量增长。“整个销售团队在北方城市开发了更多空白市场,2022年将继续提高渠道下沉能力,在北方市场,计划覆盖219个空白县市市场,目前完成了100多个。”界面新闻获得的一份承德露露会议纪要显示。

但承德露露的短板除了空白市场,还有高度依赖大单品、营收相对依赖北方区域。

在承德露露的营收细分中,植物蛋白饮料收入25.21亿元,按产品分,杏仁露系列收入增长33.84%至24.72亿元,营收占比在98%。果仁核桃系列收入大涨300.78%至4915.31万元。

从地区分布来看,承德露露主要市场集中在北方地区,财报数据显示,2021年,承德露露北部地区收入达23.31亿元,同比增加36.26%,在营收占比达92.34%。中部地区收入1.35亿元,同比增长24.66%,占比为5.35%。相对空白的南部、西南部所在的其他地区收入仅为5815.08万元,增幅为39.04%,占比仅为2.3%。

作为中国较早耕耘植物蛋白饮品的企业,承德露露对市场前景也早有预判,其称,植物蛋白饮料以其不含或较少的胆固醇含量,富含蛋白质和氨基酸、适量的不饱和脂肪酸等特点深受消费者欢迎。我国食品结构的突出缺陷是蛋白质偏低,奶源严重缺乏,人均牛乳占有率低,此外我国约有3.1亿人口为乳糖不耐受人群,近3.5亿人为疑似乳糖不耐受患者,庞大的“牛奶敏感人群”也为植物蛋白饮品开出一个巨大的消费市场。

但承德露露的营业收入在过去5年始终徘徊在20多亿元的量级,与之同位于河北的养元饮品(“六个核桃”母公司)2021年的营收已经达到69亿元,后者在新品推出速度、营销策略等方面均好于承德露露。

过去几年,承德露露还泥足于商标产权诉讼中。

承德露露与汕头露露的商标纠纷由来已久。1995年,为开拓南方杏仁露市场,承德露露的控股股东露露集团与香港飞达企业公司合资成立汕头露露,主要市场覆盖华南周边8个省份。

一年后,露露集团改制,将优质资产重组后上市,上市主体为承德露露,而汕头露露当时是上市公司承德露露的子公司。承德露露上市后不久,汕头露露发生巨额亏损,为保上市公司业绩,董事会决定将汕头露露剥离出上市公司体系。为保证汕头露露退出上市公司体系后仍能生存,同时又不与上市公司发生同业竞争,承德露露将其利乐包杏仁露加工业务独家交给了汕头露露,并在2001年签署了商标使用的备忘录。

2015年,承德露露将汕头露露告上法庭,拒绝承认此前双方签订的准许汕头露露使用露露商标、专利等协议内容的合法性,请求法院判决协议无效并立即终止履行。2018年,汕头露露反诉承德露露。至今该案仍未审结。

此间,承德露露还遭遇了管理层的动荡。2021年3月,沈志军接替梁启朝出任承德露露董事长。包括梁启朝在内,2018年以来,承德露露已经更换3任董事长,最近两任董事长的任期均只有1年半。

从业绩变化来看,新任董事长为承德露露扭转了局面。

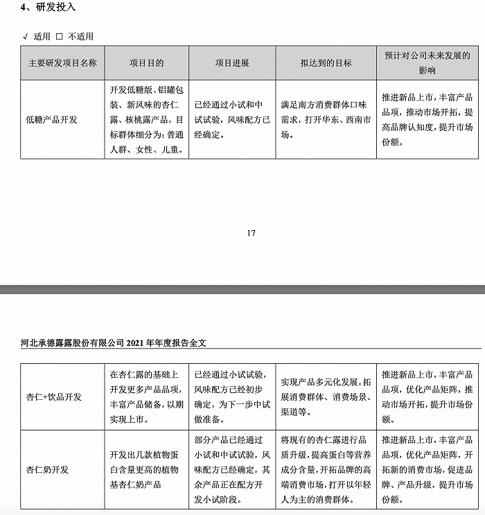
加大了研发投入,承德露露2021年的研发投入同比增加了71%。承德露露在财报中称,新品开发涵盖低糖产品开发、杏仁+饮品开发、杏仁奶开发三大类,其中低糖产品的开发已经通过小试和中试试验,风味配方已经确定。

界面新闻获得的一份承德露露会议纪要中也提及,杏仁+饮品开发包括杏仁燕麦、杏仁咖啡等产品,目的是丰富产品品项,提升市场份额。而杏仁奶因含有更多的蛋白质而定价更高,存储环境与常温杏仁露也有所不同。

此外,在产品包装形态上,计划采用留连包、终端单罐销售的形式,以区别节日属性,挖掘日常饮品的属性。

在新品推广上,承德露露的力度看上去并不大,界面新闻走访超市渠道注意到,承德露露的无糖产品包装与常规版区分并不明显,而六个核桃则在无糖版上以明显的“0”以突出无糖特征,此外,六个核桃的卖场堆头促销也多于承德露露。

加载中...