新浪财经

重磅!2022年中国及31省市口腔医疗行业政策汇总及解读(全)

前瞻网

关注

口腔医疗行业主要上市公司:目前国内口腔医疗行业的上市公司主要有通策医疗(600763)、融钰集团(002622)等。

本文核心数据:口腔医疗政策;口腔医疗规划

口腔医疗行业是指以口腔医疗服务消费为基础,是属于市场化、成熟度和纵深程度非常高的医疗垂直细分行业,是对于口腔及颌面部疾病的诊断、治疗、预防等相关医疗服务。根据我国国民经济“十五”计划至“十四五”规划,国家对口腔医疗行业的支持政策经历了从“改革和完善卫生服务、医疗保障和卫生监督体系”到“推进公立医院改革”再到“推动互联网医疗快速发展”的变化。根据《健康口腔行动方案(2019—2025年)》,到2025年,健康口腔社会支持性环境基本形成,人群口腔健康素养水平和健康行为形成率大幅提升,口腔健康服务覆盖全人群、全生命周期,更好满足人民群众健康需求。对此全国各省市也陆续提出了发展目标,本文将对国家层面、地方层面口腔医疗政策的重点内容及发展目标进行深度解读。

1、政策历程图

近年来,我国口腔医学事业得到了迅速发展。根据我国国民经济“十五”计划至“十四五”规划,我国口腔医疗经历了以公立医疗机构为主向民营口腔医疗机构逐渐出现并兴起到互联网+口腔医疗业务的发展过程。

“十五”计划(2001-2005年)时期,国家层面提倡:改革和完善卫生服务、医疗保障和卫生监督体系,发展基本医疗、预防保健、康复医疗;“十一五”至“十二五”期间,规划明确了深化医疗卫生体制改革、要积极稳妥推进公立医院改革;“十三五”时期开始,规划明确了推动互联网医疗快速发展并出台了《健康口腔行动方案(2019-2025年)》等多项政策完善口腔医疗服务体系顶层设计,优化口腔医疗资源区域布局。到“十四五”时期,根据《健康口腔行动方案(2019—2025年)》,到2025年,健康口腔社会支持性环境基本形成,人群口腔健康素养水平和健康行为形成率大幅提升,口腔健康服务覆盖全人群、全生命周期,更好满足人民群众健康需求。

2、国家层面政策汇总及解读

——国家层面口腔医疗行业政策汇总

自2015年以来,国务院、国家发展改革委、国家卫生健康委员会等多部门都陆续印发了支持、规范口腔医疗行业的发展政策,内容涉及口腔医疗服务体系、口腔医疗卫生体制改革、口腔医疗相关规范和标准、互联网+口腔医疗产业、口腔医疗人才培养等内容:

——国家层面口腔医疗行业发展目标解读

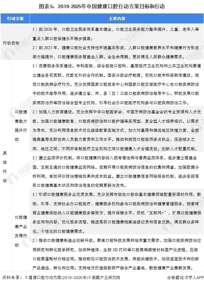
根据《健康口腔行动方案(2019—2025年)》,到2020年,口腔卫生服务体系基本健全,口腔卫生服务能力整体提升,儿童、老年人等重点人群口腔保健水平稳步提高;到2025年,健康口腔社会支持性环境基本形成,人群口腔健康素养水平和健康行为形成率大幅提升,口腔健康服务覆盖全人群、全生命周期,更好满足人民群众健康需求。

3、各省市层面的政策汇总及解读

——31省市口腔医疗行业政策汇总

目前,我国口腔医疗资源受政策影响大。根据《健康口腔行动方案(2019—2025年)》,到2025年,健康口腔社会支持性环境基本形成,人群口腔健康素养水平和健康行为形成率大幅提升,口腔健康服务覆盖全人群、全生命周期,更好满足人民群众健康需求。目前,出台健康口腔行动方案的省市自治区包括:北京、天津、河北、四川等。各省份均发布了推动口腔医疗行业发展的支持性政策,政策内容具体如下:

——重点省市口腔医疗行业发展目标解读

“十四五”期间,我国主要省份也提出了健康口腔行动方案的目标。其中,北京、天津、河北等省市均提出了至2025年末的发展目标,包括12岁儿童患龋率、12岁儿童龋齿充填治疗比、儿童窝沟封闭服务覆盖率、成人每天2次刷牙率和65-74岁老年人存留牙数。此外,四川省则是提出了至2030年的发展目标,具体如下:

更多行业相关数据请参考前瞻产业研究院《中国口腔医疗行业市场前瞻与投资战略规划分析报告》,同时前瞻产业研究院还提供产业大数据、产业研究、产业链咨询、产业图谱、产业规划、园区规划、产业招商引资、IPO募投可研、IPO业务与技术撰写、IPO工作底稿咨询等解决方案。

更多深度行业分析尽在【前瞻经济学人APP】,还可以与500+经济学家/资深行业研究员交流互动。

加载中...