新浪财经

【干货】超导行业产业链全景梳理及区域热力地图

前瞻网

关注

行业主要上市企业:西部超导(688122)、永鼎股份(600105)、汉缆股份(002498)、综艺股份(600700)、中天科技(600522)等。

本文核心观点:超导行业产业链全景、投资动向等

超导行业产业链全景梳理

超导材料产业链上游为矿资源,如钇、钡、铋、锶、硼等金属;中游是超导材料,如YBCO、BSCCO和MgB2等;下游是超导应用产品,如超导电缆、超导限流器、超导滤波、超导储能以及超导发电机等。

超导材料产业链上游为原材料,如铌、钛、钇、钡、铋、锶、硼等金属材料,中游为超导材料相关公司,如江苏中天科技、特变电工、西部超导、青岛汉缆、北京英纳超导等,下游为超导设备应用。

从区域分布来看,超导行业相关企业集中于广东省、山东省、江苏省以及陕西省等省份。

从代表性企业分布情况来看,江苏省、陕西省等代表性企业较多,如综艺股份、特变电工、西部超导等。

超导产业代表性企业业务发展情况

业务竞争格局方面,各家公司涉足低温超导产业链领域均不相同。与低温超导产业链相关的领域包括NbTi锭棒和线材、Nb3Ti线材、超导磁体和超导设备。全球各家公司所涉足的领域均有不同,仅有少数几家公司掌握低温超导线材的生产技术,分布在英德日中等国家。

在NbTi锭棒领域,国内仅有西部超导掌握相关技术,西部超导NbTi合金铸锭、棒材的工程化制备相关技术获授权专利6项,相关技术成果获国家技术发明二等奖,产品实现了批量化生产且成功应用于ITER项目及MRI超导线材制备任务。

在超导线材领域,西部超导采用“青铜法”和“内锡法”两种方法生产Nb3Sn线材,其他公司目前还未进行布局。在超导磁体领域,有多家企业拥有制备能力,国内主要有宁波健信、西部超导和潍坊新力,成都奥泰拥有自由的超导磁体工厂,但所生产产品不对外出售。

在超导设备领域,目前高端超导MRI市场被GE、PHILIPS、SIEMENS三家国外公司垄断,主流产品以3.0T为主,而SIEMENS已经开始量产7T产品。国内成都奥泰、苏州安科等多家企业目前已实现1.5T、3T超导MRI的商业化生产。

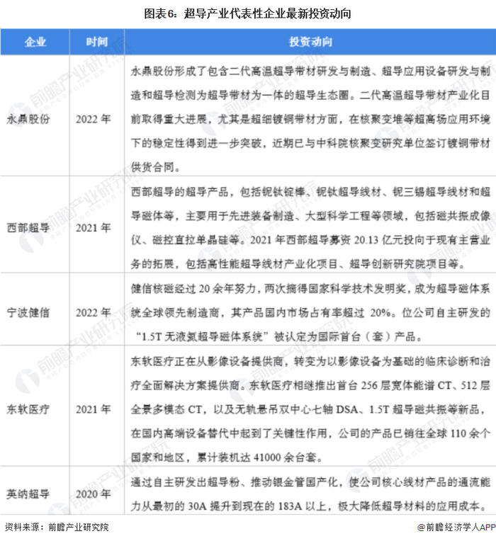
超导产业代表性企业最新投资动向

随着如今行业的成熟以及相关政策的推出,超导产业代表性企业趋向于:通过资源整合扩大竞争力,通过技术升级提升高端市场占有率等。

以上数据参考前瞻产业研究院《中国超导行业发展前景与投资战略规划分析报告》,同时前瞻产业研究院还提供产业大数据、产业研究、产业链咨询、产业图谱、产业规划、园区规划、产业招商引资、IPO募投可研、IPO业务与技术撰写、IPO工作底稿咨询等解决方案。

更多深度行业分析尽在【前瞻经济学人APP】,还可以与500+经济学家/资深行业研究员交流互动。

加载中...