新浪财经

建设银行宁夏分行9宗违规被罚217.7万 6责任人被处罚

市场资讯 2022.04.06 17:15

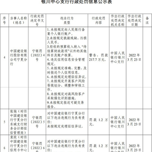
中国经济网北京4月6日讯 中国人民银行银川中心支行近日公布的银川中心支行行政处罚信息公示表(宁银罚〔2022〕4号-10号)显示,中国建设银行股份有限公司宁夏分行存在未按规定向人民银行备案个人银行账户;未按规定挑剔残缺、污损人民币;经收的预算收入转入“待结算财政款项”以外的其他科目及账户核算;违反信用信息安全管理规定;未按规定准确、完整、及时报送个人信用信息;未按规定处理征信异议;未按规定开展客户风险等级划分、调整和审核工作;未按规定对高风险客户采取强化识别措施;未按规定报送可疑交易报告9宗违法违规行为。中国人民银行银川中心支行对其警告,罚款217.7万元。 

张弛时任中国建设银行宁夏分行东城支行财务会计部征信管理岗,对中国建设银行宁夏分行未按规定处理征信异议的违法违规行为负有责任。中国人民银行银川中心支行对其罚款1.2万元。 

袁欣时任中国建设银行宁夏分行信用卡中心征信异议处理岗,对中国建设银行宁夏分行未按规定处理征信异议的违法违规行为负有责任。中国人民银行银川中心支行对其罚款1.2万元。 

白瑞乾时任中国建设银行宁夏分行数据管理部总经理,对中国建设银行宁夏分行未按规定处理征信异议的违法违规行为负有责任。中国人民银行银川中心支行对其罚款1.2万元。 

程路时任中国建设银行宁夏分行内控合规部副总经理,对中国建设银行宁夏分行未按规定报送可疑交易报告的违法违规行为负有责任。中国人民银行银川中心支行对其罚款2.6万元。 

王志刚时任中国建设银行宁夏分行内控合规部总经理,对中国建设银行宁夏分行未按规定对高风险客户采取强化识别措施的违法违规行为负有责任。中国人民银行银川中心支行对其罚款2万元。 

李国伟时任中国建设银行宁夏分行个人金融部总经理,对中国建设银行宁夏分行未按规定开展客户风险等级划分、调整和审核工作的违法违规行为负有责任。中国人民银行银川中心支行对其罚款3万元。 

以下为原文: 

加载中...