新浪财经

光伏丨BIPV:蓄势待发的光伏新形态

市场资讯 2022.04.02 09:46

华鹏伟  林劼

核心观点

BIPV全生命周期经济性凸显,在平价时代成为更具竞争力的光伏建筑解决方案。“双碳”目标驱动之下,建筑行业转型需求迫切,政策支持力度有望提升,“十四五”期间或迎爆发式增长,潜在市场规模可达千亿级别。产品与服务端市场仍处萌芽阶段,机遇与挑战并存。光伏与建筑龙头共探发展路径,跨行业合作趋势逐渐清晰。

高度一体化,BIPV解锁光伏建筑应用新场景。光伏建筑一体化(Building Integrated Photovoltaic, BIPV)是分布式光伏发电系统的一种应用形式,实现了光伏发电产品和建筑的有机结合,兼具发电功能和建材属性,针对传统屋顶加装的光伏系统存在的一系列问题提供了解决方案。从国内市场来看,工业厂房、商业建筑、公共建筑屋顶和外立墙面可安装面积大,在晶硅组件成本不断下降、效率持续提升的情况下,已初具经济性,成为BIPV最具潜力和可行性的应用场景。

光伏市场化,建筑节能化,双重驱动下BIPV前景可期。在全球范围内,BIPV尚处于起步阶段,2020年安装规模约1GW,占全球新增光伏装机规模约1%。BIPV的发展前期主要依赖政策支持,而随着经济性的不断提升,对政策的依赖度也在减弱,预计将在光伏平价时代迎来发展契机。作为建筑行业实现“双碳”目标的重要路径,光伏建筑持续获政策支持,“十四五”期间有望加速铺开。建筑行业减碳压力倒逼下,BIPV将迎爆发式增长。我们基于建筑面积的测算,预计“十四五”末国内BIPV市场规模或可达千亿级别,发展前景广阔。

发展路径探索期,机遇与挑战并存。BIPV产业链下游的产品与服务集成环节处于发展初期,格局未定,吸引来自光伏和建筑两个行业的玩家纷纷入局。虽然多方努力下标准体系日臻完善,但推广落地仍存在诸多难点:1)行业融合难,建筑与光伏互相割裂;2)运营期维保缺位,无法满足维修与升级需求;3)项目全周期涉及多方利益主体,责任与收益划分不明确,成熟的商业模式有待探索。随着政策的出台,各方的积极探索,上述问题有望逐步得到解决。我们预计2022年将是BIPV行业政策和项目加快落地的一年,在双碳“1+N”政策体系中,BIPV是实现建筑节能的有效方案之一;在市场发展中,各方主体都在积极推动规模化项目的落地。

多环节共谋发展,龙头抢占先发优势。从已有项目经验来看,BIPV各环节玩家均有望开拓市场突破口,其中推进速度较快的是组件企业和建筑建材企业。同时,基于BIPV“光伏+建筑”的双重属性,光伏企业与建筑企业联合发展的模式应运而生,通过强强联合,先发领跑优势明显。BIPV相较于常规光伏系统有更多样化的组件产品,更好的封装材料,更薄的玻璃,低压电流的解决方案等;光伏产品和建筑结合的部分需要更坚固的结构件,更好的防水材料等。BIPV行业的发展将给产业链带来明显的变化。

风险因素:BIPV市场推广不及预期;BIPV成本下降不及预期;政策及相关标准落地不及预期。

投资策略:BIPV具有广阔的发展前景,行业的发展也将给产业链带来积极的变化。我们建议关注积极合作前瞻布局的龙头企业,其中包括组件企业、建筑建材企业等,以及在BIPV有望加速推广应用的微型逆变器企业。

正文

高度一体化,BIPV解锁光伏建筑应用新场景

BIPV兼具发电功能和建材属性,强调一体化。光伏建筑一体化(Building Integrated Photovoltaic, BIPV)是分布式光伏发电系统的一种,是将光伏组件集成到建筑上的技术。区别于目前应用较多的安装式光伏发电屋面系统(Building Attached/Applied Photovoltaic, BAPV)主要以附属设施的形式实现光伏组件和房屋建筑的结合,BIPV组件以建筑材料的形式出现,不仅具有发电功能,还是建筑结构不可分割的组成部分,具有结构构件的使用功能。

BIPV针对传统BAPV系统存在的一系列问题提供了解决方案。根据实际应用的经验反馈,BAPV系统主要存在以下问题:在既有建筑物上安装光伏发电装置,电缆铺设的路由存在困难,电气设备的安装位置很难协调;原有建筑物设计时未考虑光伏组件增加的荷载,若不满足承载要求则需要进行加固处理,增加额外成本,影响经济性;光伏组件与原结构的连接以夹具、支架连接为主,其可靠性存在风险;安装时存在打孔、震动等不利影响,可能造成屋面防水层或结构损伤。而BIPV与建筑物同时设计,同步施工,因此可以从本质上解决上述问题,成为光电建筑的发展方向。

光伏屋顶发电效率高,为目前BIPV主要应用场景。根据所结合的建筑结构构件的不同,BIPV在建筑物中的应用位置包括屋顶、墙体、遮挡装置与部分室外设施。从发电角度来讲,用于建筑屋顶的光伏屋面、光伏采光顶可以获得最长的光照时间和较大的光照面积,经济效益最好。其中平屋顶由于可以把光伏系统安装在最佳的日照角度,可获得最大发电量。位于建筑立面的光伏幕墙在朝向较好的多高层建筑中可取得最大的光照面积,也是一种较为普遍的应用形式。而其他位置的BIPV组件由于布局分散、面积较小,目前尚未构成较大应用市场。

工业厂房、商业建筑、公共建筑屋顶当前最具推广前景。基于国情差异,我国BIPV的推广路径与北美、欧洲有很大不同。我国城镇住宅以高层建筑为主,屋顶面积相对较小,加上居民电价偏低,BIPV用于住宅无法获得超额收益。而工商业及公共建筑多为低层建筑,屋顶面积大,尤其工业厂房常用的轻钢结构与BIPV组件具有很高的适配性。同时工商业用电量大且电价较高,短回收期、高收益率为工商业建筑选择BIPV方案带来了强动力。因此在当前发展阶段,预计工商业屋顶将成为我国BIPV市场的最大增长点。

晶硅电池成本、发电效率优势显著,为现阶段BIPV组件最具性价比之选。BIPV主要采用的光伏技术可分为晶硅光伏组件和薄膜光伏组件。晶硅组件是目前光伏市场的主流产品,单位装机功率高,转化效率可达16%-22%,同样装机面积下发电量优于薄膜组件,但由于工艺原因,其色彩一致性较差。薄膜太阳能电池色彩丰富、整体感强,可满足各种建筑外观需求,但其较低的转化效率和3-5倍于晶硅电池的价格对大规模推广应用造成极大制约。

采用晶硅组件的BIPV屋顶具有投资效益上的相对优势。从屋面材料造价来看,由于BIPV一体化设计施工的特点,相较于BAPV能够节省传统屋面板材料与屋面加固的相关费用。从中长期来看,BIPV作为建材的耐候性使其能够获得更长的使用寿命,节省维护翻修费用,同时考虑运行期间的发电效益,在全寿命周期维度上获得更加可观的经济效益。

光伏市场化,建筑节能化,BIPV前景可期

BIPV尚处于起步阶段,中国为全球主要市场。由于商业模式、应用方式多元复杂,尚未有权威机构发布对全球BIPV装机规模的单独统计数据。据IEA-PVPS估算,目前欧洲BIPV装机量约为200-300MW/年,全球BIPV装机量约为1GW/年。2020年全球光伏新增装机量约130GW,即BIPV在全球光伏市场中所占份额不足1%。根据光电建筑专委会对主要光电建筑产品生产企业销售数据的统计,2020年国内市场前六大企业BIPV装机总量为709MW,占全球BIPV市场的70%左右。

经济性提升减弱政策依赖性,市场化时代迎来发展契机。从我国历年分布式光伏装机量的变化情况来看,早期光伏装机需求波动与补贴政策调整直接相关:2015-2017年,在度电补贴维持较高强度的情况下,光伏装机量持续快速攀升;2018年后竞价上网政策取代标杆电价补贴政策,导致2019年国内装机需求大幅萎缩;而2020年后,在补贴强度持续退坡和最终退出后,装机量仍有回升,主要由于光伏持续降本,平价项目经济效益显现。2011年~2021年,光伏组件价格年均降幅约20%,光伏系统价格年均降幅约18%。根据CPIA预测,到2025/30年我国工商业分布式光伏系统价格将进一步下降至2.85/2.69元/瓦,下降空间主要来自组件成本,而支架价格、建安费用、屋顶租赁以及屋顶加固的费用在未来继续下降的可能性较低。考虑到BAPV仍在分布式光伏的测算中占据相当的比重,而BIPV在此基础上可省去屋顶租赁、加固等费用,预计成本下降将更加显著。因此,BIPV作为更具潜力的分布式光伏系统,有望在无补贴时代从自发性市场需求的崛起中受益。

光伏建筑是建筑行业实现“双碳”目标的重要路径。根据《中国建筑能耗研究报告(2020)》,2018年我国建筑全过程能耗总量为21.47亿tce,占全国能量总耗的46.5%,建筑全过程碳排放总量为49.3亿吨,占全国碳排放总量的51.3%。报告指出,基准情景下预计建筑部门碳达峰时间为2040年,落后于目标10年,到2060年仍将产生15亿吨碳排放量,难以实现中和目标,因此节能减排刻不容缓。从情景分析结果来看,建筑自产能是实现建筑部门碳排放和能耗2030年达峰目标的必要条件,提高建筑自产能规模是必然趋势,这就需要增加可再生能源的利用。光伏产业近十年来技术不断进步,成本持续下降,为光电建筑应用打下基础。建筑光伏一体化提供了建筑产能的最佳路线,成为建筑实现碳达峰、碳中和的重要途径。

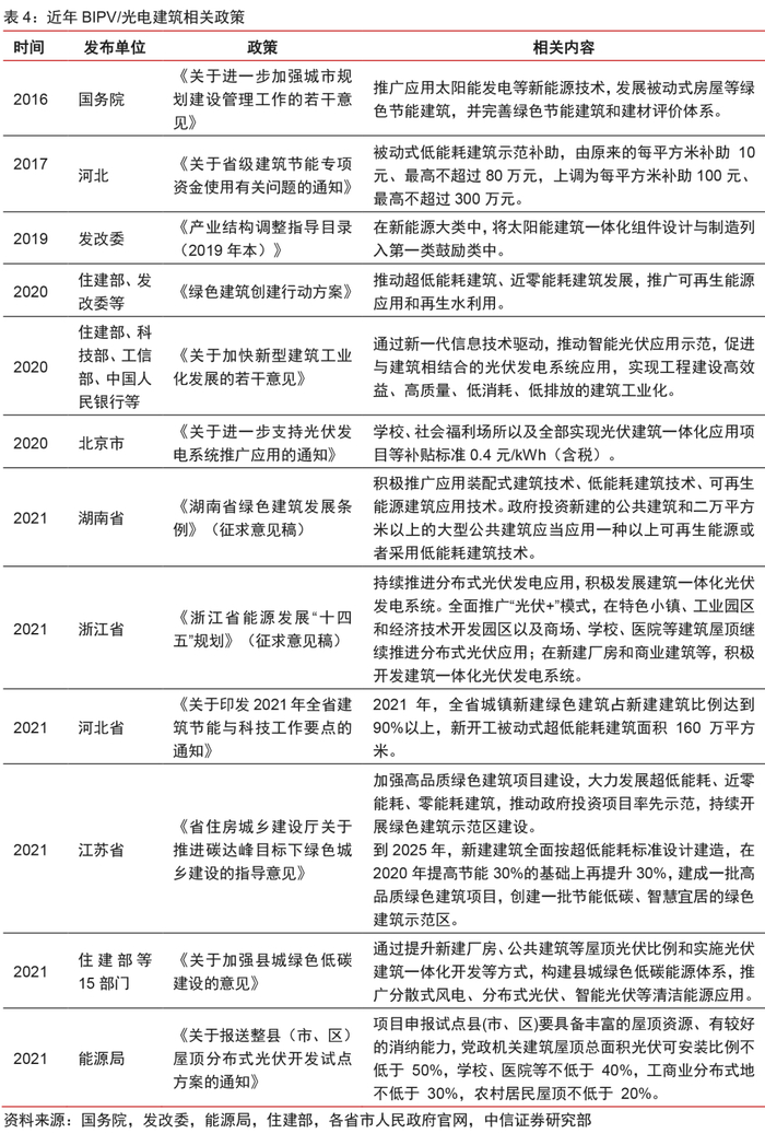
节能建筑政策持续支持,“十四五”期间BIPV有望加速铺开。尽管国家层面对工商业分布式光伏的度电补贴已经取消,但BIPV项目仍受到国家及地方政府对于绿色建筑的政策优待。2019年国家发改委印发了《绿色生活创建行动总体方案》,将绿色建筑行动列入创建内容之一。2020年住建部等7部门印发《绿色建筑创建行动方案》,提出推动超低能耗建筑、近零能耗建筑发展,推广可再生能源应用。此后各省市针对超低能耗建筑示范推广的政策陆续出台,在财政补贴、非计容面积奖励、备案价上浮、绿色信贷等方面提出了政策优惠。

建筑行业减碳压力倒逼下,BIPV将迎爆发式增长。根据《中国建筑能耗研究报告(2020)》,碳达峰目标下,“十四五”期末建筑碳排放总量应控制在25亿tCO2,年均增速需要控制在1.50%,该目标对应至建筑产能场景,其中建筑产能增强对减碳量的贡献为36%,即到“十四五”末建筑产能环节的碳排量应控制在0.19亿吨。根据测算,光伏发电的碳排放强度为33-50g/kWh,而2018年我国全部发电方式的二氧化碳平均排放强度约592g/kWh。按光伏发电减碳550g/kWh,BIPV平均年利用时长1000小时计算,到2025年BIPV累计装机量至少应为34.6GW。若不考虑已有屋顶的改造,我们预计“十四五”期间年新增装机量CAGR达85%。

基于建筑面积的测算表明,“十四五”末BIPV潜在增量/存量市场规模或可达百亿/千亿元级别。截至2019年底,国内光电建筑应用面积约占既有建筑的1%;2020年主要企业BIPV安装总面积为0.04亿㎡,约占竣工建筑可安装面积的1.5%。国家能源局发布的《太阳能发展“十三五”规划》提出了“到2020年建成100个分布式光伏应用示范区,园区内80%的新建建筑屋顶、50%的已有建筑屋顶安装光伏发电”的目标。若保守估计,假设“十四五”仍延续这一发展目标,以此为BIPV未来渗透率增长测算依据,存量建筑改造比例和新增建筑安装比例均按指数式增长,预计2021-25E存量建筑年改造比例为2/4/7/13/24%,新增建筑安装比例为3/7/16/36/80%。根据国家统计局发布的数据,我国既有建筑总面积600亿㎡,近年年竣工面积约40亿㎡,按建筑物平均层数6层,屋面可安装比例30%(考虑机房、消防等附属设施占地)计算,考虑BIPV系统价格年均4%的降幅,预计到2025年存量/增量潜在市场规模可达3679/815亿元。

成长路径探索期,机遇与挑战并存

产业生态圈扩容,下游蓝海吸引多方新玩家入局

产业链中上游与传统光伏重合,下游系统集成环节格局未定仍在摸索期。BIPV产业链可分为上游原材料供应商、中游电池组件加工商和下游系统安装商。BIPV的概念脱胎于传统光伏产品,其供应链和制造工艺与BAPV产品类似,产业链中上游成熟度相对较高,而差异性主要体现在下游系统集成与施工安装环节。目前BIPV在龙头布局和政策带动双双助推下持续火热,大小玩家纷纷抢滩入局,但实际投入力度与落地结果短期仍有不确定性,市场格局不甚清晰,行业处在起步阶段。

“光伏+建材”双重属性吸引多方玩家,建筑建材企业切入优势不可小觑。由于BIPV兼具发电和建材两重功能,目前参与布局的BIPV系统集成商来自光伏和建筑两个行业。光伏企业多以设计生产BIPV产品为切入点,布局销售和安装业务。而建筑企业的加入,能够弥补光伏企业在产品设计、安装施工、渠道拓展多个环节的先天不足,是BIPV应用推广必不可少的参与者。一方面,BIPV系统除了发电还需满足建筑材料的使用需求,符合建筑行业的标准规范,建筑企业利用自身资质经验在设计阶段便可发挥积极作用。另一方面,BIPV安装过程即是建筑结构施工过程,建筑施工企业的专业和渠道优势得天独厚,既能提供安装施工的质量保证,又有丰厚的客户资源积累。因此建筑建材企业势必在BIPV未来发展中扮演重要角色。

标准出炉促进应用,推广落地痛点犹存

标准体系日臻完善,项目开展有据可依。目前,国内与BIPV相关的标准主要包括国家、行业和地方标准。根据标准的适用范围不同,主要分为工程标准和产品标准两类。从标准的发布进程来看,2018年以前只有部分地区有地方标准可以参考,近两年国家标准与行业标准逐渐丰富,体系逐渐完善;从标准的类型来看,现有的国家/行业标准侧重于建筑用光伏组件/光伏发电系统等产品,关于工程设计的相关标准较少;从标准的内容来看,光电建筑中电气、结构、保温等内容已有覆盖,但缺少防火等安全性能的指标与测试方法。2020年10月,中国光伏行业协会标准化技术委员会BIPV标准工作组正式成立,加快了针对BIPV的国家标准体系的建设,已有《民用建筑光伏架空隔热屋顶应用技术规范》和《金属屋面光伏建筑一体(BIPV)产品抗风揭试验方法》两部新规范的起草被提上日程。未来将逐步形成以国家标准为主,其他行业标准和地方标准相配合的体系,为BIPV的产品应用与工程设计保驾护航。

行业融合难,建筑与光伏互相割裂。当前光伏产品大多是针对地面光伏电站的要求而设计生产的,光伏企业在进行BIPV产品研发制造时,往往是仅对常规光伏产品进行建材化、构件化的改造,并未真正以一体化理念正向设计;而且,由于其在建筑建材性能方面缺乏经验,考虑不足,产品在建材层面质量不过关,难以满足建筑防火、防水、耐候等要求。而建筑行业与大多数外界人士一样,对高速增长的光伏行业缺乏深刻的理解,并且受产业背景差异的影响,二者融合存在较大挑战。

要实现真正的光伏建筑一体化,光伏设计必须从建筑规划阶段开始介入。在一体化设计中存在多方面的制约因素,需要在规划阶段就予以统筹考虑。建筑的地理位置、场地条件和自身设计会对BIPV发电效率产生影响,而BIPV则需要保证建筑的基本使用功能,包括安全性能、对室内环境质量的影响以及观赏性等。建筑设计是一个多专业协同工作的过程,光伏系统设计需要加入其中,与各专业都建立紧密联系,以保证设计的完整性和可靠性。如果光伏设计独立或滞后于建筑设计,势必会带来方案的反复调整,延误工程进度,增加额外成本。

运营期维护缺位,长期看品牌建设或为立足根本。我国一般建筑的设计使用年限为50年,远远超过当前BIPV产品25年左右的标准寿命,即便BIPV在自身使用寿命期间不发生质量问题,新产品性能快速升级的情况下,系统更新换代需求也不容忽视。因此长期维护和维修更换是BIPV推广应用中必须解决的问题。过去市场规模小,竞争鱼龙混杂,很多产品质量堪忧,发电功率、使用寿命乃至基本的安全性都得不到保障。而许多不具备核心竞争力的小厂商没能撑过行业爆发前夜的黑暗,售后维护也就无从谈起。未来一旦走向规模化应用,品牌效应将逐渐突显,对客户而言是提供长期可靠维护服务的保障,对企业而言是核心竞争力的重要组成部分。

项目全周期涉及多方利益主体,责任与收益划分不明确,成熟的商业模式有待探索。BIPV项目从规划、设计、建设到运营,涉及的主体包括建筑业主、电站投资商、设计单位、施工单位、系统产品提供商、建筑使用者及运维服务提供商。各利益主体在项目各阶段的参与程度和参与方式没有明确的标准,因此权责划归界线也较为模糊。在生产建设端,BIPV方案决定权归属不明朗,可能会耗费大量沟通成本,并直接影响项目质量及效益。在发电运营端,在规模尚小的市场现状下,现有的运维管理模式能否应对BIPV项目更高的资源技术要求仍有待验证。

多环节共谋发展,龙头抢占先发优势

落地项目分析:多环节着手,探寻市场开拓思路

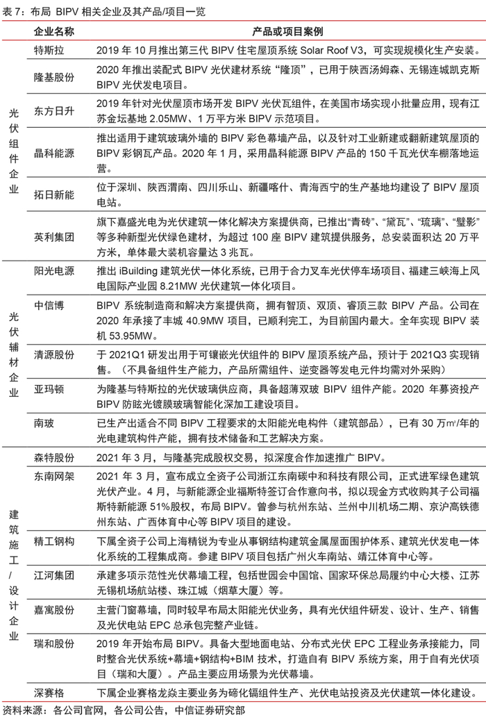
光伏企业自建项目多为产品落地第一步。从已建成的BIPV项目类型来看,产品提供商的自建项目占据相当大的比例,如东方日升、晶澳科技、中信博、拓日新能的自有BIPV项目,隆基的“隆顶”产品在其上游关联企业无锡连城凯克斯的应用也具有类似情况。

示范性建筑走在应用前列,在设计方主导下偏好薄膜产品。示范性光电/节能建筑或地标性公共建筑,对产品外观及品质有较高要求,而对成本相对不敏感,因而基于薄膜组件的光伏幕墙产品较为多见。同时,此类项目多选择资质、实力较强的设计和施工团队,对前沿产品/技术的接触度较高,具备系统设计能力,保证施工安装质量。此类BIPV项目中,设计方一般占据核心地位,从规划阶段起考虑系统方案,到设计阶段的选型定量,以及建设阶段产品的选择,都掌握较大话语权。以大同未来能源馆BIPV项目为例,北京建工集团作为其所在园区的EPC总承包单位,全面负责工程设计、建设及建成后运营管理。未来能源馆的光伏方案由北京建工集团能源团队打造,设计对标国内一流、世界领先,光伏材料选择体现前沿性和探索性的薄膜产品,施工团队则负责解决施工难度大精度要求高的问题。

主动选择BIPV的建筑业主多为电力/能源相关企业,行业熟悉度较高。在BIPV发展初期,产品的市场认知度较低的情况下,接受、认可并考虑BIPV的建筑业主并不多,以对光伏行业相对了解的企业为主。如老牌电气企业汤姆森在厂房改造时选择当时的全新产品“隆顶”作为屋面更换方案,需要以对隆基的熟悉与信任为基础。又如福建三峡海上风电产业园,在园区内厂房屋顶光伏项目规划中纳入BIPV方案,依靠的则是园区开发商三峡集团作为清洁能源央企在能源行业的资源与专业背景。该类项目的建筑类型通常为工业厂房,厂房业主为主导者,直接指定BIPV产品或对BIPV系统工程招标,需要BIPV厂商参与设计建设的可能性较高,因此品牌、性价比与设计施工的综合能力成为主要竞争力。

项目各环节均可能成为产品推广突破口。从建成项目的经验不难看出,每个项目至少存在某一利益相关方具备对BIPV的认知与理解,成为促成BIPV方案实现的主导者。BIPV要想实现规模化推广,一方面必须凭借经济效益上的竞争力打动业主或投资方,另一方面则需要破除建筑行业对产品的疑虑,打通建筑设计与施工环节,也是获得新的市场突破口的有效途径。

发展模式初探:光伏+建筑跨行业合作或为突破口

基于BIPV光伏+建筑的基本属性,光伏企业与建筑企业的联合发展模式应运而生。现已有多对企业宣布在BIPV研发、生产或投建方面达成合作,以下将从几组典型标的的合作思路出发,尝试总结BIPV项目可行的商业模式。

1)隆基股份+森特股份

隆基股份:全产业链一体化龙头,BIPV赛道领跑者。隆基股份主要从事单晶硅棒、硅片、电池和组件的研发、生产和销售,产品及业务覆盖产业链除上游硅料以外的各个环节,其中硅片与组件为主要收入来源,2020年公司实现全球光伏硅片/组件出货双冠,市占率45%/19%,双龙头地位显现。2020年公司推出针对工商业和公共建筑屋顶领域,推广可规模化量产和应用的BIPV产品,包括适用于屋顶的“隆顶”及适用于幕墙的“隆锦”,正式进军BIPV市场。

森特股份:金属围护领军企业,掌握扎实专业能力与优质客户资源。森特股份主营业务为金属建筑围护系统,提供从工程的专业咨询、设计、生产、施工到维护运营的一体化服务。公司拥有多项建筑工程施工资质,凭借较强施工工艺、研发实力与定制化差异化服务,瞄准工业建筑与公共建筑的中高端市场,承建了北京大兴国际机场、雄安高铁站、国家会展中心等大量重点工程,积累了丰富的行业经验及品牌知名度。2016-2020年,公司经营保持稳健,金属围护业务营收占比保持在90%左右。

强强联手,行业融合逻辑清晰,开拓发展新思路。2021年3月5日,隆基股份溢价收购森特股份27.25%的股权,交易完成后成为森特股份第二大股东,形成深度绑定合作关系,将重点布局BIPV领域。光伏制造与金属围护龙头的联手,开创了光伏企业与建筑企业股权合作的先河,或将打破跨行业协作的壁垒,实现优势互补,探索出BIPV市场拓展新模式。

下游需求定位相通,携手合作顺理成章。隆基当前推出的新产品“隆顶”定位于工商业及公共建筑屋顶,也是我们认为现阶段国内BIPV最具发展潜力的应用场景。而金属围护系统的主要应用领域为工业建筑与公共建筑,恰与之重合,并且此类建筑结构主体通常为跨度大、层数低的钢结构,为BIPV产品的优良载体。高度重合的下游市场或可实现最大程度的共赢。

资源整合,两端发力,加速BIPV 产品渗透。在BIPV项目中,隆基的优势集中于产品端的研发生产。森特则掌握客户端的渠道资源,具备现场施工的技术与经验积累,可以弥补隆基在BIPV项目建设中的短板。一方面,森特在金属屋面施工方面的专业优势可以为安装质量带来保障,避免施工环节造成的屋面质量缺陷,其自主创新的抗风揭防渗漏技术与隆基的产品结合有望极大拓展BIPV的应用空间;另一方面,森特会为隆基带来建筑市场的渠道资源,凭借其过硬资质与下游大客户认可度为BIPV产品背书,打消行业隔阂,实现产品的市场导入。

2)福斯特+东南网架

福斯特:光伏胶膜寡头地位稳固,着眼布局BIPV封装材料。福斯特公司主导产品为光伏封装材料(EVA/POE胶膜),贡献总收入的九成以上。光伏胶膜收入快速增长带动下,公司营业总收入稳步提升,毛利率保持在20%以上。封装胶膜是光伏产业链里集中度最高的环节,而福斯特作为全球光伏胶膜龙头,长期保持50%左右的市场份额,与众多知名光伏企业建立了深层次合作关系。公司2019年起开始研发BIPV用光伏新材料产品,先于行业其他竞争者开始相关布局,有望奠定新赛道中的先发优势。

东南网架:EPC+BIPV双受益,转型升级乘势而起。东南网架是一家集设计、制造、安装于一体的大型专业建筑钢结构企业。公司以擅长高精尖难的“一号工程”闻名业内,代表作包括中国天眼、水立方、广州塔等。BIPV金属屋面系统为公司十大核心技术之一,被纳入公司绿色建筑集成体系。公司参建的光伏建筑一体化标杆项目包括杭州东站、兰州中川机场、德州高铁东站、广西体育中心等,已积累了丰富经验。2019年起,公司着力转型EPC业务,盈利水平与现金流均得到改善,2021年实现营业收入/归母净利润分别达113.31/4.91亿元,同比分别增长22.4%/81.2%。公司牢牢把握EPC+BIPV转型机遇,有望打开新的成长空间。

建筑+光伏股权合作的又一案例,紧跟节奏之外不乏新亮点。2021年4月27日,东南网架宣布拟收购“浙江福斯特新能源开发有限公司”51%股权,公司未来主营业务包括对既有建筑屋顶与新建建筑光伏发电项目的EPC以及合同能源管理开发、投资,申办碳交易、电力交易资质并参与交易等。股转完成后BIPV将成为目标公司的研发重点。继隆基与森特之后,又一对建筑企业与光伏企业就BIPV达成合作,是行业发展的趋势所指,也存在差异化的切入思路与竞争策略。

钢结构建筑与BIPV高度契合,协同发展相得益彰。钢结构建筑与光伏建筑均为建筑节能减排的有效手段,都获得了政策支持与资源倾斜,成为未来建筑行业的发展趋势。BIPV目前主要的应用场景,工商业建筑与公共建筑,正是钢结构的优势领域;同时,相较于混凝土结构屋面,钢结构屋面可以与光伏产品实现更紧密的结合,与BIPV适配性更高。另外,高于混凝土结构20%-30%的造价一直是钢结构渗透率提升的掣肘因素,但与BIPV结合后,光伏发电产生的效益可以弥补其经济性上的劣势。

东南网架EPC总包商的新角色利于BIPV的落地推广。在传统建筑工程项目中,钢结构企业以专业分包的形式参建,而金属围护作为轻钢结构的分支,分包规模一般还会小于钢结构。东南网架近两年大步踏上EPC转型之路,新签订单中EPC项目比例显著提高,意味着公司在建筑工程产业链中的位置向上延伸,能够从项目起始便深度介入,统筹负责设计和施工,这对项目早期导入BIPV方案,促进BIPV技术应用推广,真正实现光伏与建筑设计施工一体化都具有积极作用。

3)特斯拉+亚玛顿

特斯拉:新能源王者,缔造2C户用光伏屋顶革命。特斯拉2016年收购SolarCity,正式进入屋顶光伏领域,主要面向欧美住宅市场。2017年,特斯拉首次推出BIPV屋顶瓦片产品Solar Roof,但受限于成本过高与安装难度过大未实现规模性应用。2019年10月推出的第三代产品Solar Roof V3,成本下降幅度达40%,安装速度、功率密度、转换效率等也有大幅提升,初始投资与全生命周期内的经济性初显,已具备大规模推广条件,此番BIPV热潮即由此发端。

不止于屋顶发电,垂直一体构筑能源生态圈。从2012年开始投建工商业储能项目,到2015年推出悬挂式家用储能电池PowerWall,特斯拉打造能源帝国的长期愿景逐渐显现。Solar Roof的推广可以看作是特斯拉在发电端构建新能源生态的又一里程碑。当前Solar Roof在北美市场的销售采取与电动汽车相同的线上直营策略,与PowerWall深度集成可令客户获得“自给自足”的完整体验。当然,光伏屋顶存在各种定制化要求,从线上订购到安装进户还有很长一段距离。但特斯拉在汽车销售领域发起的电商化革命已经摘得初期果实,网购发电屋顶,现下有如天方夜谭,未来或将成为现实。

海外市场蓝图展开,供应链企业将深度受益。在光伏板块,特斯拉的自有布局偏重产业链下游,电池、辅材环节多依靠采购。在特斯拉全球化蓝图的带动下,供应链受益增长可期。从BIPV产品对各环节的影响程度来看,光伏玻璃的增长弹性最大。由于传统TPT背板耐候性差、使用寿命短、不透光等问题,光伏屋顶瓦片需要采用光伏玻璃背板,且对盖板和背板玻璃的强度、透光性提出了更高要求,是光伏产品转变为光伏建材的关键一环。

亚玛顿:镀膜、超薄技术行业领先,超前布局BIPV。亚玛顿是国内最早进入AR镀膜玻璃领域的光伏玻璃深加工厂商,在超薄物理钢化玻璃领域也走在行业前列。公司深加工毛利率一度因原片产能限制受到挤压,随着母公司原片产能相继落地,正逐步形成原片+深加工一体化能力,盈利能力有望回升。公司在BIPV双玻组件领域的布局始于2011 年,近年来依托技术优势进一步拓展了BIPV光伏玻璃市场,目前已经进入量产阶段。

深度参与特斯拉供应链,稳定供货成长性明确。公司是目前国内已知唯一的Solar roof光伏玻璃指定供应商,自2019Q4起特斯拉Solar Roof产品投入市场后逐步放量开始向公司批量采购太阳能玻璃,对公司太阳能玻璃类产品的整体收入有较大的带动作用。据公司公告,2020Q1-Q3 BIPV产品销售占比由2019年的8.40%提升至20.46%。随着特斯拉Solar roof在全球市场的快速发展,公司有望享受BIPV为光伏玻璃市场带来的高增长红利。

Solar Roof进军中国道阻且长,未来本土化生产或存机遇。特斯拉在光伏屋顶领域的扩张决心坚定,但Solar Roof在中国落地依旧面临很多障碍。一方面来自产品本身的不足:据已有案例反馈安装时长依旧过长,客户体验与人工成本均受到影响,数量众多的连接点还会带来较高的故障风险。另一方面,中国户用市场尚未成熟,其配套储能系统的适用性问题也会使其意图打造的能源生态体验大打折扣。鉴于特斯拉在能源革命中表现出的引领性和前瞻性,其对现有产业格局的重塑能力可以发挥到何种程度尚无法预估。目前而言,Solar Roof仅在特斯拉纽约工厂生产,但若进入全球化推广阶段,为了最大程度降低成本,势必需要实现本土化生产,以特斯拉强大的品牌号召力,届时将带来本土厂商切入供应链体系的巨大契机,成熟的技术储备和项目经验将成为竞争优势。

风险因素

BIPV市场推广不及预期

目前国内多数BIPV项目处于自有项目配套或示范项目阶段,大部分终端业主、设计单位等对BIPV的理解和认可度仍不高。如BIPV在商业化进程难以实现较快发展,可能导致市场推广进程延后,增长低于预期的风险。

BIPV成本下降不及预期

部分BIPV项目较传统彩钢瓦屋顶或BAPV项目初具成本竞争力,但初始投资仍然较高,且全生命周期收益率也面临项目长期稳定运行的不确定性。如果BIPV成本不能实现进一步较快下降,可能导致项目需求增长受到制约。

政策及相关标准落地不及预期

BIPV行业处于发展早期,有赖于节能建筑及可再生能源支持政策持续助力,且相关行业和国家标准也亟需进一步完善。如果政策和相关标准出台落地进度较慢,或支持强度较弱,可能影响终端投资的积极性,造成行业增长低于预期。

投资建议

随着光伏成本大幅下降,BIPV系统经济性已经显现,在政策驱动下具有广阔成长空间。由于其光伏+建筑的双重属性,跨行业合作或为新赛道主流商业模式,我们建议持续关注积极合作前瞻布局的光伏组件、建筑建材龙头企业等。

加载中...