2022年全球私人数字货币市场竞争格局分析 比特币市场份额依旧领先
前瞻网
代表性私人数字货币:比特币、以太坊、泰达币等
本文核心数据:私人数字货币分类、私人数字货币竞争格局、交易平台竞争格局、区域竞争格局
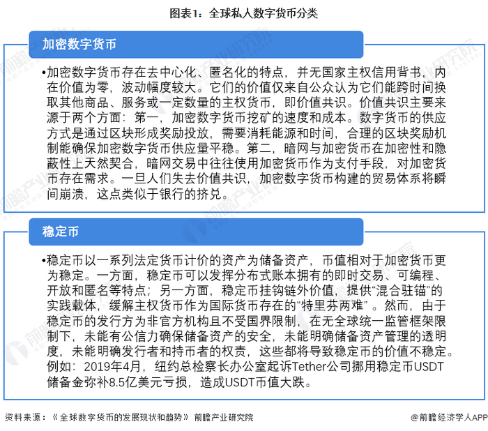
私人数字货币分类
根据赋值方式的不同,私人数字货币可以划分为两类:一是基于区块链的原生代币,指依赖于区块链系统并在该系统内产生和使用的数字货币,又称加密数字货币;二是在区块链上发行运营,但以链外资产支持的数字货币,又称稳定币。
比特币市值遥遥领先
从全球私人数字货币市值排名情况来看,截至2022年1月19日,Bitcoin(比特币)市值为7833.3亿美元,排名第一;其次为Ethereum(以太坊),市值为3654.7亿美元;第三为LATOKEN,市值为2471.8亿美元。
注:数据时间节点为2022年1月18日。
交易平台Binance处于领先地位
根据coinmarketcap.com数据显示,截至2022年1月1日,全球虚拟货币交易所(现货)排名中,Binance位列第一,2022年1月1日24小时交易量约138亿美元,可交易币种达到了419种;其次为Coinbase Pro,2022年1月1日24小时交易量约36亿美元,可交易币种数量为141种;第三为FTX,2022年1月1日24小时交易量约18亿美元,可交易币种为304种。
注:数据时间节点为2022年1月1日。
根据coinmarketcap.com数据显示,截至2022年1月1日,全球虚拟货币交易所(衍生品)排名中,Binance位列第一,2022年1月1日24小时交易量约472亿美元;其次为OKEx,2022年1月1日24小时交易量约154亿美元;第三为CoinTiger,2022年1月1日24小时交易量约97亿美元。
注:数据时间节点为2022年1月1日。
中国比特币算力清零,美国增长迅速
根据剑桥大学于发布的全球比特币挖矿算力数据,在2019年9月1日,中国比特币挖矿算力占比为高达75.53%。自2021年5月,中共政治局委员、国务院副总理刘鹤主持召开国务院金融稳定发展委员会会议,要求强化平台企业金融活动监管,打击比特币挖矿和交易行为之后。中国比特币算力占比急速下滑。截至2021年8月1日,根据剑桥大学数据显示,中国比特币算力已清零。
剑桥大学公布的最新研究表明,美国首次取代中国,成为全球比特币挖矿的第一胜地,占有超1/3(35.4%)的算力资源。对比去年9月份,美国输出的比特币算力居然暴增了428%。其次为哈萨克斯坦,占比18.10%;第三为俄罗斯,占比11.23%;加拿大居前列,占比9.55%。
注:数据时间节点为2021年8月1日。
综合来看,全球私人数字货币竞争中,比特币依旧占据主导地位,短期内将继续保持领先优势。虚拟货币交易所Binance成为主要交易平台,市场份额占比高。随着中国比特币算力清零,美国、哈萨克斯坦等国家成为全球主要比特币矿场所在地。整体来看,私人数字货币市场参与者众多,竞争较为激烈。
但在私人数字货币一片火热的背景下,我们必须警惕私人数字货币市场蜜糖背后的毒药以及其可能对于全球金融体系带来的风险。2021年7月,央行表示,私人货币本身已经成为一个投机性工具,市场出现了这种情况,也存在威胁金融安全和社会稳定潜在的风险。同时,也成为一些洗钱和非法经济活动的支付工具。一些商业机构所谓的“稳定币”,特别是全球性的“稳定币”,有可能会给国际货币体系、支付清算体系等带来风险和挑战。
以上数据参考前瞻产业研究院《中国数字货币行业市场前瞻与投资战略规划分析报告》,同时前瞻产业研究院还提供产业大数据、产业研究、产业链咨询、产业图谱、产业规划、园区规划、产业招商引资、IPO募投可研、IPO业务与技术撰写、IPO工作底稿咨询等解决方案。
更多深度行业分析尽在【前瞻经济学人APP】,还可以与500+经济学家/资深行业研究员交流互动。