新浪财经

汽车行业一体化压铸产业链研究报告:趋势,空间,格局与投资机会

市场资讯 2022.03.30 19:00

一.一体化压铸产业趋势确定性分析

一体化压铸是什么:车身部件的铸铝化及集成化

工艺特点:通过大吨位压铸机制造大型铝制零部件,主要指汽车车身结构件一体化加工,将原本设计中多个单独、分散的小 件经过重新设计高度集成,再利用压铸机进行一次成型压铸成完整大零件(省略焊接及组装流程)。此外,新能源车三电系 统等多合一壳体也可引入一体化压铸技术来实现集成制造。

适用范围:目前大型一体化压铸主要适用于乘用车下车身(包括后地板、前地板及前机舱)以及白车身。

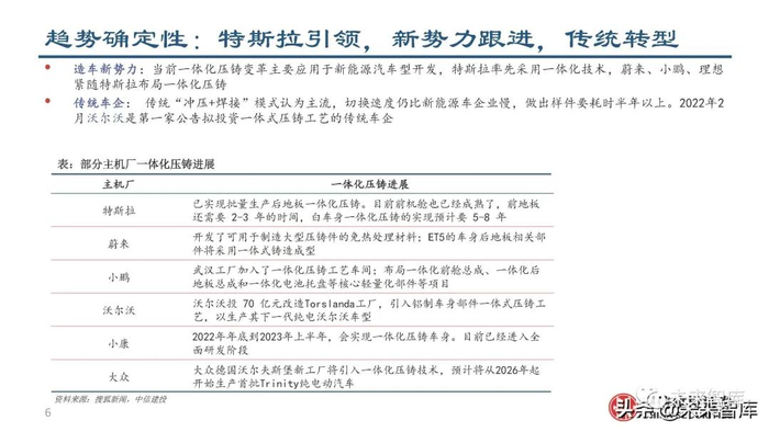
趋势确定性:特斯拉引领,新势力跟进,传统转型

造车新势力:当前一体化压铸变革主要应用于新能源汽车型开发,特斯拉率先采用一体化技术,蔚来、小鹏、理想 紧随特斯拉布局一体化压铸。

传统车企:传统“冲压+焊接”模式认为主流,切换速度仍比新能源车企业慢,做出样件要耗时半年以上。2022年2 月沃尔沃是第一家公告拟投资一体式压铸工艺的传统车企。

特斯拉的“一体化”:后地板率先量产,降本增效显著

特斯拉是目前唯一实现后底板一体化压铸量产的主机厂。2020年9月22日,马斯克在特斯拉电池日发布会上介绍称Model Y 将采用一体式压铸后地板总成,铸造零件可以从此前的70个简化到2个,未来可能会合为1件。车身结构稳定性和轻量化得到 大幅优化,同时还减少近1000次的焊接工序,节省约20%的生产成本;

后地板率先一体化压铸原因:1)后地板碰撞受损的几率小,安全性能要求相对其他下车体稍低;2)6000T大型压铸机可以 满足后地板制造条件,更大零部件设备在研;3)一体化压铸后地板较传统焊接工艺刚性更优,可更好兼顾底盘操纵性能。

国内新势力:蔚来量产在即,小鹏完成打样

蔚来一体化压铸布局:2021年10月18日,蔚来宣布成功验证开发了可用于制造大型压铸件的免热处理 材料,全新材料将会应用在蔚来第二代平台车型上。12月18日,蔚来在NIODay上发布,全新车型ET5的 车身后地板相关部件将采用一体式铸造成型,使车身后地板重量降低30%,同时后备箱空间增加11L。

小鹏一体化压铸布局:武汉工厂加入了一体化压铸工艺车间,武汉工厂将引进一套(条)以上超大型压 铸岛及自动化生产线。1月18日,小鹏宣布与广东鸿图签约12000吨超级智能压铸单元,以及新能源汽车 一体化前舱总成、一体化后地板总成和一体化电池托盘等关键和核心轻量化部件等项目。

趋势研判:轻量化及提效降本需求推动一体化压铸

减重:特斯拉计划用2-3个大型压铸件替代原先370个零件组成的下车体总成,重量将降低30%。

降本:特斯拉后地板替换的成本下降在20%左右。实现下车身一体化后,制造成本下降40%。

提效:采用了一体式压铸后地板总成的Model Y,用1-2件大型压铸件替换了原来的70个零件,焊点大约 由700-800个减少到50个。制造时间由传统工艺的1-2小时缩减至3-5分钟,可实现在厂内直接供货。

二.产业链各环节空间与格局分析

市场空间:千亿产业链,部件>材料>压铸机>模具

远期:一体化压铸车身结构件全球/中国市场空间分别有望达到6100/1755亿元;大型压铸机全球/中国市 场空间分别有望达到218.3/65.5亿元;免热处理铝合金材料全球/中国市场空间有望达到2500/750亿元;模具全球/中国市场空间有望到182.5/54.8亿元。

核心假设:1)远期压铸技术成熟,前机舱、前地板、后地板、上车身结构件均实现一体化压铸,需要2 台6000t、1台9000t、1台12000t压机,单车价值量12200元;2)全球乘用车销量达到10000万辆,中国乘 用车销量达3000万辆,一体化压铸渗透率50%;3)压铸机规划产能10万套/台,产能利用率70%,良率90%, 设备更换周期10年,6000/9000/12000t压铸机价格分别为5000/7500/10000万元;4)免热处理铝合金单 价18元/kg;5)模具一年更换一次,6000t/9000t/12000t压铸机对应模具单价分别为500/600/700万元。

远期:一体化压铸车身结构件市场空间最大,全球/中国市场空间分别有望达到6100/1830亿元;大型压铸机全球/中国市场空间分别有望达到 218.3/65.5亿元;免热处理铝合金材料全球/中国市场空间有望达到2500/750亿元;模具全球/中国市场空间有望达到182.5/54.8亿元。

中短期:预计到2025年,一体化压铸车身结构件市场空间分别有望达到376.7亿元,CAGR=160%;大型压铸机市场空间分别有望达到50亿元, CAGR=90%;免热处理铝合金材料市场空间有望达到161.3亿元,CAGR=139%;模具市场空间有望达到10.9亿元,CAGR=131%。产业链各环节均有 翻倍及以上的增速,其中一体化压铸车身结构件增速最快。(报告来源:未来智库)

中短期:新势力推动起量,产业链高增长

中短期:预计到2025年,一体化压铸车身结构件市场空间分别有望达到376.7亿元,CAGR=160%;大型压铸机市场空间 分别有望达到50亿元,CAGR=90%;免热处理铝合金材料市场空间有望达到161.3亿元,CAGR=139%;模具市场空间有望 达到10.9亿元,CAGR=131%。

核心假设:1)单车价值量:前机舱2200元、前地板3500元、后地板2000元;2)2023年前机舱实现量产,2024年中地 板实现量产;3)各车企总销量及其配置一体化压铸车身结构件车型的渗透率假设;4)大型压铸机产 销平衡,压铸机规划产能10万套/台,产能利用率、良率,压机价格6000/9000t为5000/7500万元;5)免热 处理铝合金单价18元/kg;6)模具一年更换一次,单价6000t/9000t分别为500/600万元。

压铸机格局:大吨位压铸机供给瓶颈,力劲率先突破

大型压铸机主要玩家有老牌瑞士厂商布勒、国内上市公司龙头力劲科技、伊之密,以及海天集团子公司海天金属等。瑞士布勒、中国力劲以及海天是目前具备规模量产 6000 吨以上大型压铸机的制造商。

力劲科技及子公司意德拉率先量产6000t压铸机并供货特斯拉。根据意德拉官网产品介绍,在合模力、压射力、模板 尺寸、射料量上均有明显突破。2021年力劲发布9000吨大型压铸机,将压铸机的吨位再向前推进一步。12000t压机 正在与广东鸿图等公司合作研发。布勒在21年初发布6100t压铸机,预计在22H1发布8400t压铸机;海天金属8800t压铸机也已完工交付美利信。

材料格局:国外技术领先,国内迅速跟进

对于传统铝合金而言,热处理是保障压铸零部件机械性能的必备手段,热处理过程易引起汽车零部件尺寸变形及表 面缺陷,由于一体化压铸零部件较大,因此后期再进行热处理将产生较大程度变形,因此需要使用免热处理铝合金 材料。

模具格局:主机厂与供应商合作共进

目前一体化压铸车身结构件模具进展较快的主要有:文灿雄邦(文灿股份子公司)、广州型腔、宁波臻 至以及宁波赛维达。其中广东型腔已经为美利信配套8800t超大型压铸机一体化后地板压铸模具,还与 鸿图、力劲以及广东鸿劲签署了《12000吨超级智能压铸单元联合研发合作协议》,共同就12000T(吨) 超级智能压铸单元开发项目开展合作。

中游初期格局:整车厂和Tier1均涉足

特斯拉率先采用一体化技术,蔚来、小鹏、理想紧随特斯拉布局一体化压铸,传统主机厂中如吉利、大众等也 有相关入场计划。特斯拉后地板已经实现量产自制,小鹏、吉利、大众等也有做自制的计划,理想和蔚来或主 要依托外部零部件厂商。

中游长期格局:重资产低周转属性导致Tier1主导更占优

长期来看,一体化压铸属于重资产的领域,压铸机一投就需要一条产线,要配套热处理或机夹等设备,一条产线投资近一亿元,而年产 能只有6-8w套。据我们测算,在良率达到90%时,投入产出比仍高达1:2;毛利率在37%左右。而主机厂的固定资产周转率较高,广汽和 长城等主机厂长期保持在3以上,可以看出其经营特点并非重资产。我们认为,短期主机厂尤其是特斯拉和小鹏等新势力出于保供压力 以及Tier1能力未普遍成熟时期亲自涉足,但是长期看一体化压铸资产较重,后期在产能充足以及工艺逐步成熟后将由Tier1主导。

三.产业链各环节技术壁垒分析

设备:锁模力提升增加技术难度,短期产能不足

超大型压铸机属于市场空白:过去市场没有制造超大型压铸机的需求(基本都<4000吨),研发经验没有历史积累。

锁模力大幅提升:一体化压铸零件更加大型,要求压铸机的锁模力提升,相应的压射系统、模板尺寸、控制能力也 存在硬性要求;其中锁模力提升是最大难点,需要压铸机合模机构提供新的设计解决方案。

大型压铸机产能短缺:目前仅有力劲科技一家公司生产车用大型压铸机。当前力劲科技6000吨以上大型压铸全球工 厂的合计产能为每个月6台大型压铸机。

模具:开发依赖设计经验,多数Tier1不具备自制能力

一体化压铸模具设计依赖大量经验和计算实验:由于模具更加大型,浇注系统、溢流系统、排气系统、冷却系统、 调压系统、脱模顶出机构等系统均与传统模具不同,重新设计依赖先发经验和大量实验。

设计-打样-改进周期长:主机厂定点后,供应商需要6个月以上的时间设计模具,才能开始打样;后续主机厂和供 应商合作改进模具结构往往需要1-2年。

一体化压铸模具制造要求更高:在型腔精度、表面质量、模具强度、模具密封性等方面有更高求。

材料:少数企业成功研发免热处理铝合金

免热处理材料是一体化压铸的必然选择:传统压铸件铝合金压铸件需要经固溶和时效热处理来满足车身 性能所需的强度和韧性。而热处理过程中压铸件很容易出现尺寸变形及表面缺陷的问题。一体化压铸车 身结构件体积大,壁厚小,无法承受热处理带来的形变,因此需要开发出一种免热处理铝合金材料,压 铸后不需要经过热处理即可满足车身结构件所需要的力学性能。

工艺:车身结构件高真空压铸具备极强know-how

整车厂对一体化压铸车身结构件的要求高、制造难度大:生产过程中需要配置合模力6000T以上的压铸 机、更复杂精确的模具设计、免热处理的新型铝合金材料和成熟的免热处理的高真空压铸工艺(强大、 完备的Know-how),技术壁垒较高。(报告来源:未来智库)

四.产业链各环节企业进展对比分析

设备:大型压铸机生产有限,厂商寻求研发突破

行业现状:当前具备6000吨以上大型压铸机制造能力的企业基本仅力劲科技、布勒、海天金属等几家,力劲科技机 型、吨位、订单量占据行业龙头地位。

产研进度:受产能、研发进度影响,大型压铸机交付较少、压铸机市场供小于求,现阶段技术难以满足白车身一体 化加工需求。

材料:免热处理铝合金材料国产化进展顺利

研发:国内外企业包括美国铝业、特斯拉、蔚来汽车立中集团等都在开发和推广免热处理铝合金材料,各家材料 均具备自己的性能特点。

应用:美国铝业等国外企业材料已实现规模化量产,国内企业研发材料迎头赶上也已交付生产使用。

模具:具有较强技术壁垒,合作设计模式多样

产业趋势:完全具备车身结构件模具自制能力的企业较少,文灿雄邦打通上下游环节、具备显著先发优势。

模具设计模式:主机厂商自主设计、以文灿为代表的加工厂商设计和以型腔、赛维达、臻至为代表的专业模具厂商 设计三种模式并存。

报告节选:

(本文仅供参考,不代表我们的任何投资建议。如需使用相关信息,请参阅报告原文。)

加载中...