新浪财经

防疫不力!链家、必胜客、南城香等百余家企业被点名

中新经纬

关注

中新经纬3月30日电 北京链家置地房地产经纪有限公司西城月坛北街分公司未严格执行核酸检测被关停、北京每日优鲜电子商务有限公司朝阳第四分公司无消杀记录……3月29日,北京市西城区、东城区、朝阳区、海淀区、房山区、大兴区、昌平区、平谷区共计百余家企业因疫情防控不力被通报。

西城区

据微信号“北京西城”消息,北京市西城区市场防疫工作组3月29日通报,北京链家置地房地产经纪有限公司西城月坛北街分公司等9家企业未按要求履行疫情防控主体责任。

通报如下:

1.北京辉溢美餐厅,经营地址:北京市西城区韩家胡同4、6号(1-3)。未严格执行核酸检测被关停。

2.北京广内金巢食品店,经营地址:北京市西城区下斜街41号。疫情防控措施落实不到位被关停。

3.北京高济恒康百康大药房有限公司,经营地址:北京市西城区广安门外鸭子桥北里6号。疫情防控措施落实不到位被关停。

4.北京御满范家餐饮服务有限公司西城分公司,经营地址:北京市西城区金城坊街2号楼-01层-102-B114号。疫情防控措施落实不到位被关停。

5.北京凯来登酒家有限责任公司,经营地址:北京市西城区西安门大街甲93号。疫情防控措施落实不到位被关停。

6.柒一拾壹(北京)有限公司南横街店,经营地址:北京市西城区南华里10号楼10-12。疫情防控措施落实不到位被关停。

7.北京杨振创雪商贸有限公司,经营地址:北京市西城区西四北大街11号旁门1号房。疫情防控措施落实不到位被关停。

8.北京雅玛惠世餐饮有限公司,经营地址:北京市西城区木樨地北里甲11号国宏宾馆一层东侧。疫情防控措施落实不到位被关停。

9.北京链家置地房地产经纪有限公司西城月坛北街分公司,经营地址:北京市西城区月坛北街9号楼底商西侧第三间。未严格执行核酸检测被关停。

东城区

据微信号“北京东城市场监管”通报,3月29日检查中发现必胜客餐厅、711便利店等34家企业未落实疫情防控责任。

通报如下:

1.西营房2号楼底商福奈特戴口罩制度落实不严格;

2.安内大街142号北京缪家婆小吃扫码测温执行不严格;

3.国子监街32号北京国子监服装加工部扫码测温执行不严格;

4.鼓楼东大街182号糖益园工作人员佩戴口罩不规范;

5.鼓楼东大街182号小酥肉工作人员佩戴口罩不规范;

6.南剪子巷64号小卖部工作人员佩戴口罩不规范;

7.美术馆后街65号楼底商胜铭烟酒店消杀记录未更新;

8.黄化门街34号小卖部健康宝二维码失效;

9.骑河楼大街5号楼底商社区便利菜店扫码测温执行不严格;

10.东直门北大街12号楼底商小侨杂粮煎饼扫码测温执行不严格;

11.十字坡东里6号楼瑞云酒家扫码测温执行不严格;

12.东四北大街82号刘阿妹鸡煲测温设备无法正常使用;

13.东四七条胡同64号西侧小卖部工作人员佩戴口罩不规范;

14.朝内南小街207号山西刀削面消杀记录未更新;

15.朝阳门南小街14号底商北侧果多美店消杀记录和员工体温监测记录未更新;

16.朝阳门南小街237号快客便利店扫码测温执行不严格;

17.朝阳门南小街16-1号711便利店扫码测温执行不严格;

18.朝阳门南小街14-4号绿牧源牛羊肉专营店消杀记录填写不规范,员工体温监测记录不全;

19.朝阳门南小街12-4圆梦果蔬店扫码测温执行不严格,消杀记录填写不规范;

20.新开路胡同102号便民生活超市员工体温监测记录不全;

21.西打磨厂街177号兴荣居餐馆工作人员口罩佩戴不规范;

22.光明路13号必胜客餐厅扫码测温执行不严格;

23.体育馆西路7号北京三月三餐饮有限公司扫码测温执行不严格;

24.东花市广渠门北里55号金桥国际桐爷小馆餐厅消杀记录填写不规范;

25.东花市大街142号链家地产测温设备无法正常使用;

26.珠市口东大街4号楼西门5号岗工作人员佩戴口罩不规范;

27.西革新里108号院2号楼底商京东酒世界扫码测温执行不严格;

28.三元街与永定门桥交叉口南100米大磨坊文创园中环世粮园(北京)餐饮管理有限责任公司后厨个别冷链从业人员佩戴口罩不规范,未严格落实核酸检测“每日一检”要求;

29.永外大街128号万朋商城底商北京星康力烟店扫码测温执行不严格;

30.永外大街128号万朋商城底商北京和月升文化用品有限公司扫码测温执行不严格;

31.永外大街128号万朋商城底商北京隆盛永兴文化用品有限公司扫码测温执行不严格;

32.幸福家园1号楼5门102号北京金巢金福商贸有限责任公司个别员工佩戴口罩不规范;

33.金鱼池中街2号院11号楼1至2层11-26全方卫(北京)健康管理有限公司消杀记录和员工体温监测记录填写不规范;

34.美术馆后街72号北京玉连城烟酒店扫码测温执行不严格,工作人员未佩戴口罩。

朝阳区

据微信号“北京朝阳”消息,朝阳区市场防疫工作组3月29日通报,北京每日优鲜电子商务有限公司朝阳第四分公司等12家企业防疫不力。

企业问题通报:

1.北京优西优西商贸有限公司(第三方冷库所在地址:朝阳区金盏乡楼梓庄海洼子工业园88号)个别冷链食品从业人员未落实核酸检测“每日一检”;未在进口冷链食品库区公示“北京冷链”追溯码;无每日消杀记录。

2.北京天食丰隆商贸有限公司(第三方冷库所在地址:朝阳区金盏乡楼梓庄海洼子工业园88号)2名从业人员上岗期间未佩戴口罩。

3.北京凯撒家具制造有限责任公司(朝阳区金盏乡楼梓庄海洼子工业园88号)无消杀记录;未对从业人员进行健康监测。

4.北京每日优鲜电子商务有限公司朝阳第四分公司(朝阳区百子湾31号)无消杀记录。

5.海鸿达(北京)餐饮管理有限公司北京第五十分公司(北京市朝阳区清河营南街7号院4号楼2层201内201、202、203)无冷链食品出入库登记台账。

6.北京匠心泰达餐饮有限公司(北京市朝阳区清河营南街7号院3号楼01层113号A10a室)未在进口冷链食品库区公示“北京冷链”追溯码。

7.爱茶(北京)文化传播有限公司(爱找茶)(北京市朝阳区东三环中路39号院17号楼1层011718)个别从业人员未佩戴口罩;从业人员未落实核酸检测频次要求;未落实入口处扫码测温。

8.北京沐云舒美容美体有限公司(烟酒超市)(北京市朝阳区东三环中路39号院17号楼1层011708)未落实入口处扫码测温要求。

9.北京元谷餐饮连锁有限公司(兆斌餐饮)(北京市朝阳区东三环中路39号建外SOHO17号楼011706、011707号)未落实入口处扫码测温要求。

10.六扇门品牌管理(北京)有限公司(北京市朝阳区灵通观6楼迤东1幢1-1)测温仪不能正常使用。

11.北京味湘巴蜀餐饮管理有限公司(早阳粥饼店)(北京市朝阳区东三环中路39号院11号楼1至2层商业1108室)个别员工未落实核酸检测频次要求。

12.北京怡桧发餐饮管理有限公司(沙县小吃)(北京市朝阳区东三环中路39号院17号楼1层011709)未落实入口处扫码测温要求。

海淀区

据微信号“北京海淀”消息,海淀区复工复产防控组3月29日通报,北京聚德众和货运代理有限公司(申通快递)、北京影讯通物流有限公司(中通快递)等27家单位未落实疫情防控责任。

通报如下:

1.北京中通航飞快递有限公司,经营地:海淀区西苑操场2号2号平房,存在消毒记录不完整;

2.北京聚德众和货运代理有限公司(申通快递),经营地:海淀区北清路164号28-38号院1123号,存在员工体温登记不完整;

3.今典花园9号楼(商务楼宇),经营地:海淀区今典花园9号楼,存在未要求进入人员佩戴口罩;

4.北京思妍美容院五孔桥店,经营地:海淀区八里庄路62号院1号楼1层101-113号,存在未安排专人扫码测温;

5.北京香福得湘菜馆,经营地:海淀区知春路甲20号一层,存在人员未佩戴口罩;

6.北京祥吉意成包子铺,经营地:海淀区知春路甲20号内一层,存在人员未佩戴口罩;

7.北京德风茂食品店,经营地:海淀区蓟门里小区南口平房,存在未要求进入人员测温;

8.北京好味来餐饮管理有限公司,经营地:海淀区万寿路17号A座116-119号,存在未设立一米线;

9.北京美岚酒店管理有限公司,经营地:海淀区羊坊店路11号二层201号,存在未要求进入人员测温;

10.北京南城香餐饮有限公司第五十八分公司,经营地:海淀区北三环西路双榆树西里1号楼1层1002,存在疫情防控岗位无人值守;

11.北京朦胧纱餐饮服务有限公司,经营地:海淀区田村路23号3号楼东长荣宾馆一层4号,存在未落实健康监测登记制度、未落实清洁消毒要求并公示记录;

12.北京惠苑盛鑫食品店,经营地:海淀区西北旺镇辛店小区,存在未设置体温检测专岗、未对进入人员开展体温检测;

13.北京首鲜选生鲜超市有限公司海淀分公司,经营地:海淀区小牛坊村友谊路东侧、皇后店南路北侧青棠湾小区A5号楼1层A5-9室,存在未设置体温检测专岗、未对进入人员开展体温检测;

14.北京海国永丰科技有限责任公司,经营地:海淀区永嘉北路8号1号楼1层102室,存在未设置体温检测专岗;

15.中国资源卫星应用中心,经营地:海淀区丰贤东路5号1号楼,存在未设置体温检测专岗;

16.北京尚福居餐饮有限公司小西天店,经营地:海淀区学院南路14-16号1幢一层,存在人员未佩戴口罩;

17.北京影讯通物流有限公司(中通快递),经营地:海淀区上地东路25号4层6单元428室,存在未设置体温检测专岗;

18.北京增光鸿运农副产品市场中心,经营地:海淀区增光路35号,存在人员未佩戴口罩;

19.北京丝根发化妆品商店,经营地:海淀区复兴路甲49号-4号平房,存在未落实健康监测登记制度;

20.权金城企业管理(北京)有限公司皂君庙分公司,经营地:海淀区学院南路皂君庙甲24号,存在未设置体温检测专岗;

21.北京礼辉生鲜便民超市有限公司,经营地:海淀区宝盛里3号楼一层商业09号,存在未对进入人员开展体温检测;

22.北京金福泰餐饮有限公司,经营地:海淀区永泰庄北路平房006号,存在人员未佩戴口罩;

23.北京亮轩兴餐饮中心,经营地:海淀区西土城路10号7号平房,存在人员未佩戴口罩;

24.北京东吃西吃餐饮管理有限公司,经营地:海淀区西土城路10号平房103号幢7号,存在未对进入人员开展体温检测;

25.北京海景阁小吃店,经营地:海淀区新街口外大街3号院平房1号,存在人员未佩戴口罩;

26.北京北太平庄天外天烤鸭店,经营地:海淀区新外大街21-2号,存在人员未佩戴口罩、未设置体温检测专岗;

27.北京畅韵达货运代理有限公司,经营地:海淀区建西苑北里2号楼1单元1层商业,存在人员未佩戴口罩、未设置体温检测专岗。

房山区

据北京市房山区市场监督管理局微信号消息,北京市房山区市场监督管理局3月29日通报,检查中发现部分5家“五类之外”市场主体存在疫情防控措施落实不到位的问题,主要包括:未建立员工体温记录台账(未及时记录)、未建立场所消杀记录台账(未及时记录)、员工未佩戴口罩、场所内无一米线、未对消费者体温检测、未查验消费者健康宝等问题。

大兴区

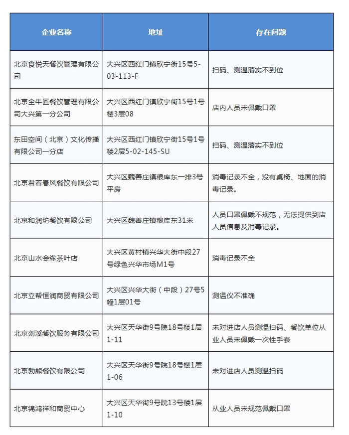
据微信号“北京大兴市场监管”消息,大兴区市场防疫工作组3月29日通报,北京食悦天餐饮管理有限公司等10家企业未落实疫情防控责任。

昌平区

据微信号“昌平市场监管”消息,昌平区市场防疫组通报疫情防控措施落实不到位企业,3月27日至28日,检查各类市场主体1225户,停业整顿7户。

平谷区

据微信号“平谷市场监管”消息,平谷区市场防疫工作组办公室3月29日通报,滨河街道北京京婴城商贸中心等9家企业未落实疫情防控责任。

问题如下:

1.滨河街道北京京婴城商贸中心,公示问题:消杀、测温记录不全,从业人员核酸检测过期,处置措施:要求其立即整改。

2.滨河街道北京鑫傲博商贸中心,公示问题:消杀记录不全,处置措施:要求其立即整改。

3.滨河街道北京瑞雪吉祥商贸中心, 公示问题:一米线模糊,处置措施:要求其立即整改。

4.金海湖镇北京贝航新欢商贸有限公司,公示问题:消毒不及时,处置措施:要求其立即整改。

5.金海湖镇北京幸福源泉商贸有限公司,公示问题:测温、消杀记录不全,处置措施:要求其立即整改。

6.金海湖镇北京张宝金日用品修理部,公示问题:测温、消杀记录不全,处置措施:要求其立即整改。

7.金海湖镇北京晴墨百货商店,公示问题:测温、消杀记录不全,处置措施:要求其立即整改。

8.镇罗营镇北京时先付百货商店,公示问题:员工无口罩或口罩佩戴不符合要求,处置措施:要求其立即整改。

9.镇罗营镇北京关上永发商店,公示问题:员工无口罩或口罩佩戴不符合要求,处置措施:要求其立即整改。

加载中...