新浪财经

聚焦中国产业:2022年上海市特色产业之集成电路产业全景分析(附产业空间布局、发展现状及目标、竞争力分析)

前瞻网

关注

本文核心数据:上海市集成电路产业空间布局、上海市集成电路产业销售收入、上海市集成电路产业投融资情况

1、上海市集成电路产业空间布局

近年来,上海集成电路产业不断发展,逐渐形成了“一核多极,一体两翼”的空间布局。其中“一核多极”指的是以张江高科技园区为核心,以嘉定区、临港地区、杨浦区、漕河泾开发区、松江经开区、青浦区和金山区为主要发展极的空间布局;“一体两翼”是指以张江为主体,以临港和嘉定为两翼,提升张江国家集成电路产业基地能级,增强临港集成电路高端装备制造能力,培育嘉定集成电路新兴产业带的发展规划。

2、上海市集成电路产业发展现状

——产业规模全国领先

上海市集成电路产业的发展在全国处于领先地位。2020年,上海集成电路产业实现销售收入2071亿元,较2019年增长21.40%,占到了全国集成电路销售收入的近四分之一。2020年,上海市实现集成电路产量288.7亿块,在全国各大省市中排名第四。

——企业数量突破8000家

随着上海市集成电路产业的迅速发展,集成电路企业数量也快速增长。企查猫数据显示,截至2021年底,上海共有集成电路相关企业17457家,同比增长104.80%,企业数量占全国集成电路相关企业数量的5.21%。

注:以上数据源自前瞻产业研究院在2022年3月14日于知名企业数据库平台“企查猫”以“集成电路”为关键词检索得到的集成电路产业仍存续在业的相关企业。

从重点企业的空间布局来看,上海市各区都有具备一定规模的集成电路相关企业入驻。其中部分片区各有侧重,如青浦区以封装测试企业为主,金山区已设备材料企业为主。上海市集成电路产业主要企业空间布局情况如下所示:

——芯片设计产业较为领先

目前,上海已形成完整的集成电路产业链,涵盖各类原材料、半导体设备、芯片设计、芯片制造与封装测试。从产业链企业的销售收入分布来看,上海市芯片设计产业较为领先,在2020年实现了销售收入954亿元,占到了2020年上海市集成电路产业销售收入的46%。

3、上海市集成电路产业竞争力分析

——政策支持力度大

集成电路产业是上海市政府大力发展的战略性新兴产业之一,也是上海市的三大重点产业之一。截至2021年末,上海市相关部门多次出台支持政策促进集成电路产业发展。2021年7月,《上海市战略性新兴产业和先导产业发展“十四五”规划》发布,为上海市集成电路产业在“十四五”时期的发展指明了方向。

——投融资活跃度不断增长

根据IT桔子的统计,2015-2021年间,上海的集成电路投融资事件数量与投融资金额呈现明显的波动增长态势。2021年,上海市集成电路产业实现投融资事件65起,投融资金额209.60亿元。

——专利申请数量居全国首位

近年来,上海集成电路创新能力也进一步提升。从知识产权看,截至2022年3月14日,上海集成电路企业申请专利36746件,在全国各大省市中排行第一。这36746件专利中以发明专利居多,共有32767件,占到了专利总数的90%以上。

注:1)专利检索关键词:集成电路及与之相近似或相关关键词;2)搜索范围:标题、摘要和权利说明;3)筛选条件:简单同族申请去重、法律状态为实质审查、授权。4)统计截止日期:2022年3月14日。

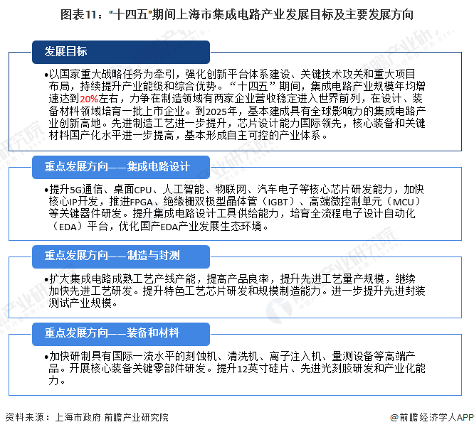
4、上海市集成电路产业发展目标

根据上海市政府印发的《上海市战略性新兴产业和先导产业发展“十四五”规划》,上海市集成电路产业将以国家重大战略任务为牵引,强化创新平台体系建设、关键技术攻关和重大项目布局,持续提升产业能级和综合优势。“十四五”期间,上海市集成电路产业规模年均增速将达到20%左右。据此计算,到2025年,上海市集成电路产业规模(按销售收入计算)将达到5153亿元。

更多数据参考前瞻产业研究院《上海市数字经济行业市场前瞻与投资规划分析报告》,同时前瞻产业研究院还提供产业大数据、产业研究、产业链咨询、产业图谱、产业规划、园区规划、产业招商引资、IPO募投可研、IPO业务与技术撰写、IPO工作底稿咨询等解决方案。

更多深度行业分析尽在【前瞻经济学人APP】,还可以与500+经济学家/资深行业研究员交流互动。

加载中...