【干货】特钢行业产业链全景梳理及区域热力地图
前瞻网
特钢产业链各环节上市公司:上游原材料供应上市企业有包钢股份(600010.sh)、鞍钢股份(000898)、河钢资源(000923.sz)等;中游特钢制造上市企业主要有西宁特钢(600117.SH)、中信特钢(000708.SZ)、方大特钢(600507.SH)、ST抚钢(600399.SH)、南钢股份(600282.SH);下游应用领域的上市企业有上汽集团(600104.SH)、一汽解放(000800.SZ)、徐工机械(000425.SZ)、柳工(000528.SZ)、振华重工(600320.SH)等。
本文核心数据:产业链全景、企业布局
特钢产业链全景梳理:特钢是光伏发电设备的核心组部件
特钢,又称为特殊钢,一般是指具有特殊成分、采用特殊生产工艺、具有特殊组织性能、能够满足特殊需要的钢铁材料及制品。特钢产业水平是衡量一个国家是否成为钢铁强国的重要指标。
特钢产业链上游包括铁矿石、合金等原材料制造以及废钢回收再利用环节;中游是指特钢制造,包括结构钢、工具钢以及其他特殊钢的生产制造;产业链下游应用包括汽车、工程机械、航空航天等主要工业制造领域。
从特钢产业链上下游参与企业来看,上游企业包含力拓集团、淡水河谷等国际铁矿石供应商以及鞍钢矿业、河钢矿业等国内大宗原材料供应商;中游的特钢制造商主要有中信特钢、东北特钢、太钢集团、首钢集团等企业;而下游应用主体主要有一汽集团、徐工机械、柳工、振华重工等客户。
特钢产业链区域热力地图:江苏省产业企业分布最为集中
从行业企业区域分布来看,主要集中在江苏、山东、湖北等地区,代表企业有南京钢铁股份有限公司、中信泰富特钢集团股份有限公司、江苏沙钢集团淮钢特钢股份有限公司等行业龙头企业,上述地区的特钢行业发展水平较高,市场竞争也较为激烈。
注:上述数据截至2022年3月中旬。
从行业领先企业分布来看,我国特钢产业链代表企业主要布局在江苏、辽宁、上海等地区。以江苏省为例,特钢产业链中游生产有南钢股份、中天钢铁、淮钢特钢等领先企业,下游应用有徐工机械等企业,特钢产业发展水平较高。
特钢产业园区域分布:以中东部地区为主
从我国现有的特钢产业园区的区域分布来看,主要集中在中东部地区,如河北邯郸的建发优特钢生产基地、江苏淮安的特钢高新产业园、安徽马鞍山市博望区特钢产业园、江西九江的华林特钢集团模具钢产业等等。
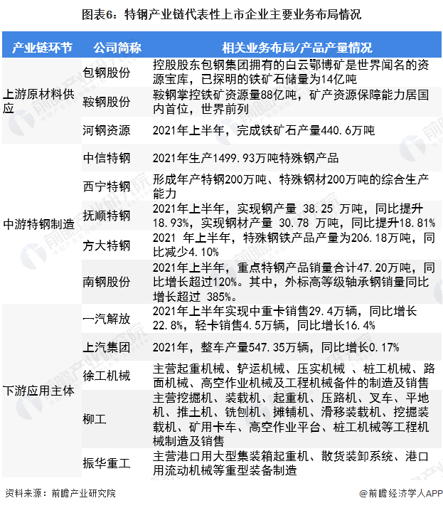
特钢产业链代表性企业业务及产销情况
目前,在国内布局特钢制造业务的上市企业中,中信特钢的特钢产量领先于其它企业。特钢产业链上的其它代表性企业的主营业务或产品产销情况如下:
注:不同企业的信息披露程度不一样,上述仅列出有相关数据披露的上市企业信息。
特钢产业链代表性企业最新投资动向
2021年以来,特钢产业链代表性企业的投资动向主要包括加大技术创新研发、新增企业产能、拓展产品线布局等等。特钢行业代表性企业最新投资动向如下:
以上数据来源于前瞻产业研究院《中国特钢行业市场前瞻与投资战略规划分析报告》,同时前瞻产业研究院还提供产业大数据、产业研究、产业链咨询、产业图谱、产业规划、园区规划、产业招商引资、IPO募投可研、IPO业务与技术撰写、IPO工作底稿咨询等解决方案。
更多深度行业分析尽在【前瞻经济学人APP】,还可以与500+经济学家/资深行业研究员交流互动。