新浪财经

重磅!2022年中国及主要省市连锁药店行业政策汇总及解读(全)规范类政策居多

前瞻网

关注

主要上市公司:目前国内连锁药店行业的上市公司主要有:老百姓(603883 )、漱玉平民(301017)、大参林(603233)、益丰药房(603939)等。

本文核心数据:连锁药店政策历程、国家层面连锁药店政策、各省份连锁药店政策

中国连锁药店行业发展政策历程

近年来,国务院、发改委、商务部发布了一系列的法律法规来指导和规范连锁药店行业的发展。国家对连锁药店政策经历了从“降低药品虚高价格,控制医疗费用过快上涨”到“鼓励零售药店发展,发挥药品流通行业在药品供应保障和服务百姓健康方面的作用”再到“推进国家组织药品和耗材集中带量采购使用改革”的变化。

“十一五”时期,提出控制医疗费用过快上涨;“十二五”时期,提出鼓励零售药店发展;“十三五”时期,提出深化药品、耗材流通体制改革;到“十四五”时期,提出推进国家组织药品和耗材集中带量采购使用改革。

­­­中国连锁药店国家层面政策汇总及解读

——国家层面连锁药店行业政策汇总

近年来,国务院、发改委、商务部等多部门都陆续印发了支持、规范连锁药店行业的发展政策,内容涉及鼓励定点零售药店参与集中带量采购,完善医保定点医疗机构和定点零售药店协议管理等内容。

国家层面连锁药店行业发展目标解读

为了完善现代药品流通体系,提高药品流通效率,促进行业高质量发展,2021年10月,商务部发布《关于“十四五”时期促进药品流通行业高质量发展的指导意见》,涉及到连锁药店的总体目标如下:

连锁药店各省市层面的政策汇总及解读

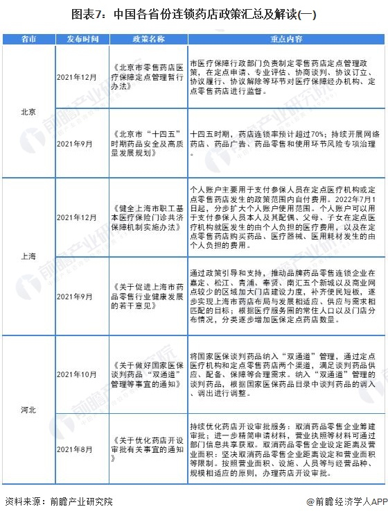
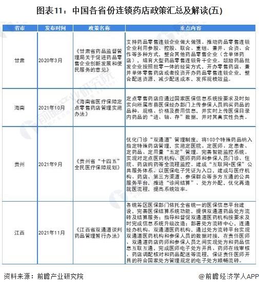
——31省市连锁药店行业政策汇总

“十四五”时期,各地纷纷相应规划与政策支持鼓励连锁药店行业发展,主要内容是完善国家医保谈判药品“双通道”管理机制,全面加强药品监管能力等。具体内容如下:

——31省市连锁药店行业发展目标解读

根据各省出台的有关连锁药店行业发展政策,全国部分省市连锁药店发展规划如下:

以上数据参考前瞻产业研究院《中国连锁药店行业市场前瞻与投资战略规划分析报告》,同时前瞻产业研究院还提供产业大数据、产业研究、产业链咨询、产业图谱、产业规划、园区规划、产业招商引资、IPO募投可研、IPO业务与技术撰写、IPO工作底稿咨询等解决方案。

更多深度行业分析尽在【前瞻经济学人APP】,还可以与500+经济学家/资深行业研究员交流互动

加载中...