新浪财经

【最全】2022年印染行业上市公司全方位对比(附业务布局汇总、业绩对比、业务规划等)

前瞻网

关注

行业主要上市企业:华纺股份(600448.SH)、鲁泰A(000726.SZ)、航民股份(600987.SH)、凤竹纺织(600493.SH)、富春染织(605189.SH)、迎丰股份(605055.SH)、华孚时尚(002042.SZ)、三房巷(600370.SH)、宏达高科(002144.SZ)、际华集团(601718.SH)、新澳股份(603889.SH)、红豆股份(600400.SH)、嘉欣丝绸(002404.SZ)、联发股份(002394.SZ)等

本文核心数据:上市企业营收、热力地图、业务概况、业务占比、业务毛利率、产能产量、存货周转率、研发投入强度

1、印染产业上市公司汇总

中国印染产业链涉及上中下游多个行业,产业企业数量众多。上游主要为印染助剂企业、染料企业、棉纺企业、毛纺企业、丝绸企业;中游为印染加工企业,代表上市企业有华纺股份、鲁泰A、航民股份、凤竹纺织、富春染织、迎丰股份、华孚时尚等;下游主要涉及服装、家纺企业。

2、印染产业上市公司业务布局对比

从我国印染行业上市公司业务布局状况来看,大多企业实行了产业链综合布局,业务涉及印染行业上、中、下游,有利于发挥产业链协同效应,更加有助于企业提高自身竞争力,降低成本、提高利润水平。目前,印染上市企业主要业务布局集中在国内,在华东地区布局更加集中,部分企业涉及对外业务。

3、印染行业上市公司印染业务业绩对比

从中国印染行业上市公司印染业务业绩来看,华纺股份、鲁泰A、航民股份、凤竹纺织、富春染织、迎丰股份、华孚时尚、联发股份、际华集团等企业印染业务营收较高,印染产品产量具前列。行业整体毛利率水平偏低,行业代表性企业毛利率水平在20%左右。行业整体研发投入强度有限,华纺股份、鲁泰A、富春染织、迎丰股份等相对较高。

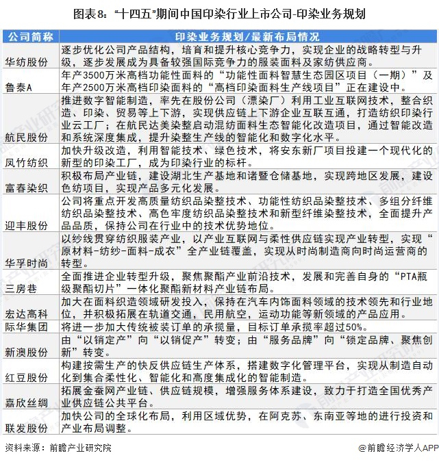
4、印染行业上市公司印染业务规划对比

《中华人民共和国国民经济和社会发展第十四个五年规划和2035年远景目标纲要》中提出改造提升传统产业,扩大轻工、纺织等优质产品供给,完善绿色制造体系。深入实施增强制造业核心竞争力和技术改造专项,鼓励企业应用先进适用技术、加强设备更新和新产品规模化应用。建设智能制造示范工厂,完善智能制造标准体系。深入实施质量提升行动,推动制造业产品“增品种、提品质、创品牌”。中国印染行业上市企业以“十四五”规划为指导思想,对自身印染业务布局、整体企业发展做出了相应规划,从而顺应时代发展,提高经营效益。

以上数据参考前瞻产业研究院《中国印染行业产销需求与投资预测分析报告》,同时前瞻产业研究院还提供产业大数据、产业研究、产业链咨询、产业图谱、产业规划、园区规划、产业招商引资、IPO募投可研、IPO业务与技术撰写、IPO工作底稿咨询等解决方案。

更多深度行业分析尽在【前瞻经济学人APP】,还可以与500+经济学家/资深行业研究员交流互动。

加载中...