新浪财经

资本动态|金力泰两董事再辞职,管理层内斗愈演愈烈

财经网

关注

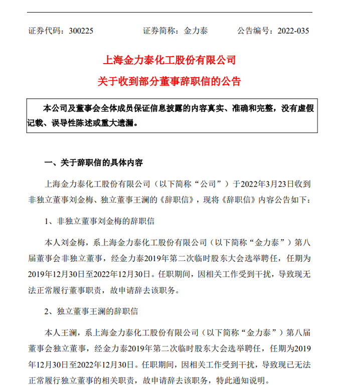
财经网资本市场讯 3月24日晚间,金力泰再度公告,公司于2022年3月23日收到非独立董事刘金梅、独立董事王澜的《辞职信》,两人均表示,任职期间,因相关工作受到干扰,导致现无法正常履行董事职责,故申请辞职。

不过,金力泰还在这份公告中做了特别说明,在收到刘金梅、王澜的辞职信后,金力泰立即于2022年3月24日早间向刘金梅、王澜发出《致刘金梅的函件》、《致王澜的函件》,要求其在2022年3月24日下午5点30分前将其《辞职信》中辞职原因所指的具体事项及相关证据以书面形式向公司如实陈述及提交,但刘金梅、王澜拒不配合,未按公司要求向公司提供相关说明以及证据。公司认为刘金梅、王澜发来的《辞职信》中所述的辞职理由与事实严重不符,没有任何依据。并将视情况追究其相关法律责任。

近日,金力泰管理层内斗已直接摆在台前:一方面,公司原控股股东突然发难,提议罢免部分董事、监事;另一方面,公司部分董监高直接选择辞职。因此,3月24日早间,深交所还向金力泰下发了关注函,询问公司是否存在妨碍正常履职等情形。

称无法正常履职,监事会主席辞职

3月22日晚间,金力泰公告,公司于3月20日收到王薇的《辞职信》,其申请辞去公司第八届监事会监事及监事会主席职务。

王薇在《辞职信》中表示,其作为金力泰监事会主席,2020年在监事会正常履职的过程中,监事会受到干扰,监事会作出的有关履职的决议没有得到披露;2021年,在公司监事候选人推举过程中,监事会正常履行职权也受到干扰。因无法正常履行监事职责,王薇故申请辞去公司第八届监事会监事及监事会主席职务。

不过随后,金力泰又发布了一则关于监事辞职事项的说明,在该公告中,金力泰称,公司日常公司治理、三会运作、内部决策审批程序、信披管理均合法合规。同时,公司表示其对监事会的正常履职,在合法合规的前提下,始终予以支持与配合。

另外,公司在收到王薇辞职信后,立即于2022年3月21日向王薇发出《致王薇女士的函件》,要求其在2022年3月22日下午5点30分前将其《辞职信》中辞职原因所指的具体事项及相关证据以书面形式向公司如实陈述及提交,但王薇拒不配合,公司未收到王薇任何回复。

金力泰认为,王薇发来的《辞职信》中所述的辞职理由与事实严重不符,没有任何依据。公司对王薇此种不顾职业道德、极度不负责任的行为和态度予以强烈谴责,并将视情况追究其相关法律责任。

公开资料显示,王薇生于1974年7月,毕业于长江商学院,获得高级工商管理硕士学位;此外,王薇还在上海交通大学高级金融学院,获得金融高级工商管理硕士学位。在金力泰任职前,王薇历任湘财证券分支机构总经理、德邦证券副总裁,现任上海瑞盈财富管理有限公司董事长兼总裁。

2019年12月,金力泰董事会换届,公司第七届监事会提名王薇、江昌雄为非职工代表监事候选人。最终,两人成功当选,并与金力泰职工代表监事吴大成共同组成公司第八届监事会。王薇随即被选为公司监事会主席,任期为2019年12月30日至2022年12月30日。

若算上今晚辞职的刘金梅、王澜,近12个月内,金力泰董监高辞职人数达到9人。另外七人包括董事严家华,独立董事孙敏杰、吴益兵,监事王薇、江昌雄,副总裁张岚、葛乐凡。

原控股股东发难,提议罢免部分董、监事

还是在3月22日晚间,金力泰公告,合计持有公司3.45%股份的股东吴国政发函,提请公司2022年第三次临时股东大会审议罢免及选举部分董事、监事的议案。

吴国政函件显示,为更加有效地行使股东的监督权,推动提升上市公司治理水平,维护公司和股东利益,根据相关规定,在充分考虑公司利益及稳定发展的前提下,拟提请公司股东大会对现任部分董事、监事进行罢免与补选。

吴国政在函件中称,原计划罢免未对公司恪尽职守、履行诚信勤勉义务的监事王薇,鉴于王薇已提出辞职,因此本人不再将《关于提请罢免王薇第八届监事会监事及监事会主席职务的议案》提交公司2022年第三次临时股东大会审议,但本人仍将视情况追究王薇相关法律责任。

同时,吴国政提议罢免刘金梅非独立董事职务,罢免王澜独立董事职务,其提请选举罗甸、吴纯超为公司非独立董事,提请选举于绪刚为公司独立董事。与此同时,他提请选举沈旭东、朱顺杰为公司监事。

对于罢免提案,吴国政表示,结合公司目前发展阶段的实际需求、董事会成员的专业构成与资源赋能以及需要董事有更加充足的时间与精力投入于公司事务,刘金梅不再适合担任公司非独立董事。他给出的罢免王澜的理由也大致相同,“结合公司目前发展阶段的实际需求、独立董事的专业能力赋能,王澜不再适合担任公司独立董事”。

值得一提的,刘金梅和王澜就是今日辞职的两位主角。而吴国政原为金力泰控股股东,现为公司第四大股东。

资料显示,金力泰成立于1993年,是一家集研发、生产、销售与服务于一体的高性能涂料企业,公司产品广泛应用于乘用车、商用车、工程机械、工业部件以及建筑幕墙的防护与装饰。而吴国政曾是金力泰主要的发起人,在金力泰于2011年5月创业板上市时,吴国政为公司控股股东、实际控制人,并担任公司董事长。

2018年2月,吴国政将其所持金力泰7055.1万股股份(占比15%)转让给了宁夏华锦,并将所持2137.44万股股份(占比4.54%)所对应的表决权全权委托给了宁夏华锦行使。交易完成后,宁夏华锦成为了金力泰控股股东,国防金融研究会成为了金力泰实际控制人。

2019年11月,华锦资产将其持有的宁夏华锦100%股权转让给了海南自贸区大禾实业有限公司(以下简称“大禾实业”)。大禾实业由此入主金力泰,刘少林成为上市公司实际控制人。

截至2021年9月30日,吴国政尚持有金力泰股份1686.19万股,占总股本3.45%,为公司第四大股东;而大禾实业持有金力泰股份7357.66万股,占股15.04%,为第一大股东。

不过,大禾实业本身也存在一些问题。2020年12月,金力泰披露刘少林因其个人涉嫌合同诈骗罪,被上海市公安局刑事拘留;2021年6月,公司披露上海市奉贤区人民检察院批准了对刘少林实施逮捕。

深交所高度关注,质疑公司是否发生重大不利变化

3月24日早间,深交所向金力泰下发关注函,要求公司就部分董事、监事、高级管理人员辞职以及股东新增临时提案两大关键事项进行核实并作出补充说明。

对于金力泰监事会主席王薇的辞职以及其在辞职信中表示的正常履职受到干扰等问题,深交所要求王薇说明其认为未得到披露的监事会决议的具体内容,其认为监事候选人推举过程中监事会履行职权受到干扰的具体情况及相关依据等。另外,深交所同时要求金力泰说明王薇所述情况是否属实,相关监事会决议的披露是否及时,相关事项实施进展,并提供相关证明资料。

此外,对于公司近一年来多位董监高辞职的情形,深交所要求金力泰详细说明上述董事、监事、高级管理人员辞职的具体原因,公司生产经营是否发生重大不利变化,公司、控股股东、实际控制人及其关联方是否存在违规行为等问题。

最后,对于公司股东新增临时提案事项,深交所要求吴国政结合公司目前发展阶段的具体需求、董事会成员的专业构成具体情况、前期公司董事会运行情况等,说明罢免相关董事的具体理由,以及罢免安排是否有利于公司治理的有效性和稳定性等问题。

值得一提的,4月1日,金力泰将召开临时股东大会,并审议相关人事提案。

而事实上,金力泰管理层内斗之外,其业绩早已显露颓势。1月28日,金力泰披露了2021年业绩预告,公司预计2021年度归属上市公司的净利润亏损0.95亿元至1.20亿元,上年同期盈利9128.57万元,同比由盈转亏。如果最终预计业绩落实,这也将是金力泰上市十余年来首次年度亏损。

加载中...