新浪财经

【最全】2022年饲料行业上市公司全方位对比(附业务布局汇总、业绩对比、业务规划等)

前瞻网

关注

饲料主要上市公司:目前国内饲料行业的上市公司主要有:海大集团(002311)、通威股份(600438)、温氏股份(300498)、新希望(000876)、唐人神(002567)、大北农(002385)等。

本文核心数据: 饲料上市公司汇总、饲料公司业绩对比、饲料公司业务规划

1、饲料行业上市公司汇总

目前,我国饲料行业的上市公司在产业链上中下游均有分布,产业链上游饲料原料及饲料添加剂上市公司主要有:金龙鱼(300999)、北大荒(600598)、天康生物(002100)、溢多利(300381)、傲农生物(603363)等;产业链中游饲料生产上市公司主要有:大北农(002385)、新希望(000876)、海大集团(002311)、唐人神(002567)等;产业链下游畜禽、水产养殖上市公司主要有:牧原股份(002714)、华统股份(002840)、双汇发展(000895)、伊利股份(600887)、温氏股份(300498)、国联水产(300094)等。

2、饲料行业上市公司业务布局对比

目前,国内饲料行业上市企业大多布局华东、华南等地区,2021年上半年,上市企业饲料业务相关销量都有不同程度的提升,其中,新希望饲料相关业务销量位居全国第一,世界第二。

3、饲料行业上市公司饲料业务业绩对比

饲料行业毛利率普遍不高,大多数上市企业饲料业务毛利率在6-15%之间浮动。其中,金新农饲料业务毛利率最高,达14.10%,饲料业务收入达10.75亿元。行业龙头企业新希望,2021年上半年,饲料业务营收高达328.27亿元。

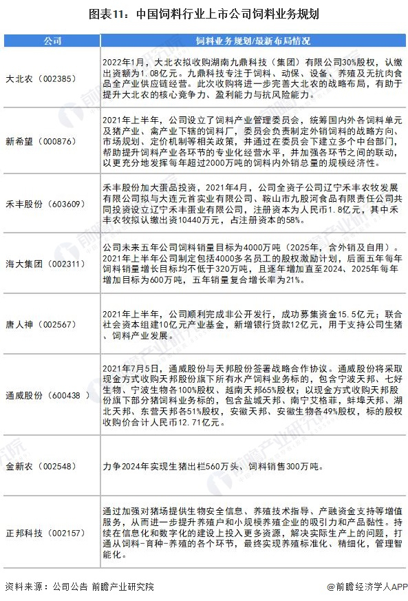
4、饲料行业上市公司饲料业务规划对比

饲料行业上市公司业务规划及最新布局如下图所示,可以看出,行业内企业通过收购、新设公司等方式,完成战略布局,提高企业竞争力。

以上数据参考前瞻产业研究院《中国饲料行业市场需求预测与投资战略规划分析报告》,同时前瞻产业研究院还提供产业大数据、产业研究、产业链咨询、产业图谱、产业规划、园区规划、产业招商引资、IPO募投可研、IPO业务与技术撰写、IPO工作底稿咨询等解决方案。

更多深度行业分析尽在【前瞻经济学人APP】,还可以与500+经济学家/资深行业研究员交流互动。

加载中...