【干货】能源互联网行业产业链全景梳理及区域热力地图
前瞻网
能源互联网行业主要上市公司:目前国内能源互联网行业的上市公司主要有国电南瑞(600406)、国网信通(600131)、中国西电(601179)、平高电气(600312)、林洋能源(601222)、中天科技(600522)、亨通光电(600487)等。
本文核心数据:核心业务收入、中标项目数量、研发投入
能源互联网产业链全景梳理:层层递进 综合经营企业实力强劲
从能源互联网环节来看,能源互联网产业链涉及发电、输配电及用电侧等多个环节,包括发电阶段的分布式发电、移动化储能技术、微电网等,输配电阶段的输配能力优化商、系统资产运维商,用电端的家联网、电动汽车车联网、综合能源服务商、能源交易平台等,以及其他相关配套设备和系统平台。随着能源互联网稳步发展,产业链参与方必将迎来难得的发展机遇。
从能源互联网的整个产业链来看,实体层包含微电网建设、分布式发电、特高压、电网投资等;数据信息层主要包括电源电网建设、大数据分析、智能交易系统等;运营平台层包括人工智能、微网管理等。
从产业链生态图谱来看,实体层包括协鑫集成(002506)、正泰电器(601877)、易事特(300376)、中天科技(600522)、亨通光电(600487)等企业;数据信息层包括木联能(831346)、科华数据(002335)、英威腾(002334)等企业;运营平台层包含科陆电子(002121)、林洋能源(601222)等企业。综合性经营的企业有国电南瑞(600406)、国电南自(600268)、东方电子(000682)、国网信通(600131)等。
能源互联网产业链区域热力地图:广东优质企业集聚
从我国能源互联网产业链企业区域分布来看,广东省是能源互联网产业的集聚地,不论是经营企业还是上市企业数量均是全国首位。其次四川、浙江、上海、山东、江苏等地区的能源互联网企业分布数量亦较多。
注:颜色越深代表相关企业数量越多。
从上市公司的区域分布来看,我国能源互联网产业主要集中在广东、江苏、浙江、上海等地区。其中,广东易事特(300376)、科陆电子(002121)等企业是能源互联网行业领先企业;江苏省的国电南瑞(600406)、国电南自(600268)综合性企业为行业龙头。
能源互联网代表性企业经营情况:“国”字打头 中标项目无忧
从核心业务收入来看,2021年上半年,正泰电器(601877)、亨通光电(600487)、国电南瑞(600406)的核心业务收入超过100亿元,竞争力相对较强。
从中标项目数量来看,中天科技(600522)、华胜天成(600410)、国电南瑞(600406)、国电南自(600268)、东方电子(000682)在2021年全年的中标项目数量超过300个。
从研发投入强度来看,2020年,鼎信通讯(603421)、英威腾(002334)、瑞斯康达(603803)的研发投入强度超过10%,这部分企业对于科研的重视程度较高。
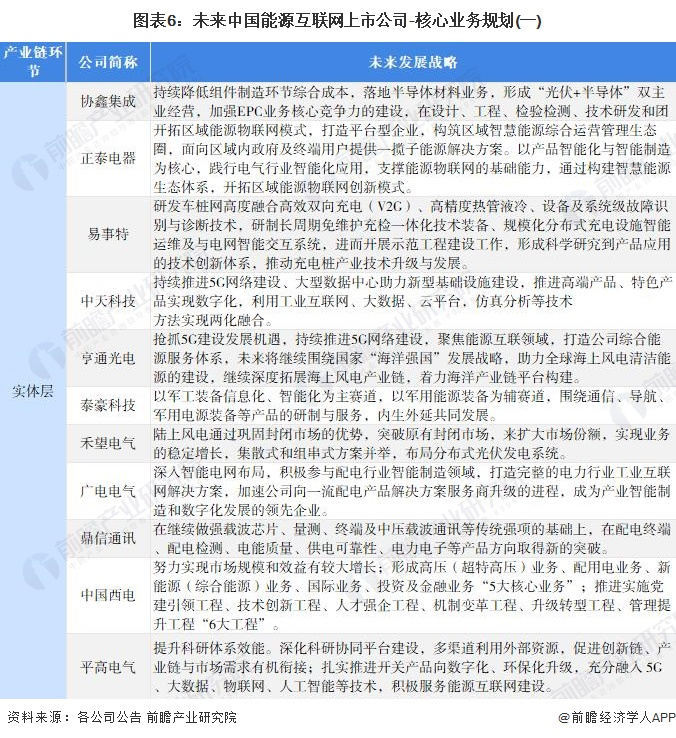
能源互联网代表性企业未来规划情况:与时俱进 全产业链技术升级
随着5G技术、物联网等新兴技术的不断升级,未来,有关企业针对能源互联网的布局主要利用5G、芯片等关键环节,升级能源物联网的特高压、智能电网等领域的相关设备和技术。
以上数据参考前瞻产业研究院《中国能源互联网行业趋势前瞻与投资战略规划分析报告》,同时前瞻产业研究院还提供产业大数据、产业研究、产业链咨询、产业图谱、产业规划、园区规划、产业招商引资、IPO募投可研、IPO业务与技术撰写、IPO工作底稿咨询等解决方案。
更多深度行业分析尽在【前瞻经济学人APP】,还可以与500+经济学家/资深行业研究员交流互动。