新浪财经

重磅!2022年中国及31省市电子玻璃行业政策汇总及解读(全)寻求关键技术突破

前瞻网

关注

国内电子玻璃行业主要上市企业:南玻A(000012) 、东旭光电(000413)、旗滨集团(601636)、洛阳玻璃(600876)、彩虹股份(600707)等。

长期以来,我国在电子玻璃方面较国外先进企业的产品和技术有较大差距。为了解决我国电子设备的盖板玻璃、显示基板长期依赖国外企业的局面,我国政府部门对于电子玻璃行业的政策倾斜促使原本产能过剩的传统玻璃行业开始转型,引导行业进行技术革新。随着我国在电子玻璃行业政策方面的重视程度不断提高,对于行业的飞速发展起到的巨大推动作用,我国电子玻璃行业正逐步走上发展正轨。本文将对国家层面、地方层面电子玻璃政策的重点内容及发展目标进行深度解读。

1、政策历程图

我国电子玻璃行业起步于上世纪80年代末,从国外引进二手设备开始制造相关产品。但是直到21世纪初,我国电子玻璃行业产业化程度依然较低。为了改变这个局面,我国国民经济“十五”计划期间开始鼓励行业发展,促进其产业化。之后的时期,我国从其产业链发展到重点产品研发、生产技术优化、绿色智能制造升级等等发展至今。

到“十四五”时期,根据《“十四五”规划和2035年远景目标刚要》,我国要求制造业核心竞争力提升,推动电子玻璃等无机非金属材料取得突破。

2、国家层面政策汇总及解读

——国家层面电子玻璃行业政策汇总

我国的电子玻璃行业政策主要由国家发改委等部位通过鼓励地方、外资和相关行业进行产业投资及产业结构调整。例如,在《西部地区鼓励类产业目录(2020年本)》中,国家发改委鼓励广西壮族自治区发展高端优质浮法玻璃、电子玻璃、汽车和光伏玻璃生产及下游精深加工产业。

——电子玻璃重点政策解读

根据《国务院关于发布实施〈促进产业结构调整暂行规定〉的决定》(国发〔2005〕40号),《目录》是引导投资方向、政府管理投资项目,制定实施财税、信贷、土地、进出口等政策的重要依据。《目录》由鼓励、限制和淘汰三类组成。根据有关规定,总的要求是,对鼓励类项目,按照有关规定审批、核准或备案;对限制类项目,禁止新建,现有生产能力允许在一定期限内改造升级;对淘汰类项目,禁止投资并按规定期限淘汰。在最新的《产业结构调整指导目录(2019年本)》中提到,我国明确提到鼓励发展电子玻璃及其关键原材料高纯石英砂、技术装备等。

——国家层面电子玻璃行业发展目标解读

电子玻璃是电子信息产业的基础原材料,与该产业发展息息相关。根据国家“十四五”规划的发展方针,我国电子玻璃的发展方向契合加强产业基础能力建设。构筑产业体系新支柱的内容,主要为加快基础材料突破瓶颈短板和加快产业创新,壮大产业发展。同时,我国提出了电子玻璃等制造业需要提升核心竞争力,在电子玻璃灯无机非金属的研究发展取得突破。我国科技部也给出了重点研究方向,包括研究柔性玻璃基板和大尺寸OLED玻璃及有关封装材料。

3、各省市层面的政策汇总及解读

——31省市电子玻璃行业政策汇总

我国各省的电子玻璃产业发展较为失衡,先进产业相对集中在个别省份。围绕高端制造、新型材料等方向,我国部分在电子玻璃行业有产业优势的省份发布了相关引导政策,利用未来国产化替代的良好发展机遇,发展自身。其中河南、河北、福建、湖北等地都是我国电子玻璃产业发展良好地区,政策的发布有利于行业的后续发展。

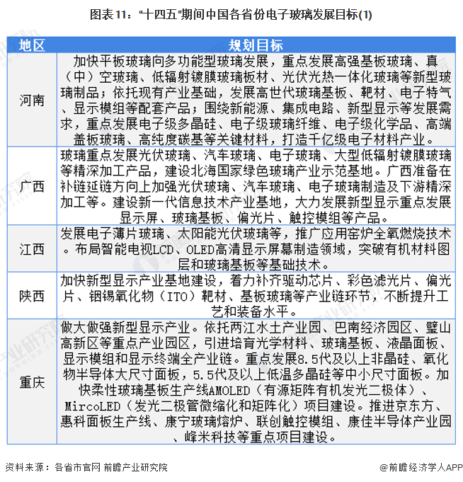
——31省市电子玻璃行业发展目标解读

“十四五”期间,我国拥有电子玻璃产业链优势的地区对于电子玻璃产业的规划主要集中在产业集群、技术突破、绿色节能发展、扩大产能等方面,大力发展电子玻璃是我国大部分地区的共识。各省市也针对自身情况给出了相应的规划和发展目标:

以上数据参考前瞻产业研究院《中国电子玻璃行业市场前瞻与投资战略规划分析报告》,同时前瞻产业研究院还提供产业大数据、产业研究、产业链咨询、产业图谱、产业规划、园区规划、产业招商引资、IPO募投可研、IPO业务与技术撰写、IPO工作底稿咨询等解决方案。

更多深度行业分析尽在【前瞻经济学人APP】,还可以与500+经济学家/资深行业研究员交流互动。

加载中...