【干货】光伏逆变器行业产业链全景梳理及区域热力地图
前瞻网
光伏逆变器产业链各环节上市公司:目前国内光伏逆变器产业链上游的零部件制造上市企业主要有斯达半导(603290.SH)、宏微科技(688711.SH)、新洁能(605111.SH)、火炬电子(603678.SH)、铜峰电子(600237.SH)、顺络电子(002138.SZ)、超华科技(002288.SZ)、崇达技术(002815.SZ)、天津普林(002134.SZ)等;中游光伏逆变器制造行业上市企业主要有阳光电源(300274.SZ)、科士达(002518.SZ)、固德威(688390.SH)、上能电气(300827.SZ)、锦浪科技(300763.SZ)、特变电工(600089.SH)、科华数据(002335.SZ)、正泰电器(601877.SH)、易事特(300376.SZ)、禾迈股份(688032.SH);下游应用领域的上市企业有中国能建(601868.SH)、天合光能(688599.SH)、东方能源(000958.SZ)、天能重工(300569.SZ)、中闽能源(600163.SH)、浙江新能(600032.SH)等。
本文核心数据:产业链全景、企业布局
光伏逆变器产业链全景梳理:光伏逆变器是光伏发电设备的核心组部件
光伏逆变器是可将太阳电池组件产生的直流电转换成频率可调节的交流电的电子设备,也是光伏发电系统的核心组成部分。光伏逆变器不仅具有直交流变换功能,还具有最大限度地发挥太阳电池性能的功能和系统故障保护功能,具备自动运行和停机功能、最大功率跟踪控制功能、防单独运行功能(并网系统用)、自动电压调整功能(并网系统用)、直流检测功能(并网系统用)、直流接地检测功能(并网系统用)等功能。
光伏逆变器产业链主要分为上、中、下游三个部分。其中,上游主要包括电子元器件(IGBT、电容、电阻、电抗器、PCB等)、结构件(机柜、机箱等)和辅助材料等制造环节;中游是指光伏逆变器制造,可划分为组串式光伏逆变器、集中式光伏逆变器、集散式光伏逆变器、微型光伏逆变器;下游主体包括光伏系统集成商、光伏系统安装商、EPC承包商、光伏项目投资业主等。
从光伏逆变器行业上下游产业链参与企业来看,上游企业包含英飞凌、富士等国际电子元器件供应商以及华润微电子、士兰微电子等国内电子元器件供应商;中游的光伏逆变器制造商主要有华为、阳光电源、古瑞瓦特、锦浪科技等领先企业;而下游应用主体主要有中国电建、中国能建、国家电投等客户。
光伏逆变器产业链区域热力地图:广东省企业分布最为集中
从我国光伏逆变器行业企业区域分布来看,目前国内光伏逆变器行业企业主要分布在广东地区,其次是在江苏、山东、河北等地区;其余地方,如西藏、云南等省份虽然有企业分布,但是数量较少。
从行业领先企业分布来看,我国光伏逆变器产业链代表企业主要布局在广东、江苏、浙江等地区。以浙江省为例,光伏逆变器产业链上游领先企业有斯达半导等,中游有禾迈股份、锦浪科技等领先企业,下游应用有浙江新能等企业,整体产业链布局较为完善。
光伏逆变器需求市场区域分布图:东部沿海城市需求较为集中
光伏逆变器应用在光伏发电建设项目中,从我国各省光伏装机容量排名来看,截至2021年9月,山东、河北排第一、二名,累计装机容量分别为28.68GW、25.58GW。其余省份的光伏装机容量均在20GW以下。具体,江苏省累计装机容量为18.12GW,排名第三;浙江省累计装机容量16.65GW,排名第四;青海省累计装机容量16.01GW,排名第五。相应地,山东、河北、江苏、浙江等东部沿海城市地区对光伏逆变器的市场需求较大。
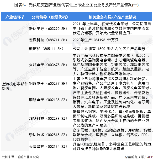
光伏逆变器产业链代表性企业业务及产量情况
目前,在国内布局光伏逆变器制造业务的上市企业中,阳光电源的光伏逆变器产量领先于其它企业(按功率单位统计)。光伏逆变器产业链上的其它代表性企业的主营业务或产品产量情况如下:
注:不同企业的信息披露程度不一样,上述仅列出有相关数据披露的上市企业信息。
注:不同企业的信息披露程度不一样,上述仅列出有相关数据披露的上市企业信息。
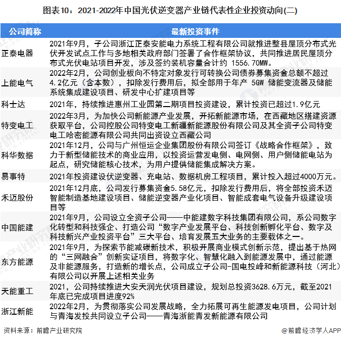
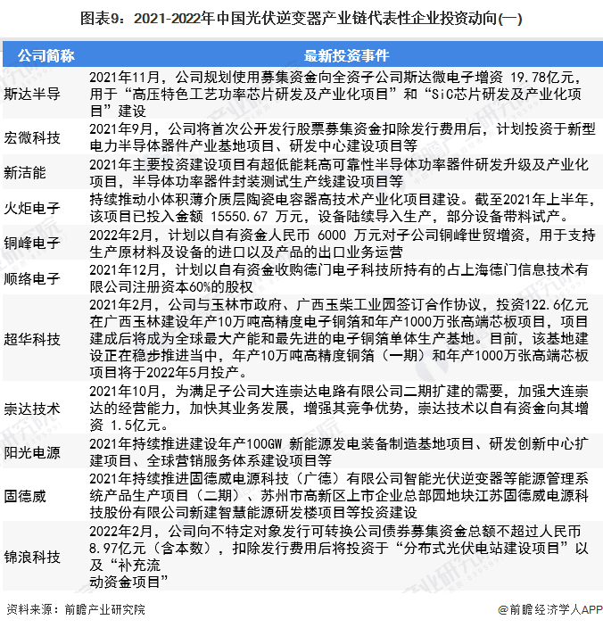
光伏逆变器产业链代表性企业最新投资动向
2021年以来,光伏逆变器产业链代表性企业的投资动向主要包括加大技术创新研发、新增企业产能、拓展产品线布局等等。光伏逆变器行业代表性企业最新投资动向如下:
以上数据来源于前瞻产业研究院《中国光伏逆变器行业市场前瞻与投资战略规划分析报告》,同时前瞻产业研究院还提供产业大数据、产业研究、产业链咨询、产业图谱、产业规划、园区规划、产业招商引资、IPO募投可研、IPO业务与技术撰写、IPO工作底稿咨询等解决方案。
更多深度行业分析尽在【前瞻经济学人APP】,还可以与500+经济学家/资深行业研究员交流互动。