新浪财经

特斯拉“不转卖承诺函”,一年内卖车赔20%车款?回应:属实

红星资本局

关注

3月16日,大V“韩潮”曝光了一份特斯拉“不转卖承诺函”,其中要求一次或多次累计下单购买多台特斯拉车辆的车主签署一份“不转卖承诺函”,承诺一年内不得向第三方转售,违者按车辆开票价20%支付违约金。

对此,特斯拉(TSLA.US)相关负责人向红星资本局确认了“不转卖承诺函”的真实性。其表示,“不转卖承诺函”是针对近日出现的个人在官网一次性购买多台特斯拉的现象,而出台的一项防范举措。目的是为了维护广大消费者的公平透明的购车体验,真正保障消费者权益,因此,对普通消费者的正常购车和整体体验都不造成任何影响。

不过3月17日,特斯拉官方客服与销售人员均向红星资本局表示,不知道“不转卖承诺函”。

红星资本局了解到,特斯拉交付难、接连涨价、质保跟车不跟人,让不少消费者愿意接受订单转让。囤积订单每辆只需要1000元定金,转让一笔就能获利上万元,利益驱使下,甚至有黄牛批量下定。

值得一提的是,就在3月17日,特斯拉中国官网显示,后轮驱动Model Y涨价15060元。这是特斯拉一周内第三次涨价。至此,特斯拉国产全系Model 3和Model Y所有车型均已涨价。

特斯拉“不转卖承诺函”,是否违法?

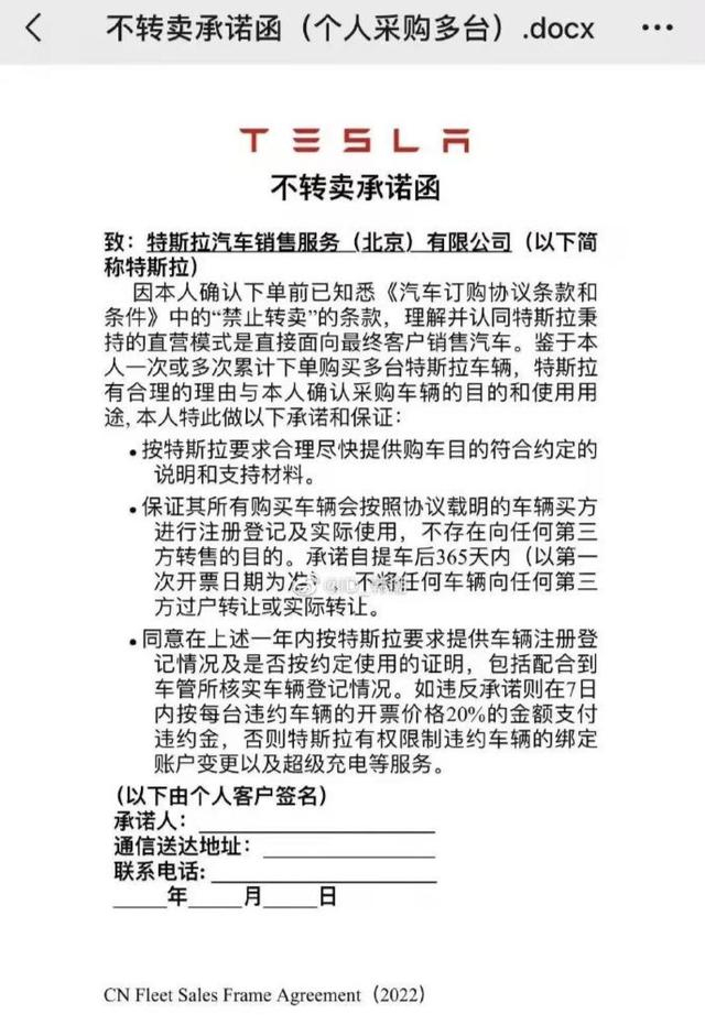
网传的特斯拉“不转卖承诺函”内容如下:

因本人确认下单前已知悉《汽车订购协议条款和条件》中的“禁止转卖”的条款,理解并认同特斯拉秉持的直营模式是直接面向最终客户销售汽车。鉴于本人一次或多次累计下单购买多台特斯拉车辆,特斯拉有合理的理由与本人确认采购车辆的目的和使用用途,本人特此做以下承诺和保证:

按特斯拉要求合理尽快提供购车目的,符合约定的说明和支持材料;保证其所有购买车辆,会按照协议载明的车辆买方,进行注册登记及实际使用,不存在向任何第三方转售的目的。

承诺自提车后365天内(以第一次开票日期为准)不将任何车辆向任何第三方过户转让或实际转让。

同意在上述一年内,按特斯拉要求提供车辆注册登记情况,及是否按约定使用的证明,包括配合到车管所核实车辆登记情况。

如违反承诺,则在7日内按每台违约车辆的开票价格20%的金额支付违约金,否则特斯拉有权限制违约车辆的绑定账户变更以及超级充电等服务。

特斯拉“不转卖承诺函”是否侵犯了消费者的权益?

泰和泰律师事务所宋宏宇律师向红星资本局表示,“特斯拉的‘不转卖承诺函’对消费者权利做出了限制,形式上符合格式条款,内容上限制消费者行使所有权,因此认定为无效的可能性较大。”

根据《中华人民共和国消费者权益保护法》(2013年)第二十六条:经营者在经营活动中使用格式条款的,应当以显著方式提请消费者注意商品或者服务的数量和质量、价款或者费用、履行期限和方式、安全注意事项和风险警示、售后服务、民事责任等与消费者有重大利害关系的内容,并按照消费者的要求予以说明。

经营者不得以格式条款、通知、声明、店堂告示等方式,作出排除或者限制消费者权利、减轻或者免除经营者责任、加重消费者责任等对消费者不公平、不合理的规定,不得利用格式条款并借助技术手段强制交易。

格式条款、通知、声明、店堂告示等含有前款所列内容的,其内容无效。

特斯拉涨价、交付难成黄牛商机

不少特斯拉车主都向红星资本局表示,希望“不转卖承诺函”是真的,因为“黄牛太猖獗”。

由于订单火爆、产能有限,特斯拉的交付时间已经长达4-5个月。特斯拉官网显示,目前特斯拉Model 3的全系交付时间为16-20周,Model Y的各个版本为10-20周。

此外,特斯拉接连大幅涨价也促使部分消费者选择订单转让交易。

2021年末,Model 3后轮驱动版涨价1万元,Model Y后轮驱动版涨价2.1万元;3月10日,国产特斯拉Model 3高性能版和Model Y长续航、高性能版均涨价1万元;3月15日,特斯拉中国官网显示,Model 3高性能版和Model Y 长续航版/高性能版涨价1.8万-2万元不等;3月17日,特斯拉中国官网显示,后轮驱动Model Y售价提高至31.69万元,涨幅15060元。

红星资本局了解到,特斯拉可以直接在网上或线下实体店预定,预定之后车主只需要支付1000元定金。调价前已经付过定金的订单不受涨价影响。

特斯拉官方不支持转让订单行为,但买卖双方可以在提车后直接过户,买方拿到新车,卖方只需承担几百元的过户费用。特斯拉并没有“首任车主权益”,新车的质保随车辆所有权一并转让,前后两任车主的权益差别不大。

这让黄牛们看到了商机。闲鱼上出现了大量特斯拉订单加价转让贴,售价因交车时间的早晚、预定价格的高低各不相同,加价幅度最高可上万元。

红星资本局在闲鱼上搜索发现,特斯拉各车型的订单转让价格,还不到涨价幅度的一半,运气好加价2000元就能转让。而随着特斯拉连续涨价,订单转让价格也水涨船高。

宁波某特斯拉Model Y后轮驱动版准车主,第一轮涨价前的订单转让价格为9000元,第二轮涨价前为11111元,3月17日变更为13000元。

国产特斯拉一周之内三次涨价,有特斯拉准车主告诉红星资本局,“预计特斯拉还要涨。我昨天才遇到有人批量下单,大概率是黄牛。希望特斯拉可以通过‘不转卖承诺函’好好治理这种乱象。”

记者 吴丹若

加载中...