新浪财经

大连市市场监管局推行线下七日无理由退货制度 线下购物也有了“后悔权”

中国质量新闻网

关注

中国质量新闻网讯 “我在逛超市的时候,觉得早餐麦片打折挺便宜的,就买了很多,可回家发现吃不了,觉得有些浪费,于是就把没开封的给退了。”日前,大连市市场监管局网络交易监督管理处的工作人员到部分商超了解消费维权相关工作时,在大连家乐福商业有限公司中山店,听到消费者陈女士说:“这个超市七日无理由退换货的制度对消费者来说很方便,退款流程也简单,提供购物小票和完整的未开封的商品,做个登记,钱很快就转给我了。”

大连市市场监管局网络交易监督管理处处长柳丹介绍,市场监管总局去年“3·15”期间发出“广大实体店经营者积极参与七日无理由退货承诺”的倡议,为了培育消费新增长点,促进消费潜力释放,推动构建协同共治消费维权新机制,多元调处化解社会矛盾纠纷,切实保护消费者合法权益,大连市市场监管局积极响应倡议,在全市推行线下七日无理由退货制度。

一年来,大连市市场监管局通过先行调研、广泛宣传、跟踪指导、实地验收、公示名单、统一发放公示牌等措施,秉承“自愿承诺、承诺即受约束”的原则,鼓励实体店经营者根据商品属性和实际经营条件,采取一门店一承诺、一企业一承诺等方式,在不影响二次销售、不产生安全隐患的前提下,承诺实行七日或更长时间的无理由退货。经营者可以根据自身经营条件,因地制宜,因企制宜,确定退换商品的品种、退货时限、退货条件,确保无理由退货的自愿性、公平性、合理性。

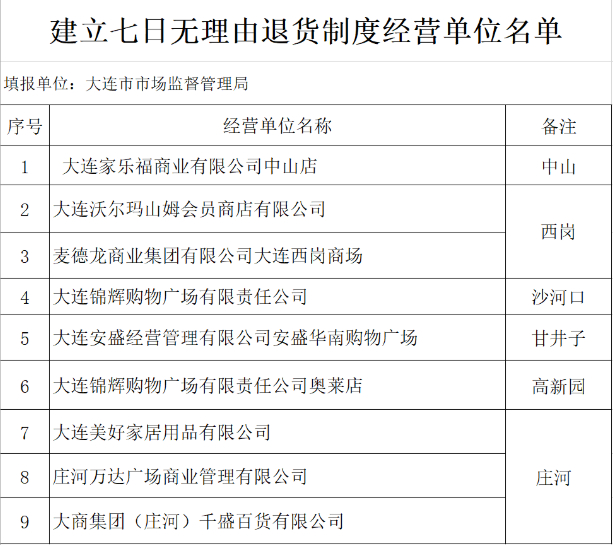
截至目前,全市承诺实行七日无理由退货制度的经营单位有9家,退货数量1.8万余件,退货金额500万余元。

西安路锦辉商城

在西安路锦辉商城,商场入口的醒目位置和办公区域张贴着服务承诺、退换货管理规定,凡消费者购买商品(化妆品、珠宝、内衣、假发、烟酒等特殊商品除外),保持原质、原样,在七日内给予退换货。

商检课课长刘小琨介绍,“考虑到疫情、出差、老人行动不便等原因,满足不能在短时间内赶至商城退货消费者的需求,我们商场自去年7月份自愿承诺无理由退换货那天起,根据实际情况也将时限延长至一个月甚至更长时间。目前主要的退货产品集中在服装、鞋帽类。”

该制度让购物没有了后顾之忧,增加了商场的信誉度,更好地保护了消费者的合法权益,商城的满意度增加,复购率也随之增加,提升了商城的销售业绩。

家乐福中山店

大连家乐福商业有限公司中山店将食品等全品类都纳入七日无理由退换货中。

店长杨涛介绍,消费者持本店的购物小票,在不影响二次销售的情况下,都予以及时处理,平均每日退换货10-20件,相对集中于百货类、预包装食品等。

市场监管部门指导企业规范内部管理制度,完善退货流程等售后服务体系,要求承诺的企业均要进行信息公示,建立登记台账,简化退换货手续,让流程更加便捷。杨涛说:“制度实施以来,从每月消费者满意度调查的结果来看,消费者的满意度呈上升趋势。”

柳丹介绍,到今年年底,在2021年市内五区试点基础上,各区市县市场监管部门将以品牌集中的商场、商圈、街区、综合体、连锁超市、专业市场等场所为重点,再确定1至2家大型商超推行线下七日无理由退货制度。市市场监管局倡议广大实体店经营者:积极行动起来,参与“线下购物七日无理由退货”承诺活动,主动承诺,认真践诺,为营造安全放心消费环境,增强消费对经济发展的基础性作用作出应有的贡献。

1. 线下七日无理由退货的条件

(1)符合《消费者权益保护法》第二条的规定,为生活消费需要,购买、使用商品的消费行为。

(2)消费者退回的商品应属于经营者承诺的无理由退货商品品种、范围。退回的商品应当完好,不污不损不影响线下实体店二次销售,同时应当连同商品配件、赠品、保修卡、说明书、发票、包装等一同退回。

(3)消费者提出无理由退货的有效期限,自经营者出具消费凭证次日起计算;属配送类商品的,自消费者实际签收商品次日起计算。

2.线下七日无理由退货的流程

(1)在经营者承诺的无理由退货期限内,消费者凭购物发票或其他购物凭证向经营者提出退货(有赠品的应一同退回,若不能退回,经营者可以要求消费者按照事先标明的赠品价格支付赠品价款。赠品包括赠送的实物、积分、代金券、优惠券等),退货产生的运费由消费者承担,经营者与消费者另有约定的,按照约定执行。

(2)承诺的经营者应当严格履行退货承诺,不拖延消费者的合理诉求,及时办理退货,向消费者以原支付方式返还商品价款,如有特殊情形,可以由经营者与消费者共同确认,双方协商确定返款方式。

3.线下七日无理由退货的要求

(1)参与活动的所有线下实体经营者,要根据自身实际经营条件及经营商品属性,确定无理由退货的商品品种、范围、时限,退货时限一般不少于七日。

(2)在营业场所醒目位置明示“七日无理由退货承诺单位”统一标识以及承诺具体内容、流程等相关说明,或在销售商品过程中主动向消费者详细说明适用无理由退货商品的品种、范围、时限、条件、流程等注意事项。

(3)要设置无理由退货受理专区,建立退货台账,安排专人跟进。

(4)承诺的经营者应当严格履行退货承诺,不拖延消费者的合理诉求,及时办理退货,及时向消费者返还已支付的商品价款。

(5)经营者履行承诺的情况,要接受相关部门的监管和社会公众的监督。(井惠群 杨悦)

加载中...