新浪财经

重磅!2022年中国及主要省市饲料行业政策汇总及解读(全)饲料步入无抗新时代

前瞻网

关注

主要上市公司:目前国内饲料行业的上市公司主要有:海大集团(002311)、通威股份(600438)、温氏股份(300498)、新希望(000876)、唐人神(002567)、大北农(002385)等。

本文核心数据:饲料政策历程、国家层面饲料政策、各省份饲料政策

中国饲料行业发展政策历程

近年来,国务院、农业部、海关总署发布了一系列的法律法规来指导和规范饲料行业的发展。国家对饲料政策经历了从“确保饲料产品供求平衡和质量安全”到“提升饲料加工水平,推动信息化发展”再到“提高农产品加工业和农业生产性服务业发展水平”的变化。

“十一五”时期,提出实现饲料工业结构进一步优化;“十二五”时期,提出加强饲料资源开发利用,发展优质安全高效饲料产品,初步实现由饲料工业大国到饲料工业强国的转变;“十三五”时期,提出提高饲料原料保障能力,提升饲料加工水平,推动信息化发展;到“十四五”时期,提出提高农产品加工业和农业生产性服务业发展水平。

­­­中国饲料国家层面政策汇总及解读

——国家层面饲料行业政策汇总

近年来,国务院、发改委、农业部等多部门都陆续印发了支持、规范饲料行业的发展政策,内容涉及推广饲料精准配制技术、促进玉米、豆粕减量替代、停止生产含有促生长类药物饲料添加剂(中药类除外)等内容。

国家层面饲料行业发展目标解读

饲料的生产原材料为玉米、豆粕等农作物,农业的发展与饲料行业的发展密切相关。其中,饲草产业是现代农业的重要组成部分,是草食畜牧业发展的物质基础。为加快建设现代饲草产业,促进草食畜牧业高质量发展,提升牛羊肉和奶类供给保障能力,2022年2月,农业农村部发布《“十四五”全国饲草产业发展规划》,涉及到饲料的总体目标如下:

饲料各省市层面的政策汇总及解读

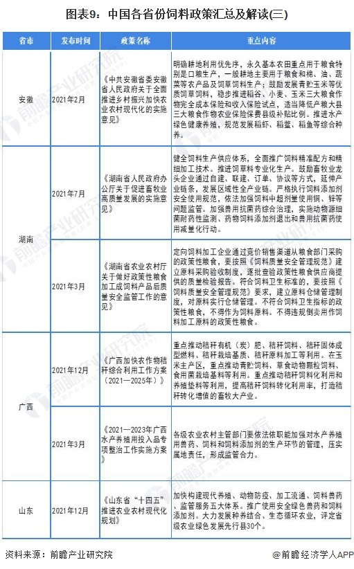
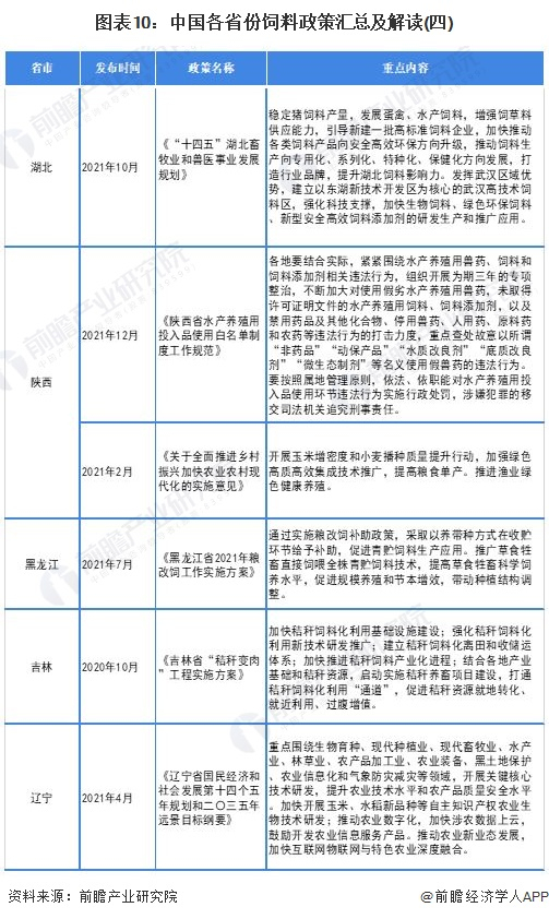
——31省市饲料行业政策汇总

“十四五”时期,各地纷纷相应规划与政策支持鼓励饲料行业发展,主要内容是全面提升绿色养殖水平,严格执行饲料添加剂安全使用规范等。具体内容如下:

——31省市饲料行业发展目标解读

根据各省出台的有关饲料行业发展政策,全国部分省市饲料发展规划如下:

以上数据参考前瞻产业研究院《中国饲料行业市场需求预测与投资战略规划分析报告》,同时前瞻产业研究院还提供产业大数据、产业研究、产业链咨询、产业图谱、产业规划、园区规划、产业招商引资、IPO募投可研、IPO业务与技术撰写、IPO工作底稿咨询等解决方案。

更多深度行业分析尽在【前瞻经济学人APP】,还可以与500+经济学家/资深行业研究员交流互动。

加载中...