【最全】2022年中国危废处理产业上市公司全方位对比(附业务布局汇总、业绩对比、业务规划等)
前瞻网
危废处理产业上市公司:目前危废处理产业上游设备制造上市企业包括雪浪环境(300385)、仕净科技(301030)、新华医疗(600587)、恒誉环保(688309)等;中游危废处理运营上市企业包括格林美(002340)、光大环境(00257.hk)、超越科技(301049)、东江环保(002672)、高能环境(603588)、惠城环保(300779)、万邦达(300055)、、创业环保(600874)、东方园林(002310)、上海环境(601200)、中金环境(300145)、启迪环境(000826)、巴安水务(300262)、金圆股份(000546)、东华科技(002140)、圣元环保(300867)、永清环保(300187)、清新环境(002573)等;下游危废生产商上市企业主要为中国石油(601857)、中国石化(600028)、万华化学(600309)等化工企业。
本文核心数据:营业收入、毛利率、危废处理能力、危废处理量
1、危废处理产业上市公司汇总
危废处理是我国环保体系的重要分支,也是固废处理的重要组成部分。目前,我国危废处理产业的上市公司数量较多,分布在各产业链环节。其中,涉及危废处理运营的上市公司包括:格林美、光大环境、东方园林、东江环保等。
2、危废行业上市公司业务布局对比
危废处理行业的上市公司中,格林美、光大环境和东江环保的危废处理业务布局最广,业务布局涉及国内多个省市自治区,同时格林美和光大环境业务拓展至海外市场。
注:以上业务占比数据统计期间为2020年全年,危废业务概况更新至2021年上半年。
3、危废处理行业上市公司危废处理业务业绩对比
目前,我国危废处理行业的龙头上市公司是格林美、光大环境、东方园林、金圆股份、东江环保等,危废处理业务占比较高,营收规模较高,其他上市公司的危废处理业务规模则相对较小。同时,据相关公司披露的危废处理能力、处理量信息显示,截至2020年,东江环保和光大环境的危废处理能力较强,受核准危废处理能力分别达到200万吨和61.25万吨,2020年实际处理量分别达到81.06万吨和18.20万吨。
注:因东华科技、圣元环保、远达环保、清新环境未公布以上数据,故未纳入统计。
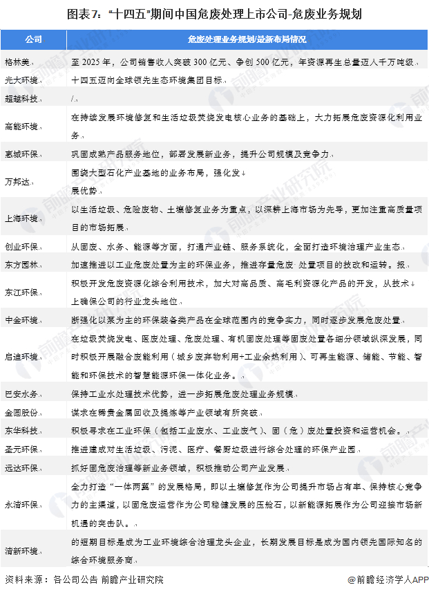
4、危废处理行业上市公司危废处理业务规划对比
《国民经济和社会发展第十四个五年规划和二〇三五年远景目标》明确强调了环境治理在“十四五”期间需要进入全面强化阶段,在固废治理和资源利用方面,加强危险废物收集处理,并且全面提高资源利用效率,加快建立生态产品价值实现机制。随着相关政策规划的出台,为环保行业带来持续的发展机会,同时作为环保行业细分领域的危固废处置行业将迎来更为广阔的市场空间。响应国家政策引导及市场发展需求,相关上市公司针对危废处理业务均做出了相应的规划布局。
以上数据来源于前瞻产业研究院《中国危废处理行业市场前瞻与投资战略规划分析报告》,同时前瞻产业研究院还提供产业大数据、产业研究、产业链咨询、产业图谱、产业规划、园区规划、产业招商引资、IPO募投可研、IPO业务与技术撰写、IPO工作底稿咨询等解决方案。
更多深度行业分析尽在【前瞻经济学人APP】,还可以与500+经济学家/资深行业研究员交流互动。