新浪财经

【华西军工】单兵作战利器:“毒刺”、“标枪”导弹解析

市场资讯 2022.03.10 07:25

摘要

近期俄乌冲突愈演愈烈,以美国为首的北约国家源源不断地向乌克兰军队提供“毒刺”和“标枪”导弹。据统计,仅在过去一周,就有数百枚来自不同国家的“毒刺”导弹被送达乌克兰。这些导弹虽然不能从根本上改变战局,但却对俄罗斯部队造成一定的打击。

►  “毒刺”导弹为标准的西方便携式防空导弹

“毒刺”导弹全名FIM-92便携式防空导弹,1982年开始服役,现已在全球40个国家广泛使用,主要用于击落各类低空直升机和其他飞机,具有成本小、效果好、灵活隐蔽等特点。该款导弹具有射后不理和有效敌我识别两大优势。毒刺导弹具有双导向:红外线和紫外线双波段追踪,再加上软件控制,能够提供全方位探测和自导引能力。射手一旦按动发射按钮,导弹飞离发射管后,即可迅速装配另外一枚导弹用于下一步的交战(小于10秒内)、隐蔽或移动到另外的一个作战位置。同时,AN/PPX-1IFF(敌我识别)系统能够在0.7秒内对敌我目标进行区分,以避免误射。“毒刺”导弹可谓是一款单兵作战利器。

►  “标枪”导弹为先进便携式反坦克导弹

“标枪”导弹全名FGM-148便携式反坦克导弹,1996年开始服役,全球制造数量累计超过4万枚。标枪导弹是世界上第一种射前锁定、射后不理的导弹,在反坦克导弹发展史上具有里程碑意义。同时“标枪”导弹也是率先使用焦平面阵列技术的反坦克导弹,采用红外制导装置,具有体积小、重量轻、功耗低和目标探测距离远等特点。它能在浓密的烟雾和黑暗环境中发现目标,并显示出清晰的图像让射手识别目标。同时,“标枪”反坦克导弹可以选择攻击模式。直瞄打击可以从正面击穿对方坦克装甲;攻顶模式将主攻方向放在坦克最薄弱的顶部。标枪曾经可以轻易的摧毁公认防御力最高之一的M1艾布兰坦克。

►  国产精确制导武器扮演重要角色

中国航天科工二院研究员唐卫国在2019年9月16日接受中国网采访时表示:前卫-2便携式防空导弹是一款对付低空、超低空飞行目标的导弹,属于第三代便携式防空导弹,目前处于先进水平,抗红外诱饵的综合概率达到70%。它的发射很灵活,可以单兵肩扛发射,也可以用于车载、舰载等多平台发射。已参加五次军事比赛,安全发射近200枚,国际评价良好。

唐卫国研究员指出,便携式导弹的发展趋势如下:一是进一步提升导引头灵敏度和抗红外诱饵能力;二是进一步提升毁伤效能,三是提高信息化作战水平。

人民网2020年3月31日发布的《传承“红箭精神”,打造“红箭品牌”》一文中指出:西安现代控制技术研究所是我国“制导兵器技术开发中心”、“弹药技术研究开发中心”和兵器工业 “制导火箭研发中心”。从红箭-8、红箭-9到红箭-10以及诸多系列产品,“红箭”反坦克导弹的家族不断壮大。据“北方工业”官方微信公众号2020年3月25日消息,该公司圆满完成向某国出口红箭12E反坦克导弹。这次交付也是该公司第三代反坦克导弹武器系统“首次成交”的重大项目,顺利执行对公司确立市场地位以及进一步深耕当地市场意义重大。

风险提示

国际局势存在不确定性的风险,国产武器外贸出口存在不及预期的风险。

正文

1.FIM-92毒刺导弹是标准的西方单兵便携式防空导弹

1.1.1982年服役,现已在全球40个国家广泛使用

FIM-92毒刺防空导弹是美国研制的一种便携式防空导弹或肩射导弹,主要用于击落各类低空直升机和其他飞机,具有成本小、效果好、灵活隐蔽等优点。毒刺导弹自1971年起研制,1978年投产并交付,1982年开始服役,现已在美国和其他39个国家中装配。目前,雷神导弹系统公司为主要制造商,同时也授权德国的EADS和土耳其的ROKETSAN生产,全球累计生产数量超过70,000枚。

毒刺有三种衍生型;基本型(即FIM-92A)、被动光学型(POST,即FIM-92B)、软件电脑型(RMP)。毒刺POST制导装置配备了一颗新型微处理器,可分析双波段讯号(红外线/紫外线),并执行玫瑰花瓣式扫描,这些科技让导弹可有效分辨背景讯号/诱饵/目标之间的差别,大幅提高追热导弹的命中率。FIM-92B在1983年开始量产,A型与B型同时在1987年停产,两款型号共生产了16,000枚。取代A/B型的毒刺导弹为C型。1984年公开亮相,1987年9月量产,1989年服役,1991年时已经生产至少2万枚提供给美国陆军使用。C型加入了可改编程式微处理器(RMP)设计,让导弹寻标器可用软件升级的手段增强追踪能力、改善反制辨识, 可针对近年来战机常装设的反制系统提供反反制的可能性。随后C型升级为D型、G型、E型(RMP block1)、F型(目前主要量产型)、J型。RMP能够周期地更换上微处理器的软件,可以对抗任何新威胁而不必重新设计导弹。

1982年5月21日是毒刺导弹初次实战,英国空军特种部队(SAS)在福克兰群岛(马尔维纳斯群岛)战争期间使用了少量的FIM-92A“毒刺”,摧毁了一架阿根廷空军的FMA IA 58A Pucara双螺旋桨近距支援飞机。此后,毒刺导弹参与了印巴战争、安哥拉内战、乍得—利比亚冲突、1979年阿富汗战争、马岛战争、斯里兰卡内战、海湾战争、塔吉克斯坦内战、车臣战争、叙利亚内战等。

各型“毒刺”导弹系统销售到世界范围内的许多国家军队中,包括英国、日本、韩国、以色列等。除了正式渠道,一些第三世界国家也能采用“非正式”渠道获得。“毒刺”导弹系统现已整合和配置在超过40个军种的20种车辆和直升飞机平台上。在世界范围全部被击落的飞机中,约300架被归于“毒刺”击落的。

1.2.采用一部两级、三状态火箭发动机,双重跟踪,操作便捷

一套“毒刺”导弹系统由发射装置组件和一枚导弹、一个控制手柄、一部IFF询问机和一个“氩气体电池冷却器单元”(BCU)组成。发射装置组件由一个玻璃纤维发射管和易碎顶端密封盖,瞄准器、干燥剂、冷却线路、陀螺仪-视轴线圈和一个携带吊带等组成。一个可拆卸操作手柄装有一个BCU连接插座、一个IFF连接器、一个脉冲产生器(BCU激励)、一个导引头开锁杆、一个武器发射板机、一个AN/PPX-1 IFF询问开关、一套可收放天线和用于导弹陀螺仪的控制电子装置。

导弹采用一部两级、三状态火箭发动机。第一级可脱离的助推发动机推出导弹,接着被第二级先进的“推进-持续”(boost-sustain)发动机提供超音速飞行和机动性直到最大射程。FIM-92A安装使用第二代冷却被动红外圆锥形扫描十字线导引头,使用专用电子元件进行信号处理。它能处理来自目标红外能量,从4.1到4.4μm波长区域测定相对角,再通过比例导引技术,不断地预测一个拦截点。

弹体长1.52米、直径70毫米,尾翼100毫米,导弹重10.1千克,包括发射架在内重15.2千克(33.5磅),因而易于搬运和操作,虽然官方要求两人一组操作,单人亦可操作。导弹最高速度为2.2马赫(750米/秒),FIM-92B可以攻击15,700英尺(4800米)范围内和12,500英尺(3800米)高度下的飞机。其可安装在悍马 (军用汽车)改装的复仇者防空系统载具上或M2布莱德雷步兵坦克上,并可以由伞兵携带快速部署于敌军后方,至于直升机发射版被称为ATA或AIM-92 Stinger。

1.3.两大优势:射后不理+敌我识别

“射后不理”是毒刺导弹的最大优点。射手一旦按动发射按钮,导弹飞离发射管后,即可迅速装配另外的一枚导弹用于下一步的交战(小于10秒内)、隐蔽或移动到另外的一个作战位置。毒刺导弹具有双导向:红外线和紫外线双波段追踪,再加上软件控制,能够提供全方位探测和自导引能力。当导弹接近它的目标时,导引头在碰撞目标前的一秒内启动它的“目标适应引导”电路,去调整弹道从尾喷口排气热流转而朝向红外目标自身。引信系统允许碰撞激活或在导弹达到20秒的飞行时间后激活自毁。毒刺可以等飞机一接近就进行迎头攻击,这一反应往往能在短程弹药或开始地面扫射之前实现。而导弹依靠三级火箭发动机实施动力推进,攻击射程有充足保障。

同时毒刺导弹安装一套综合AN/PPX-1IFF(敌我识别)系统,能够对敌我目标进行区分,避免误射。当射手在光学瞄准器的视域中捕获目标时,只需按下IFF呼叫开关,该系统能够在在0.7秒内给射手一个音频讯号提示,告知目标是友军或无法识别。IFF系统的方位角在10公里范围内是相同的。当战场情况复杂时,识别敌我的能力至关重要,这样才能保证防空导弹,对敌机实施有效的打击,保护己方的战机,免遭己方防空导弹的打击。

2. FGM-148标枪是目前最先进的单兵反坦克导弹之一

2.1.1996年服役,全球制造数量累计超40000枚

FGM-148“标枪”导弹是美国研制的一种单兵便携式反坦克导弹。1989年开始研制,由德州仪器和马丁公司合作,1994年投产,1996年正式服役,取代控制手段落后的M47“龙”式反坦克导弹。现任生产商是雷神公司和洛克希德·马丁公司,全球制造数量累计超过40000枚。

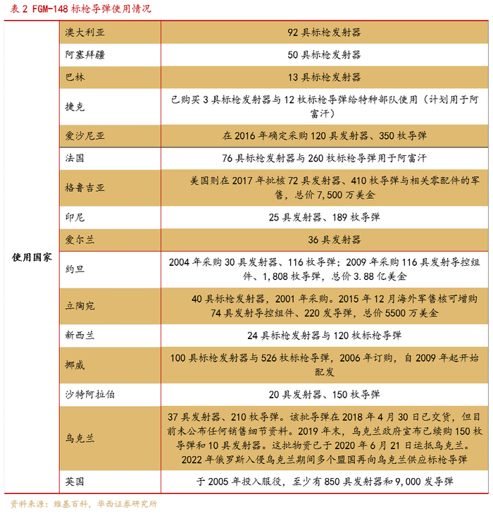
标枪导弹自正式服役后就广泛应用于历届战争,如2001年阿富汗战争,伊拉克战争、叙利亚内战、第二次利比亚内战和2022年俄罗斯与乌克兰之间的战争。目前,已有多个国家和地区采购标枪导弹,包括英国、法国、澳大利亚、新西兰、沙特阿拉伯等。此外,美国与中国台湾的军售中也包含标枪导弹。2002年中国台湾花费3900万美元购买40具标枪发射器与360枚标枪导弹;2015年美国通过对中国台湾20具标枪发射器与182枚以上标枪导弹的军售案,2022年交运标枪导弹系统42套、导弹400枚。

2.2.采用红外成像,两级式固态火箭引擎推进

标枪导弹全系统重22.3千克,主要由两个模组构成:M98A1火控装置、导弹发射筒,而导弹发射筒除了导弹之外还装有冷却红外线寻标器的冷却单元。标枪导弹在发射筒内的安全储存寿限为10年,它的操作程序便于掌握,发射方式多样。在机动近距离时,它可由士兵携带使用;距离远时,或从飞机上伞降空投,或从机动车辆上发射。其攻击威力大于M47“龙”,与“陶”2改进型相当。

M98A1控制发射装置(CLU)为控制标枪导弹攻击的主要装备,其电力供给来源使用无法充电的BA-5590/U锂二氧化硫电池,电池寿命视使用状况约有30分钟至4小时的使用期限。如果是训练时,则是配赋可充电型的BB390A电池。CLU可以在全天候运作,白昼时可使用毋须电力的4倍光学镜头寻找目标;在夜间或恶劣环境时,由热成像仪搜索,如此反甲导弹射手可以自行搜寻目标,布署也就更有弹性。

标枪导弹装有红外成像寻标器,能在浓密的烟雾和黑暗环境中发现目标。它由红外传感器和多模跟踪器组成。红外成像寻的头的最大优势是采用焦平面阵列新技术。这个阵列虽然没有指甲大,却有4,096个探测单元,工作在8~10微米远红外波段,具有体积小、重量轻、功耗低和目标探测距离远等特点。它能在浓密的烟雾和黑暗环境中发现目标,并显示出清晰的图像让射手识别目标。其多模跟踪器配有微处理机,因而能自动按搜索程序捕捉目标,按预编程序逻辑跟踪乃至命中目标。

战斗部为预装药弹头,装备双弹头设计,主要用于破坏目标的反应装甲和引爆目标的表层装甲。第一个战斗部在前面,就是用来引爆坦克装甲车的反应装甲,第二个战斗部才是真正击穿坦克的钢装甲。并且标枪导弹具有图像识别能力和焦平面热成像系统,在精确制导的同时,安装了全新的LWCLU系统使用了新的长波制冷红外成像通道,还增加了电视与激光制导通道,同样做到了多模制导能力,自行匹配攻击目标,抗干扰能力增强。

全导弹的推力来自于两级式固态火箭引擎。第一级推进称为软射,第一级火箭在导弹离开发射管前会燃烧约100毫秒,导弹像是在无尾焰排放状态被“弹出”发射管;第二段主推进火箭在导弹抵达与射手间之安全距离后启动,固态火箭燃烧约可飞行850米,之后便以滑翔方式朝目标攻击。标枪导弹的射程目前公布是2至2.5千米,但如果就硬件能力评估,标枪导弹的实际可用射程可能有4千米以上。但是因为目前CLU可搜索距离未能达到2.5千米以上,4千米等是在标枪导弹自行搜寻目标的状况下可实践的理论射程。由于初始推动的推力低,使用的又是低烟推进剂,形成了软发射,大大减少了发射时的后坐力、后喷焰和扬尘,因此其增强了发射阵地的隐蔽性。这种特点使“标枪”可从狭小的建筑物内或掩蔽阵地上发射,因而很适合在城区作战中使用。

2.3.首款“射后不理”反坦克导弹,率先使用焦平面阵列技术

标枪导弹是一种射前锁定、射后不理的导弹,在反坦克导弹发展史上具有里程碑意义。传统肩射式反坦克导弹均是指令制导的,为了命中坦克,射手必须瞄准目标并且引导导弹飞行。发射这样的导弹通常会发出很大的声响,烟雾及碎片会从导弹的发射管尾部冲出,这样敌人很容易发现导弹的来源并进行打击。但是“标枪”发射后,它会自主制导飞向目标,在导弹发射后到命中目标的过程中,发射手不需要再参与导弹的制导过程,发射手在发射导弹后就可以迅速转移阵地,可以避免对方火力对发射手的打击。

标枪导弹率先使用焦平面阵列技术,成为反坦克导弹的发展方向。红外制导装置包括红外传感器和多模跟踪器两个部分,能在烟雾和黑暗背景中识别目标,提供清晰图像。并且多模跟踪器使用微处理器,能自动捕捉目标、跟踪目标直至命中目标。同时,“标枪”反坦克导弹可以选择攻击模式。“标枪”具有两级串联式的战斗部,因此可以选择的攻击模式包括对目标顶部实施攻击和对目标正面实施攻击。一种是直瞄打击,发射后导弹直接追踪目标而去并实施攻击,正面击穿对方坦克装甲;另一种就是攻顶模式,这种攻击模式将主攻方向放在坦克最薄弱的顶部,标枪曾经可以轻易的摧毁公认防御力最高之一的M1艾布兰坦克。

注:文中报告节选自华西证券研究所已公开发布研究报告,具体报告内容及相关风险提示等详见完整版报告。

分析师:陆洲

分析师执业编号:S1120520110001

证券研究报告:《单兵作战利器:“毒刺”、“标枪”导弹解析》

报告发布日期:2022年3月9日

重要提示:

《证券期货投资者适当性管理办法》于2017年7月1日起正式实施。通过本订阅号发布的观点和信息仅面向华西证券的专业投资机构客户。若您并非华西证券客户中的专业投资机构客户,为控制投资风险,请取消订阅、接收或使用本订阅号中的任何信息。因本订阅号受限于访问权限设置,若给您造成不便,敬请谅解。市场有风险,投资需谨慎。

法律声明:

本订阅号为华西证券军工团队设立及运营。本订阅号不是华西证券研究报告的发布平台。本订阅号所载的信息仅面向华西证券的专业投资机构客户,仅供在新媒体背景下研究观点的及时交流。本订阅号所载的信息均摘编自华西证券研究所已经发布的研究报告或者是对已发布报告的后续解读,若因对报告的摘编而产生歧义,应以报告发布当日的完整内容为准。

在任何情况下,本订阅号所推送信息或所表述的意见并不构成对任何人的投资建议。华西证券及华西证券研究所也不对任何人因为使用本订阅号信息所引致的任何损失负任何责任。

本订阅号及其推送内容的版权归华西证券所有,华西证券对本订阅号及推送内容保留一切法律权利。未经华西证券事先书面许可,任何机构或个人不得以任何形式翻版、复制、刊登、转载和引用,否则由此造成的一切不良后果及法律责任由私自翻版、复制、刊登、转载和引用者承担。

加载中...