新浪财经

高瓴资本瑟瑟发抖?

市场资讯 2022.03.10 02:12

来源:老枪财经

暴跌之下,股市难有完卵。 不管是普通散户还是所谓的机构大佬,在暴跌面前,时间不是玫瑰,而是一把悬在头上的达摩克利斯之剑。

今天就说说中国资本市场最著名的机构大佬 ——  高瓴资本和他最大的一笔投资,入股格力电器的惨事儿。

截至3月9日收盘,格力电器股价跌到了33.34元,这与2019年高瓴资本透过珠海明骏入股格力电器的价格 ——  46.17元已经相去甚远。

2019年高瓴资本入股格力电器15%股权的这笔交易,耗资总额大约418亿元,是高瓴资本最大的一笔投资,几乎可以说是押上了张磊的身家性命。而这其中,大概有一半资金是高瓴资本从银行获得的贷款。 

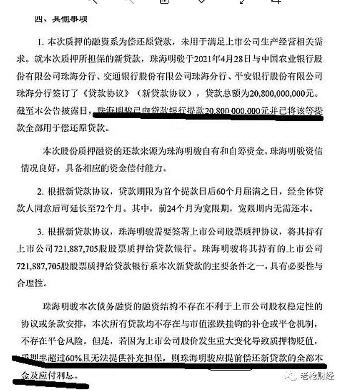
2019 年 12 月,珠海明骏与招商银行等七家银行签订贷款协议,贷款总额约为 208亿元,融资系用于珠海明骏受让格力集团所持格力电器 15% 的股份,同时珠海明骏将其所持格力电器股票也质押给贷款银行,作为贷款的主要条件之一。

2021年4月28日,在格力电器股价位于55元附近的时候,高瓴将这笔贷款做了一次倒腾,借新还旧,再次向3家银行申请贷款208亿元,偿还此前买股权的208亿元贷款,其所持格力的股份随之全部解除质押。

那个时候,格力电器股价涨至55元附近,高于其入股格力的成本价46.17元 。因此, 这次只需要质押其持有格力总股本12%的股份,大概7.22亿股就可以拿到208亿元的贷款。这次倒腾之后,高瓴腾出了格力电器总股本3%、大约市值超过100亿元的流通股份。 当时有说,如果以50%的质押率计算,通过这次倒腾,高瓴资本获得了大约60亿元的资金。

不得不说,这次倒腾,高瓴资本赚了。不仅获得了一笔大约60亿元的资金,而且还大概率节省了不少贷款利息成本。2020年初疫情大爆发后,很多商业银行对企业贷款的年利率降到了3.6%左右 ,而在2019 年12高瓴资本第一次贷款时, 贷款年利率大概会明显高于3.6%。

有人按照2019年底时商业银行公允的年贷款利率6%算了一笔账,取200亿整数计算的话:

200亿*6%*5=60亿的利息支出,自有资金218亿,如果存银行3年,按照3%利息率,大概有218*3%*3=20亿的利息收入。因此高瓴资本第一次入股格力电器的真实成本大概是:418亿+60亿+20亿=500亿  ,而非表面看到的418亿。这500亿对应418亿是119%的溢价,由此算出:2019年12月高瓴资本入股格力电器的真实成本价大概是46.17*119%=55元,远远高于对外公布的46.17元。

尽管2021年4月的这次贷款倒腾,高瓴资本占了一点小便宜,然而张磊仍然只是猜中了开头,没能猜中结尾。随着格力电器股价的持续下跌,张磊的噩梦接踵而至。

先是2021年9月,格力电器发布公告,珠海明骏新增加大约9000万股质押给了中国农业银行珠海分行。当时,格力电器的股价已经跌到了37-38元一线 ,距离2021年4月28日格力电器股价55元附近已经跌去了 30%以上。

无路可走,高瓴资本就只能继续增加股份质押了。根据这次公告,截至2021年9月23日,高瓴资本及其一致行动人董明珠已累计质押格力电器股份825756418亿股, 而根据2019年12月时的入股协议可知,当时高瓴资本耗资近418亿元,总共也才获得了格力电器9.02亿股的股份。

就算加上董明珠,珠海明骏和董明珠合计也只持有格力电器9.46亿股 。由此推测,在2021年9月23日这次新增质押后, 珠海明骏手里可能已经没剩多少股份可供新增质押的了,一旦珠海明骏可供质押的股份趋于枯竭,引发连锁 反应,这将是一件危险的事情。 

而且,当时有网友算过,以60%的质押率计算,就算珠海明骏把所有持有的9.02亿股格力全都拿来抵押,大概最后可以支持格力电器的股价极限为31.92元 。 而2022年3月9日盘中,格力电器股价已经一度跌破31.92元, 最低跌到了31.69元 。

如此推测,对高瓴资本和珠海明骏而言,新一轮的补充质押,可能已经在路上。张磊和他的高瓴资本,也许已经在瑟瑟发抖之中。

从2019年12月至今短短两年多时间,从46.17元到今天的33.34元,再加上巨额的利息成本,高瓴资本已经巨额浮亏。更可怕的是,由于这是一笔高杠杆的投资 (高瓴资本自有资金只有一半,而且股票质押率最高只有60% ),如今格力电器股价的持续下跌,时间带给张磊的不是玫瑰,也许是需要不断追加补充质押的噩梦。

除了投资格力的惨败,张磊和他的高瓴资本在A股、港股、美股对其它所谓赛道股、明星股的投资,现在很多也已经巨额浮亏。

以下是网友整理的截至2022年3月6日高瓴资本在A股、港股和美股市场的部分投资盈亏情况:

由上图可知:

安图生物,2020年9月以95买入278万股 , 如今股价跌至44.30元,腰斩有余;

恒瑞医药,2021年6月以70买入1800多万股 ,如今股价跌至36.04元,近乎腰斩;

华大基因,2021年2月, 定增价 145元 买入346万股, 如今76.99元,近乎腰斩;

只是目前,尚不清楚这些巨额浮亏的投资,高瓴资本有没有用杠杆,以及杠杆率有多高。如果也像格力电器那样,那么2022年,对张磊这位中国的巴菲特而言,可能将有不祥之兆。   

加载中...